Постройка басовой секции

  • Автор темы Автор темы Пётр
  • Дата начала Дата начала
По подсказке Сергея - припаял делитель: с анода выходной лампы два резистора последовательно на "землю" - 470к и 13к. Щупы осциллографа - на выводы резюка 13к.
Вот такие осциллограммы ограничения сигнала увидел (на аноде второй выходной лампы - картина такая же):
5.jpg

6.jpg

7.jpg

8.jpg

Я очень сомневаюсь, что совершенно случайно попал в точку, где у меня симметричное ограничение синусоиды. Скорее всего, такое ограничение связано с каким-то другим моментом в схеме. Может, это эффект работы именно каскада типа "селфсплитт"?
Искажения на экране осциллографа наступают при амплитуде синусоиды примерно 3В. С учётом делителя, сигнал на аноде колеблется с амплитудой: 3*470/13=108В.
Каковы причины ограничения синусоиды такого вида на осциллографе?
 
Последнее редактирование:
Это 100 Гц. На 1000 Гц - картина очень похожая, но углы более сглаженные.
Проблема в выходном трансформаторе?
По какой ещё причине сердечник может попадать в насыщение?
 
Ограниченный сигнал становится меандром, но полоса осциллографа с закрытым входом валит полку меандра вправо. Нужен открытый вход , а для этого твой делитель с анода лампы включи через дурную емкость. микрофарад несколько
 
Если это действительно насыщение сердечника на частоте 100 Гц (а скорее всего - так и есть). То уже на первое место выходит не вопрос "как его красиво заснять", а более актуальным становится другой вопрос: как избавиться от насыщения сердечника? Что является причиной того, что он "насытился"?
 
Уже говорил, это ещё не насыщение, а пока лишь лишь ограничение , а полка имеет спад на нижних частотах. Хотя, кривиться уже начинает и сама синусоида.
 
Хорошо. Я, конечно - не понимаю процесс. Попробую вопрос по-другому: что я могу сделать для того, чтобы моя синусоида на анодах выходных ламп, при 100 Гц - не обрезалась бы таким образом - а продолжала бы увеличиваться по амплитуде, без искажений?
 
Хорошо. Я, конечно - не понимаю процесс. Попробую вопрос по-другому: что я могу сделать для того, чтобы моя синусоида на анодах выходных ламп, при 100 Гц - не обрезалась бы таким образом - а продолжала бы увеличиваться по амплитуде, без искажений?
Без увеличения питания-ничего. Радуйся тому, что есть.
 
Эффект работы каскада селфсплит, как говорят, такова се ля ви...
 
Такие делители делать, только псу под хвост... Купите Тайвань, еще какие-то есть, на щупе есть переключатель 1:1 и 1:10. Лучше уж станд. щупом смотрите, пока не купили, до 200 вольт вроде можно на с1-94
 
Если мне не изменяет склероз, то у Пети есть тайваньский пробник с делителем. И зачем его послали городить делитель с первички- я фигзна.
 
У меня образовалось ещё 3 шт ТВЗ-1-1. На этот раз совсем хламовые. Надеюсь, собрать из них 2 шт. РР трансформатора.
Ещё бы немного времени свободного для игрушек.
 
перебрать их без зазора и подкинуть к СРПП на 6с19п. И забыть про головняк с пушпулом, в особо извращенной форме.
 
перебрать их без зазора и подкинуть к СРПП на 6с19п. И забыть про головняк с пушпулом, в особо извращенной форме.
В данном случае интересен РР. Просто так. SE нормально поёт. Но РР интересен, простой, без извращений. По схеме Александра Резвого. Только 6Н7С у меня всё кривые, но попробовать и так можно. По идее, можно один анодный резистор подобрать, да и крутилка там предусмотрена.
 
перебрать их без зазора и подкинуть к СРПП на 6с19п.
Моё непросвещённое мнение заключается в том, что либо трансы надо делать под свой вариант СРПП, либо подбирать режим СРПП под имеющийся транс. Иначе как всегда : игра в жопу лучинка.
 
Моё непросвещённое мнение заключается в том, что либо трансы надо делать под свой вариант СРПП, либо подбирать режим СРПП под имеющийся транс. Иначе как всегда : игра в жопу лучинка.
Дык, и пляшем от возможностей имеющегося.
 
Дык, и пляшем от возможностей имеющегося.
СРПП в "токовом" варианте, когда анодное небольшое, на мой взгляд вещь малоприятная, альфа низкая, выходное сопротивление так себе, усиление тоже. Этот каскад любит напряжение питания повыше и, в случае усилителя мощности, согласованную по принципу Iмакс.ампл.=1,8* Iпокоя, нагрузку. Критерий можно и более мягкий задавать, но этот, по моим опытам, оптимальный.
 
СРПП в "токовом" варианте, когда анодное небольшое, на мой взгляд вещь малоприятная, альфа низкая, выходное сопротивление так себе, усиление тоже. Этот каскад любит напряжение питания повыше и, в случае усилителя мощности, согласованную по принципу Iмакс.ампл.=1,8* Iпокоя, нагрузку. Критерий можно и более мягкий задавать, но этот, по моим опытам, оптимальный.
Саша, скажи такую вещь. Задрав питание нашему српп, мы ведь запираем лампу, внутреннее растет, согласовать с нагрузкой сложнее? Или через увеличенный Ктр нам возвращается и мощность и низкое выходное? Иначе говоря, выгоднее применить высоковольный и малотоковый режим, ежели задача и мощи добыть и качества?
По скромному опыту возни с мощными СРПП такое впечатление, что им больше подходит высокое напряжение и высокоомная нагрузка. Ток в нагрузку сильно огорчает эту красивую схемку.
 
Последнее редактирование:
Саша, скажи такую вещь. Задрав питание нашему српп, мы ведь запираем лампу, внутреннее растет, согласовать с нагрузкой сложнее? Или через увеличенный Ктр нам возвращается и мощность и низкое выходное? Иначе говоря, выгоднее применить высоковольный и малотоковый режим, ежели задача и мощи добыть и качества?
По скромному опыту возни с мощными СРПП такое впечатление, что им больше подходит высокое напряжение и высокоомная нагрузка. Ток в нагрузку сильно огорчает эту красивую схемку
Тут дело в мощности, трансформатор обеспечит ток. А в СРПП чем больше анодное и катодный резистор, тем ниже выходное сопротивление и больше усиление, которое зависит и от нагрузки. Исходные мю и крутизну для расчетов можно брать даташитовские, поскольку ООС в СРПП присутствует( хотя я не смог выявить цепь, но по всем признакам она есть) изменением параметров от режима можно с достаточной степенью точности пренебречь.
Тут так: уменьшается выходное сопротивление, при этом оптимальное сопротивление нагрузки растёт, делай выводы.
 
Последнее редактирование:
Я вообще думал, что нагрузка чем выше, тем лучше. Лишь бы при высоком Ктр амплитуды сигнала хватало бы хоть для какой-то вменяемой мощности на выходе.
Это, понятно, с мощными лампами в СРПП.
 
Последнее редактирование:
Ну что сказать, по этой теме, УНЧ для рока.
Я интересно провёл время. Много отслушал. Сделал какие-то заключения для себя.
Вариант "селфсплита" на 6П14П неожиданно для меня - оказался очень привлекательным по звучанию, по моему мнению. Да, конечно - введение ОООС в УЛ режиме - окрашивает звучание в несколько приглушённые тона, по сравнению с включением в триодном режиме без ОООС. Но что касается именно "каши в нижнем регистре" - всё же УЛ режим с ОООС предпочтительней (на мой взгляд).
В этой конструкции, удачно получилось - что 6Н6П смогла работать при низком напряжении на аноде. Это позволило не задирать сильно напряжение на катодах 6П14П и как следствие "кипятильник" в катодах выходного каскада - приемлемый. Да и напряжение анод-катод для 6П14П остаётся приличным за счёт этого.
Но главный вопрос всё равно повис в воздухе - надо ли собирать в законченный усилитель. Есть у меня сомнения - зачем оно мне.

И всё больше в подсознании всплывает 6П41С с раскачкой типа "SunDuck" что предлагал ранее Юрий Робертович. Есть маленькое желание вернуться - попробовать такой вариант. С 6Н6П (есть подозрение - что нравится мне эта лампа в драйвере... а её то как раз и не попробовал с 6П41С). Но тут есть другой фактор: в случае с 6П14П и "селфсплитом" - можно обойтись всего 5-тью лампами (4 шт. 6П14П и одна 6Н6П) на весь усилитель стерео. А для полноценного РР на 6П41С - это уже будет 7 ламп (даже если звучание привлечёт). А есть какое-то внутреннее стремление к упрощению конструкции.
Вот такие мысли в общем.
 
Думаю, пара ламп дополнительно, если будет лучше результат, не проблема.
Важно понять, будет ли результат лучше или нет. Для этого придётся попробовать.
 
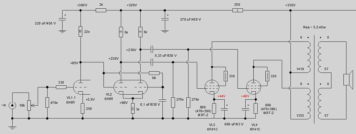
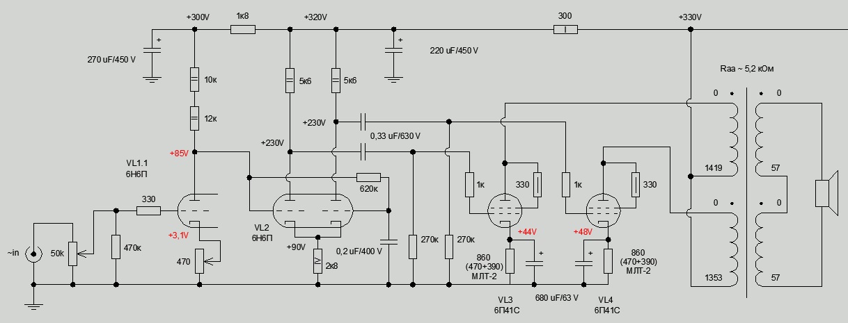
Составил схемку. Рассматриваю её как вариант для сборки макета.
Взгляните пожалуйста - нет ли явных ошибок. Может, подправить следует чего...
1.jpg
 
В сетки 6п41с просто не нарисовали, или забыли? Загенерит, запросто...
 
Пётр, эта чем не понравилась
6189~6н14п, 5687~6н6п
 

Вложения

  • Nightingale_001_.png
    Nightingale_001_.png
    193.8 KB · Просмотры: 158
Собрал макет. Но потерпел фиаско при попытке его запустить.
Схема с реальными номиналами получилась такая:
1.jpg

Сначала запускал первый каскад. проблем не возникло - переменным резистором в катоде выставил такое положение, когда на аноде первого каскада устаканилось 85В.
Проблемы возникли на лампе VL2. При подаче напряжения на макет - примерно в течение 40 секунд напряжения держатся расчётные. Затем - медленно но верно напряжение на одном аноде VL2 начинает падать, а напряжение на втором её аноде - начинает увеличиваться. При этом, разница напряжений на сетках VL2 также увеличивается. Как я понимаю - одна из половинок лампы берёт весь ток на себя - при этом через вторую половинку - ток очень сильно уменьшается.
Дошло до того, что на одном из анодных резисторов (5к6) у меня появился расплыв краски - скорее всего от перегрева (верхний)
2.jpg

Изначально - в макете был установлен между сетками VL2 резистор номиналом в 1МОм. Я подумал - что проблема из-за слишком большого номинала. Уменьшил его до 620 кОм. Ничего не изменилось - напряжения на анодах VL2 уверенно разъезжаются со временем (примерно за минуту после включения).
Несколько раз проверил подключение лепестков панельки VL2 - всё правильно. Ставил другую 6Н6П - результат тот же. Помогите, подскажите - где и как искать причину такого явления.
3.jpg
 

Статистика форума

Темы
3,305
Сообщения
263,193
Пользователи
2,544
Новый пользователь
vlad'mir
Назад
Сверху Снизу