Постройка басовой секции

  • Автор темы Автор темы Пётр
  • Дата начала Дата начала
Надеюсь, цоколевку 6н14п и 6н24п не забыл менять, она своя
 
Сегодня продолжил занятия с макетом.
Для драйвера (6Н6П) определился с режимом - смещение -3В, анодный резистор 40 кОм. При этом - на аноде развивается амплитуда до 30В, без видимых искажений. Спектр же, при различных значениях анодного и катодного резисторов - примерно похож. В этой ситуации - не вижу смысла пропускать бОльший ток через лампу (уменьшая номинал анодного резистора и увеличивая тепловыделение на нём).
Подключил вторую половинку 6Н6П - к счастью, она похожа на первую половинку - при том же смещении, напряжение на аноде примерно такое же.

Далее разбирался с выходным каскадом. Поставил в катодах выходных ламп переменный резистор.
Ограничение синусоиды на выходе - наступает примерно одновременно (у верхней и нижней полуволны) и независимо от номинала резистора в катоде. Единственная зависимость - чем меньше номинал катодного резистора, тем бОльшая амплитуда развивается на выходе, до наступления ограничений.

Спектр. В катоде выходных ламп 890 Ом, ток через него 92 мА, мощность на нагрузке (8 Ом) составляет 3 Вт:
1.jpg


Увеличиваю катодный резистор до 1110 Ом. Ток 74 мА. Мощность на выходе 3 Вт:
2.jpg


Ещё увеличиваю катодный резистор, до 1330 Ом. Ток 62 мА. Мощность на нагрузке 3 Вт:
3.jpg


А это три (вышепредставленные) спектра наложенные:
все.jpg

зависимость следующая: с увеличением тока через лампу - уменьшаются 3-я, 4-ая и 5-ая гармоники.
Но в то же время - я не могу пропускать слишком большой ток через лампы. В расчётном режиме у меня напряжение анод-катод выходной лампы 300В. С учётом того, что на аноде лампы должно выделяться не более 12Вт тепла - ток через лампу должен быть не более 12/300=0,043А (43 мА). С двух ламп через катодный резистор - это не более 86 мА. А ещё должен быть запас на колебания напряжения в сети.
Поэтому, вывод делаю такой: катодный резистор нужно иметь минимально возможного номинала, но чтобы при этом ток через каждую лампу был в пределах её возможных параметров.
Вышепредставленные измерения я делал в ультралинейном включении выходных ламп, но без обратной связи.

Далее я подключил отрицательную обратную связь и ещё сделал замеры:
4.jpg

на этой картинке:
малиновым цветом - спектр без обратной связи
зелёная линия - спектр с обратной связью, резистор ОС 1 кОм
чёрным - спектр с обратной связью, резистор ОС ок. 600 Ом
Во всех случаях - мощность на нагрузке была равна 3 Вт.
И с обратной связью - также сохраняется зависимость, что увеличение тока приводит к уменьшению 3, 4, 5 гармоник - но незначительно.

Что вы можете сказать по представленным спектрам?
 
Сегодня продолжил занятия с макетом.
Для драйвера (6Н6П) определился с режимом - смещение -3В, анодный резистор 40 кОм. При этом - на аноде развивается амплитуда до 30В, без видимых искажений. Спектр же, при различных значениях анодного и катодного резисторов - примерно похож. В этой ситуации - не вижу смысла пропускать бОльший ток через лампу (уменьшая номинал анодного резистора и увеличивая тепловыделение на нём).
Подключил вторую половинку 6Н6П - к счастью, она похожа на первую половинку - при том же смещении, напряжение на аноде примерно такое же.

Далее разбирался с выходным каскадом. Поставил в катодах выходных ламп переменный резистор.
Ограничение синусоиды на выходе - наступает примерно одновременно (у верхней и нижней полуволны) и независимо от номинала резистора в катоде. Единственная зависимость - чем меньше номинал катодного резистора, тем бОльшая амплитуда развивается на выходе, до наступления ограничений.

Спектр. В катоде выходных ламп 890 Ом, ток через него 92 мА, мощность на нагрузке (8 Ом) составляет 3 Вт:
Посмотреть вложение 27084

Увеличиваю катодный резистор до 1110 Ом. Ток 74 мА. Мощность на выходе 3 Вт:
Посмотреть вложение 27085

Ещё увеличиваю катодный резистор, до 1330 Ом. Ток 62 мА. Мощность на нагрузке 3 Вт:
Посмотреть вложение 27086

А это три (вышепредставленные) спектра наложенные:
Посмотреть вложение 27087
зависимость следующая: с увеличением тока через лампу - уменьшаются 3-я, 4-ая и 5-ая гармоники.
Но в то же время - я не могу пропускать слишком большой ток через лампы. В расчётном режиме у меня напряжение анод-катод выходной лампы 300В. С учётом того, что на аноде лампы должно выделяться не более 12Вт тепла - ток через лампу должен быть не более 12/300=0,043А (43 мА). С двух ламп через катодный резистор - это не более 86 мА. А ещё должен быть запас на колебания напряжения в сети.
Поэтому, вывод делаю такой: катодный резистор нужно иметь минимально возможного номинала, но чтобы при этом ток через каждую лампу был в пределах её возможных параметров.
Вышепредставленные измерения я делал в ультралинейном включении выходных ламп, но без обратной связи.

Далее я подключил отрицательную обратную связь и ещё сделал замеры:
Посмотреть вложение 27088
на этой картинке:
малиновым цветом - спектр без обратной связи
зелёная линия - спектр с обратной связью, резистор ОС 1 кОм
чёрным - спектр с обратной связью, резистор ОС ок. 600 Ом
Во всех случаях - мощность на нагрузке была равна 3 Вт.
И с обратной связью - также сохраняется зависимость, что увеличение тока приводит к уменьшению 3, 4, 5 гармоник - но незначительно.

Что вы можете сказать по представленным спектрам?
Дядя Пётр! Скажу тебе, что давно не встречал такой умной , последовательной и красивой лабораторки. Смотри, у тебя с увеличением симметрии , то есть увеличением катодного резистора в выходном каскаде, вторая гармоника давится все сильнее относительно третьей. Что именно так и есть. Завел ООС- просадка четных еще более выражена, третья торчит. Классический спектр лампового пушпула на тетродах. То есть, процент искажений невелик, но торчок из третьей, пятой гармоник добавит треска на роке, чего ты собссно и искал.
И ещё. Обрати вниманте, что спектр ограничен 5й гармоникой на уровне шумов. То есть, чистенько и коротко. Видимо. этим и привлекателен ламповый звук.

Насчет 3 ватт- тут причиной невысокое анодное питание вых каскада, а выжимать можность получится лишь ценой кипятильника. И то, если прямо уж нужно мощи ввалить.
 
Пётр, Rвых в триоде, Rвых в пентоде с УЛ измеряли?
 
Нет, не измерял. Подскажите, как правильно это сделать
 
Метод двух нагрузок
U4, U8 - напряжение на 4ома и 8ом, две нагрузки 4ома и 8ом
Rвых=(U8-U4)/(U4/4 - U8/8)
 
Как я делал.
В ультралинейном режиме с ОООС прикрутил на выход резистор 8 Ом. Подал синусоиду на вход. Выставил регулятором громкости такой уровень, чтобы напряжение на выходе было 4 В (эфф.) Далее - ничего не меняя, прикрутил резистор на выходе 4 Ом. И померил напряжение - оно составило 3,3 В (эфф.).
Нахожу выходное сопротивление для УЛ режима: Rвых=(4-3,3)/(3,3/4 - 4/8)=0,7/0,325=2,15 Ом

Далее - перевёл выходной каскад в триодный режим, отключил ОООС. И на нагрузке 4 Ом выставил уровень напряжения 3,3 В. Потом - ничего не трогая поменял резистор на выходе на 8 Ом. И снова померил напряжение, оно составило 5,33 В.
Нахожу выходное сопротивление для триодного режима: Rвых=(5,33-3,3)/(3,3/4 - 5,33/8)=2,03/0,159=12,6 Ом

Не знаю - насколько реальны такие значения Rвых. Может и ошибку где допустил...

У меня ещё такой вопрос. Прочитал в интернете - что максимальная мощность усилителя измеряется при значении искажений в 10%. При этом нашёл информацию - что искажения 10% наступают тогда, когда на спектре разница по уровню в дБ между основным тоном и наиболее высокой гармоникой равна 20 дБ.
Выставил такой уровень регулятором громкости (разница между двумя верхними пиками 20 дБ):
Изменение размера IMG_20211211_223559_resized_20211211_111757919.jpg

при этом осциллограмма выглядит вот так:
2.jpg

меня смущает, что синусоида сильно искажена. И вопрос - действительно, при таком виде синусоиды замеряется максимальная мощность? Я раньше считал, что максимальная мощность - гораздо ранее, когда синусоида ещё плавная.
Ну а при таком подходе - у меня получилось, что максимальная мощность в УЛ режиме с ОООС составила 5,8 Вт, в триодном режиме - 6,1 Вт.
 
Последнее редактирование:
Как я делал.
В ультралинейном режиме с ОООС прикрутил на выход резистор 8 Ом. Подал синусоиду на вход. Выставил регулятором громкости такой уровень, чтобы напряжение на выходе было 4 В (эфф.) Далее - ничего не меняя, прикрутил резистор на выходе 4 Ом. И померил напряжение - оно составило 3,3 В (эфф.).
Нахожу выходное сопротивление для УЛ режима: Rвых=(4-3,3)/(3,3/4 - 4/8)=0,7/0,325=2,15 Ом

Далее - перевёл выходной каскад в триодный режим, отключил ОООС. И на нагрузке 4 Ом выставил уровень напряжения 3,3 В. Потом - ничего не трогая поменял резистор на выходе на 8 Ом. И снова померил напряжение, оно составило 5,33 В.
Нахожу выходное сопротивление для триодного режима: Rвых=(5,33-3,3)/(3,3/4 - 5,33/8)=2,03/0,159=12,6 Ом

Не знаю - насколько реальны такие значения Rвых. Может и ошибку где допустил...

У меня ещё такой вопрос. Прочитал в интернете - что максимальная мощность усилителя измеряется при значении искажений в 10%. При этом нашёл информацию - что искажения 10% наступают тогда, когда на спектре разница по уровню в дБ между основным тоном и наиболее высокой гармоникой равна 20 дБ.
Выставил такой уровень регулятором громкости (разница между двумя верхними пиками 20 дБ):
Посмотреть вложение 27143
при этом осциллограмма выглядит вот так:
Посмотреть вложение 27144
меня смущает, что синусоида сильно искажена. И вопрос - действительно, при таком виде синусоиды замеряется максимальная мощность? Я раньше считал, что максимальная мощность - гораздо ранее, когда синусоида ещё плавная.
Ну а при таком подходе - у меня получилось, что максимальная мощность в УЛ режиме с ОООС составила 5,8 Вт, в триодном режиме - 6,1 Вт.
Петя, ткни в Опшинс- --утилитес- там есть THD , вывалится иконка с процентами искажений.
Насчет 10 процентов ты прав. эта цифра так и выглядит на экране. И кому стукнуло в темечко эту гадость принять за норму искажений- я не в курсе. Достаточно чуть сплющить вершинк у синусоиды. как появляется зуд в контрольном динамичке. Не услышать это невозможно.
 
Сегодня, после многочисленных опытов и измерений - притащил макет на прослушку. Звучание - уже не так поразило, как впервые. Но всё равно, при сравнении, на рок музыке звучит интереснее моего SE.
1.jpg

У меня вопросы.
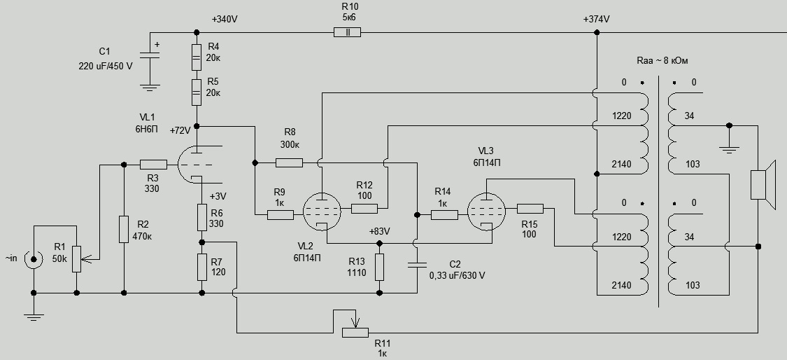
Катодный резистор драйвера нужен 450 Ом. Но как правильно разбить это сопротивление для завода обратной связи? Я разбил на 120 + 330 это нормально? Следует ли шунтировать ёмкостью верхнюю часть катодного резистора (330 Ом)? Что это даёт кроме повышения чувствительности схемы? Какой величины должен быть R11? И вообще - исходя из каких соображений подбирается номинал R11 и R7?
 
Катодный резистор разбиваем на две части, если нужно сохранить усиление. запас его, раза в полтора. Тогда верхнюю часть резистора шунтируем емкостью. Можно этого не делать, завести сигнал ООС прямо в катод, резистор катодный взять один , суммарного сопртивления.
Низкоомный отгрызок от этого резистора, сидящий в землю, нужен, чтобы резистор R11 получился небольшим и не притащил паразитов своей емкостью на высокоомных выводах.
Заодно какая-ни какая, а нагрузка выходника на случай отваливания концов к динамикам.
Величина R11 - по результату, чего мы добиваемся этой самой оос, то ли выходного сопротивления, то ли снижения шума и фона , то ли звука интересного.
Вых сопр можно измерить простым способом, откидывая и подкидывая нагрузку, если без фанатизма дать входной сигнал, чтобы на выходе было 1-2 вольта, можно не бояться неприятностей с перегрузкой выходника без нагрузки.
Да, добавлю, что усиление схемы определяется как отношение R11 к R7
 
Думаю, так будет точнее чем методом двух нагрузок.
У меня почему-то так выходное сопротивление выше намерялось.
 
Катодный резистор разбиваем на две части, если нужно сохранить усиление. запас его, раза в полтора.
"запас его раза в полтора" - не понял о чём речь. Верхняя часть катодного резистора (номинал) - в полтора раза больше, чем в нижней части?
 
Усиление лампы с нешунтированным резистором автосмещения раза в полтора меньше . Общее усиление схемы тоже.
 
Но при этом, как я понимаю - появление конденсатора даже в части катодного резистора - может принести свой окрас звучания. Наверное, стоит попробовать, поставить ёмкость параллельно R6. Послушать.
 
Но при этом, как я понимаю - появление конденсатора даже в части катодного резистора - может принести свой окрас звучания. Наверное, стоит попробовать, поставить ёмкость параллельно R6. Послушать.
А ничего не изменится, если только на слух. усиление задано парой резисторов в цепи оос. Изменятся тонкие вещи типа спектральных гвоздиков, полосы усиления, выходного сопротивления и т.п.
 
Тогда и нет смысла пробовать (раз не получу повышения чувствительности усилителя). Мне не нравятся конденсаторы в катодах. Везде, где есть возможность - с радостью ухожу от них, не ставлю.
 
Не учитываешь действия ООС. С ней детали меняют свои личные качества в угоду коллективному результату. И если в безоосном усилителе можно отслушивать лампы и делиться впечатлениями, то в ООснике вообще без разницы, что ставить. результат не виден даже на экране Спектры. Не говоря уже про отличия на слух.
 
Тогда и нет смысла пробовать (раз не получу повышения чувствительности усилителя). Мне не нравятся конденсаторы в катодах. Везде, где есть возможность - с радостью ухожу от них, не ставлю.
Ставим кондёр в катод - увеличиваем усиление первого каскада и внутрипетлевое усиление ООС схемы. Далее увеличиваем соотношение резисторов ООС - возвращаемся к исходному внутрипетлевому, но при этом повышаем общий коэффициент усиления схемы и её чувствительность по входу. Правда, здесь исходный запас по усилению без ООС совсем невелик, и особо сильно не разбежишься, но попробовать что-то "покрутить" на слух можно.
 
Последнее редактирование:
И если в безоосном усилителе можно отслушивать лампы и делиться впечатлениями, то в ООснике вообще без разницы, что ставить. результат не виден даже на экране Спектры. Не говоря уже про отличия на слух.
Ну, не всё так категорично, как мне кажется. Любой вариант ООС снижает четные гармоники быстрее чем нечётные. Плюс двухтакт автоматом четные режет. Так что входной лампой тоже можно подстроить свой звук в ООСых схемах.

ИМХО это мнение что двухтакт с ООС звучит резко и безжизненно осталось с советских времен. Однотакты за пару десятилетий вылетали до блеска, выбрали звучные лампы, поняли как мотать ТВЗ, а вот РР с ООС по привычке ругали что это дескать кому кинозал озвучивать и звука с большой буквы там нет. Ну как можно хотеть качества если в ТВЗ чуть ли не все как один суют "радиольную хрень"? А чего, это же двухтакт, ему больше не надо. А вот хренушки, двухтакту ТВЗ надо тоже с умом намотанный.
А лампочки... Сравнивать то надо одного уровня. А то удобно, в однотакте 2А3, а в РР помоечная 6п6с времён перестройки. Нет уж, поставьте в РР тоже 2А3, или близкого уровня, качественный ТВЗ, питание не хуже, вот тогда и сравнивать будем.smile_12
Чёт я разбурчался с голоду smile_21пора на кухню
 
Если нагрузка 8 Ом, берем для определения вых. сопр. усилителя две нагрузки, 8 Ом и 16 Ом, вторая может быть 12-20 Ом, не важно. 4 Ом показал просто для примера, две нагрузки 4 Ом и 8 Ом, номинальная 4 Ом. А если номинал 8 Ом, а вторуя нагрузку взяли 4 Ом, получается завышенное вых. сопротивление, это не корректно.

R1=4 Ом R2=8 Ом
Um1=4,2 В Um2= 5 В
Частота 1 кГц
Rвых=(5 - 4,2)/(4,2/4 - 5/8)=1,88 Ом
 

Вложения

  • IMG_1537.jpg
    IMG_1537.jpg
    71.7 KB · Просмотры: 167
Если усилитель без ООС, то сразу проблема выходного сопротивления, не учитывая которое, можно нарваться.
 
Ну да, выходные лампы в триоде и Ктр выходника о-ёй-какой! По идее выходное сопротивление не высокое.
А какое Вы, Юрий, намерили? любопытно.

Ага, увидел. 1,88 Ом не мало, если АС 4 Ома.
У Вас вроде подобная штука на 6П1П была. Какое Rвыходное там?
 
Работают от компа, нагрузка 10гд-36, сопр. 4 Ом. 1,88 Ом только кажется высоким, на всякий пробовал уменьшить за счет ООС, не, не надо.
6п1п было давно, нет данных, скорее лучше, ТВЗ самодел, железо Г-обр. 120вт
 
Сделал повторный замер. С новыми сопротивлениями (8,4 Ом и 14,4 Ом). Напряжения в УЛ были: 3,8В и 4,36В. В триодном включении: 4В и 4,86В.
Тогда получаю, для УЛ включения: Rвых=(4,36-3,8)/(3,8/8,4 - 4,36/14,4)=0,56/0,15=3,73 Ом
для триодного включения: Rвых=(4,86-4)/(4/8,4 - 4,86/14,4)=0,86/0,14=6,1 Ом
Наверное - эти замеры ближе к истине. Но я как-то думал, что в триодном включении выходное сопротивление должно быть наименьшим. Скорее всего - в моём случае роль играет ОС в УЛ режиме.
У меня басовая секция такая - что хорошо басит при Rвых усилителя около 5 Ом.

Попробовал шунтировать конденсатором на лету одну часть катодного сопротивления (R6 по схеме выше). Ничего не уловил. Не ощутил каких-либо изменений в звучании и не уловил увеличения чувствительности схемы. Решил такой конденсатор не ставить.
Также - провёл отслушку конденсатора - что идёт между сеткой второй выходной лампы и "землёй" (С2 по моей схеме выше). Практически - нет никакой разницы при их замене. Сделал специально тумблер и по паре конденсаторов выслушивал - переключал на лету.
Изменение размера IMG_20211213_104122_resized_20211213_011629721.jpg

претенденты были такие
Изменение размера IMG_20211213_110223_resized_20211213_011630275.jpg

капельку показалось - что звук с КБГ-М1 чуть чище. Его и вставил в макет.

Заметил, что при переходе в триодный режим выходного каскада - чувствительность общая увеличивается, чем в УЛ режиме с нравящейся мне глубиной ОС. Решил возвратиться - послушать триодное включение. Был в замешательстве. Прикрутил к макету тумблер, переключающий вторые сетки выходных ламп то в УЛ, то в триодный режим. И кнопку разрыва обратной связи. Стал переключаться на лету. Выбор сделать непросто. Но всё же, коль я решил "заточить" схемку под рок - то небольшой перевес в сторону УЛ с ОООС имеется.

Вроде - все детальки макета покрутил. Остался резистор между сетками выходных ламп (он у меня R8 на схеме выше) на 300 кОм. Как подбирается его номинал? Я так понимаю - он нужен, чтобы передать потенциал сетке второй выходной лампы. Но в то же время - по нему может как бы пройти сигнал, предназначенный для сетки первой лампы. А для второй лампы - такой сигнал не нужен вовсе. То есть - сильно маленьким этот резистор делать нельзя. Ещё - он образует фильтр, совместно с конденсатором С2. Есть также ограничение по его максимальному значению - чтобы лампа "не забыла" какой у неё потенциал на сетке и не ушла бы вразнос. В общем - подскажите, какой нужен номинал этому резистору.
 
Последнее редактирование:
Для меня рок, это безООС, триодное вкл, хоть СЕ, хоть РР, давно наигрался. Разд. конденсаторы К40У-9, КБГ-М1,2,К40П-2а,б, К78-2
R8=300ком, больше не надо.
 
Только ГУ80 (не ГУ81М !!!) и ГУ72 не разочаровывали - повторяемость отменная.
Александр здравствуйте, а нельзя ли взглянуть на схемку, если речь конечно была про однотакт? Интересна ГУ 72 в триоде с фиксой.
 
А разве на этом форуме этой схемы нет?
Смотрите в разделе усилители своими руками.
Там есть нужная Вам тема.
 
Вот ещё какие у меня мысли. Ранее я смотрел симметричное ограничение синусоиды на выходе усилителя (на нагрузке). И успокоился, когда увидел, что верхняя и нижняя полуволна начинают обрезаться примерно в одно время. Но сейчас подумал: это всё-таки двухтакт. И если в одном плече подрезается только одна полуволна - то на нагрузке я увижу что подрезаются две полуволны - второе же плечо симметрично. То есть я хочу сказать о том, что если ранее я считал, что нашёл оптимальное напряжение анод-катод (соответствующее максимальному размаху амплитуды на аноде выходных ламп до ограничения) - то теперь я в этом не уверен. Двухтактный каскад мне покажет симметричное ограничение, даже если по факту, на анодах ламп ограничение будет не симметрично.
Как мне посмотреть ограничение синусоиды именно одной выходной лампы? То есть - я хочу найти такое напряжение анод-катод выходной лампы и такой номинал катодного резистора у неё - чтобы при своём движении по нагрузочной прямой - напряжение на аноде упиралось бы с одной стороны в линию со смощением "0" по ВАХ - а с другой стороны - в линию с током равным нулю.
1.jpg

и ещё вопрос - обратную связь при измерениях следует отключать?
На щупе осциллографа написано - что при делителе 10 - цеплять его на напряжение более 300В - нельзя. Как правильно посмотреть, что происходит на аноде выходной лампы?
 
Последнее редактирование:

Статистика форума

Темы
3,305
Сообщения
263,193
Пользователи
2,544
Новый пользователь
vlad'mir
Назад
Сверху Снизу