Постройка басовой секции

  • Автор темы Автор темы Пётр
  • Дата начала Дата начала
Собрал макет. Но потерпел фиаско при попытке его запустить.
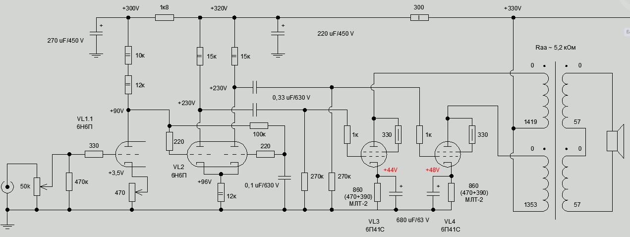
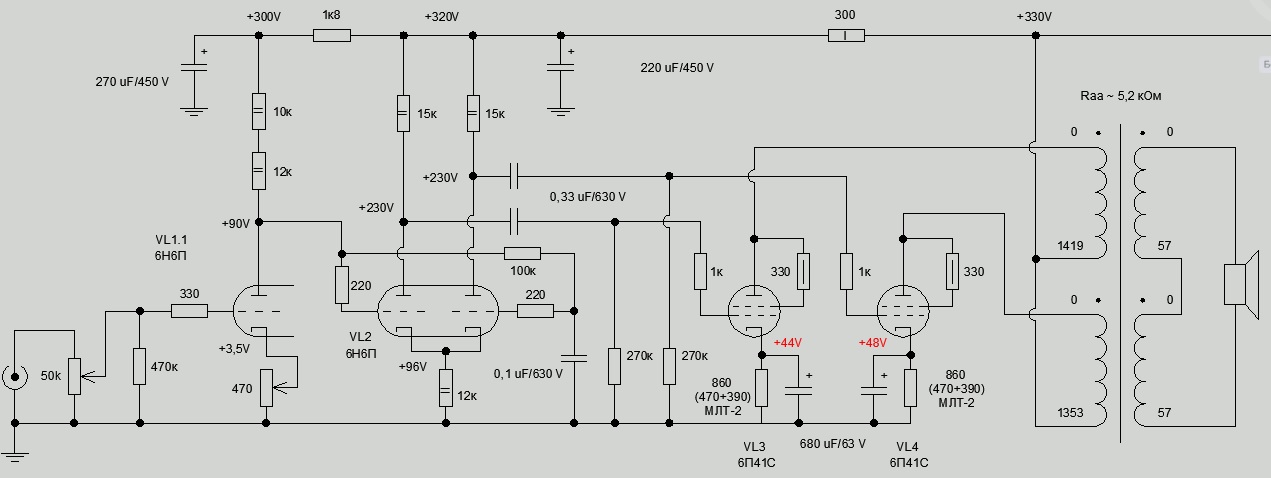
Схема с реальными номиналами получилась такая:
Посмотреть вложение 27531
Сначала запускал первый каскад. проблем не возникло - переменным резистором в катоде выставил такое положение, когда на аноде первого каскада устаканилось 85В.
Проблемы возникли на лампе VL2. При подаче напряжения на макет - примерно в течение 40 секунд напряжения держатся расчётные. Затем - медленно но верно напряжение на одном аноде VL2 начинает падать, а напряжение на втором её аноде - начинает увеличиваться. При этом, разница напряжений на сетках VL2 также увеличивается. Как я понимаю - одна из половинок лампы берёт весь ток на себя - при этом через вторую половинку - ток очень сильно уменьшается.
Дошло до того, что на одном из анодных резисторов (5к6) у меня появился расплыв краски - скорее всего от перегрева (верхний)
Посмотреть вложение 27533
Изначально - в макете был установлен между сетками VL2 резистор номиналом в 1МОм. Я подумал - что проблема из-за слишком большого номинала. Уменьшил его до 620 кОм. Ничего не изменилось - напряжения на анодах VL2 уверенно разъезжаются со временем (примерно за минуту после включения).
Несколько раз проверил подключение лепестков панельки VL2 - всё правильно. Ставил другую 6Н6П - результат тот же. Помогите, подскажите - где и как искать причину такого явления.
Посмотреть вложение 27534
сеточный резистор и 1м и 620 ком - за пределами разумного для 6н6п. Она имеет свойство уплывать режимом из-за токов сетки. И кто эти номиналы указал, тот дурак.
100 кил поставь между сетками, должно устаканиться.
Работала же схема, хера ты полез поменять все ?
Ах, пардон. Я забыл, что прежняя схема была Лофтин на 6П14п. Она же дико неуправляемая и не должна работать....Забыл!)))
Смотри. У тебя сейчас на выходе лампы с высоким смещением, их прокачать нужен не столько ток от драйвера, сколько неискаженное максимальное напряжение. И ток до красного анода твоих 6н6п не катит. нужно строго наоборот, высокое питание, малый ток и высокоомные резисторы в анодах драйвера. И тут уже селфспит не годится точно. Забудь.
Собери фазоинвертор по схеме Хрюна или Лихницкого на 6н1п и не выделывайся.
 
Последнее редактирование:
Лофтин селфсплит с 6П14П и 6Н6П - очень понравилась. Многими моментами. И по звучанию. И по простоте. И кстати - очень устойчива оказалась. Сама схема - сохранена, не составит большого труда её вновь восстановить.
Почему полез на другую схему: нет пока что устойчивого мнения что мне в принципе необходимо собирать двухтакт в корпусе вторым усилителем к имеющемуся SE. И второе - вкралось подозрение, что мне просто нравится драйвером лампа 6Н6П - вот и захотелось послушать её в качестве драйвера для 6П41С.
Это же жизнь - она идёт, меняется. А ковыряние с каким-нибудь новым вариантом макета - приносит приятные эмоции (порою). Так почему же не поделать это, в выходной день, когда за окном дождь и запланированная замена масла на авто - откладывается на погожий день, и появляется свободное время.

Смотри. У тебя сейчас на выходе лампы с высоким смещением, их прокачать нужен не столько ток от драйвера, сколько неискаженное максимальное напряжение.
Да, я тоже думал над этим. Размах у драйвера (неискажённый) я получу в лучшем случае, 60В (ампл.). В два раза смещение выходных ламп - не перекрою, конечно.
И ток до красного анода твоих 6н6п не катит. нужно строго наоборот, высокое питание, малый ток и высокоомные резисторы в анодах драйвера. И тут уже селфспит не годится точно. Забудь.
Собери фазоинвертор по схеме Хрюна или Лихницкого на 6н1п и не выделывайся.
Вариант ФИ по схеме Хрюна - пробовал (на 6Н7С). Почему-то не удовлетворился.
А как же "ФИ по схеме Шмидта"? Именно такой вариант сейчас хочу попробовать ФИ.
 
Если не забуду, привезу тебе неск шт ЕСС85, она с усилением неплохим, но любит напряжение повыше, ей 400в в самый раз. И драйвер получится из одной лампы всего.
 
сеточный резистор и 1м и 620 ком - за пределами разумного для 6н6п. Она имеет свойство уплывать режимом из-за токов сетки. И кто эти номиналы указал, тот дурак.
100 кил поставь между сетками, должно устаканиться.
Поставил 100 кОм между сетками VL2. Всё равно напряжение на анодах расходятся. Медленнее чем раньше - но расходятся. При включении - на обоих анодах по 230В. Через три минуты напряжение на одном из них падает до 210В, а на втором - увеличивается до 250В. Я хотел бы понять причину.
 
Да, я тоже думал над этим. Размах у драйвера (неискажённый) я получу в лучшем случае, 60В (ампл.). В два раза смещение выходных ламп - не перекрою, конечно.

Вариант ФИ по схеме Хрюна - пробовал (на 6Н7С). Почему-то не удовлетворился.
А как же "ФИ по схеме Шмидта"? Именно такой вариант сейчас хочу попробовать ФИ.
Посторюсь. У тебя случай непростой, лампы с высоким смещением. нужно обеспечить и инверсию по плечам и усиление и схему на раздуть безумно и бездумно. Нет проще, чем наворотить. А ты просто сделай. И настрой как надо. По приборам, потом гармонизируй на слух, чуть разбалансируя плечи. Спектр прлучшеет, звук покрасивеет. Только ты меня не слушай. я обычно пургу мету. а умные дадьки сердятся.

Поставил 100 кОм между сетками VL2. Всё равно напряжение на анодах расходятся. Медленнее чем раньше - но расходятся. При включении - на обоих анодах по 230В. Через три минуты напряжение на одном из них падает до 210В, а на втором - увеличивается до 250В. Я хотел бы понять причину.
Току дурного захотел от лампы. Анодные резисторы увеличь, кипятильник не делай из драйвера .
Ей твои 230 вольт прперек жизни. 100В- предел , а по паспорту вообще 90 кажется.

Поставил 100 кОм между сетками VL2. Всё равно напряжение на анодах расходятся. Медленнее чем раньше - но расходятся. При включении - на обоих анодах по 230В. Через три минуты напряжение на одном из них падает до 210В, а на втором - увеличивается до 250В. Я хотел бы понять причину.
Такой разбег половин бывает в случае роста неуправляемого тока анода одной из половин лампы. Эта половина, скорее всего, правая, своим током запирает соседку и сама раскаляется , краснея анодом. Убавляй ток, не ставь в анод низкоомные резисторы, убери дурацкую схему.
 
Ей твои 230 вольт прперек жизни. 100В- предел , а по паспорту вообще 90 кажется.
230В - это я имею в виду относительно "земли". А на катоде у неё 90В при этом. Собственно "катод-анод" получается 140В.

Такой разбег половин бывает в случае роста неуправляемого тока анода одной из половин лампы. Эта половина, скорее всего, правая, своим током запирает соседку и сама раскаляется , краснея анодом.
Да, правая половина начинает весь ток через себя пропускать. Та, которая "ведомая" - у которой ещё сетка через конденсатор по переменному напряжению на "земле".
 
Да, правая половина начинает весь ток через себя пропускать. Та, которая "ведомая" - у которой ещё сетка через конденсатор по переменному напряжению на "земле".
Будешь смеяться, я не угадал, знал. Столкнулся с этим ещё в 2000-м.
 
Собери фазоинвертор по схеме Хрюна или Лихницкого на 6н1п и не выделывайся.
речь идёт про ФИ, как на этой схеме?
1.jpg
 
Врежьте ~200-300ом в левую сетку VL2, и НЕ забывайте.
6н6п терпит сопротивление до 1 МОм в сетке, см. ТУ и проч.
 
Главное, не путать термоток с банальным возбудом. Саша, ты же сам врезаешь резисторы в каждую сетку 6н6п...
 
Главное, не путать термоток с банальным возбудом. Саша, ты же сам врезаешь резисторы в каждую сетку 6н6п...
Юра, про возбуд не подумал, а ведь он тоже может загнать лампу в открытое состояние...
Помню, как в Рязани столкнулись с дикой непоняткой, выходной каскад корректора показал на сетке что-то там +20 вольт относительно катода. А схема работала и выдавала сигнал. Потом притащили осциллограф и все поняли.

речь идёт про ФИ, как на этой схеме?
Посмотреть вложение 27546
Тут выручает драйвера тотфакт, что выходные лампы работают с мизерным смещением, всего15 вольт. А для 6п41с питание драйвера нужно брать с +400.
 

Вложения

  • прибой Хрюн-Эдишен.png
    прибой Хрюн-Эдишен.png
    47.8 KB · Просмотры: 184
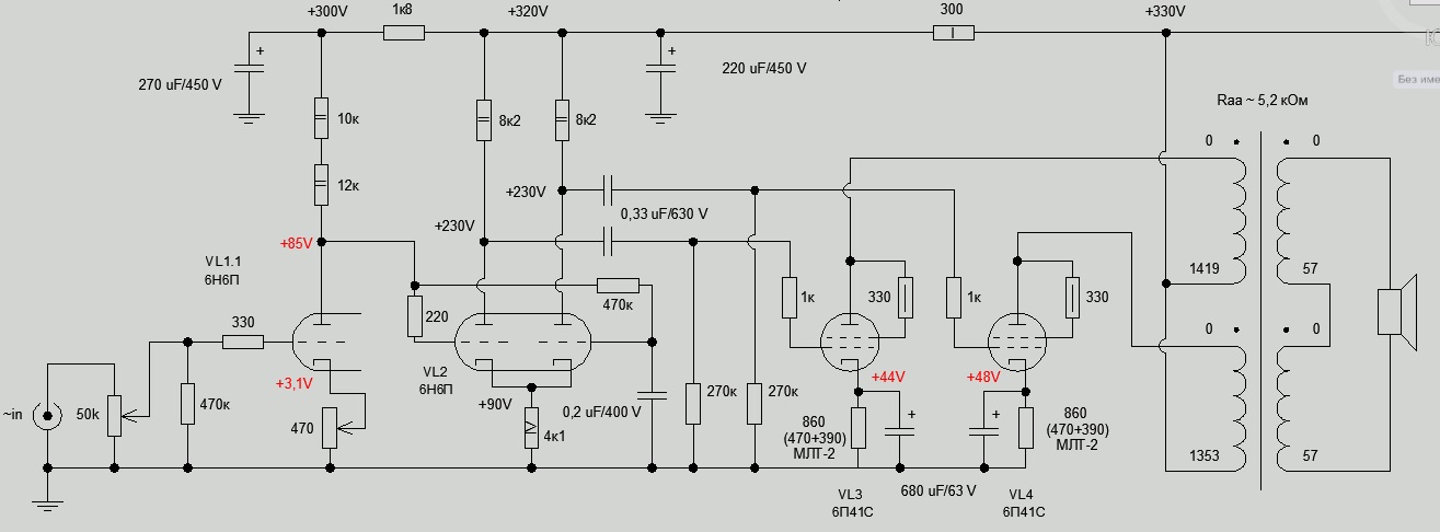
Я всё же не могу разобраться со своим крайним вариантом макета. Где ФИ по схеме Шмидта, с гальванической связью.
Увеличил номиналы анодных резисторов до 8к2, катодный резистор увеличил до 4к1. В сетку левого триода врезал резистор 220 Ом.
Всё равно - разбегаются напряжения на анодах. Хочу найти причину. Но ничего не нахожу. Осциллографом посмотрел - и на анодах и на сетках - прямая линия.

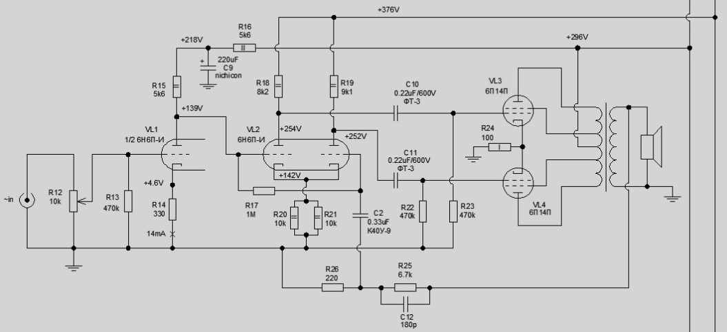
Склониться к тому, что сами лампы 6Н6П у меня плохие - не могу, так как эти же самые лампы ранее успешно работали в усилителе моём с
похожей схемой:
1.jpg


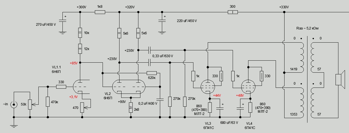
Сейчас макет состоит из этого:
2.jpg

При включении - напряжения на анодах VL2 держатся в районе 230В. Примерно через минуту - напряжение на аноде правого триода начинает уходить вниз, а напряжение на аноде левого триода - поднимается вверх. При этом - напряжение на катоде остаётся в районе 90В.
Хочу заставить схему работать. В частности - речь идёт о VL2. Как обвязать лампу, чтобы при напряжении 320В получить ФИ по схеме Шмидта на 6Н6П, устойчивый в работе.
Ещё странное наблюдение: при замыкании сеток VL2 - напряжение на аноде VL1.1 увеличивается до 110В, напряжение на катоде VL2 увеличивается до 180В.
 
Я всё же не могу разобраться со своим крайним вариантом макета. Где ФИ по схеме Шмидта, с гальванической связью.
Увеличил номиналы анодных резисторов до 8к2, катодный резистор увеличил до 4к1. В сетку левого триода врезал резистор 220 Ом.
Всё равно - разбегаются напряжения на анодах. Хочу найти причину. Но ничего не нахожу. Осциллографом посмотрел - и на анодах и на сетках - прямая линия.

Склониться к тому, что сами лампы 6Н6П у меня плохие - не могу, так как эти же самые лампы ранее успешно работали в усилителе моём с
похожей схемой:
Посмотреть вложение 27579

Сейчас макет состоит из этого:
Посмотреть вложение 27580
При включении - напряжения на анодах VL2 держатся в районе 230В. Примерно через минуту - напряжение на аноде правого триода начинает уходить вниз, а напряжение на аноде левого триода - поднимается вверх. При этом - напряжение на катоде остаётся в районе 90В.
Хочу заставить схему работать. В частности - речь идёт о VL2. Как обвязать лампу, чтобы при напряжении 320В получить ФИ по схеме Шмидта на 6Н6П, устойчивый в работе.
Ещё странное наблюдение: при замыкании сеток VL2 - напряжение на аноде VL1.1 увеличивается до 110В, напряжение на катоде VL2 увеличивается до 180В.
Емкость замени в правой сетке дифкаскада. Врежь 200ом в правую сетку, а уже тогда пробуй коротить сетки меж собой. И что, нет пары разисторов килоом по 30 на 2 ватта в аноды. вместо кипятильников на 8ком? Зачем тебе дурной ток анодный от несчастного триода.
ПС. На входе оставь 6н6п, если нравится звук, либо 6н23п, она с малым анодным держит хорощее смещение. А вторым каскадом ставь 6н1п. Резисторы в анод 60 килоом.
 
Последнее редактирование:
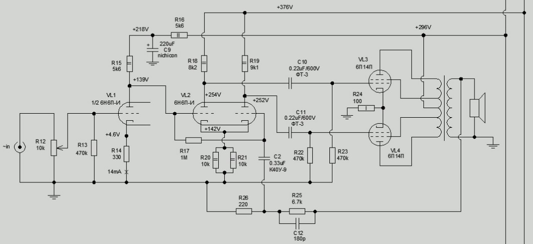
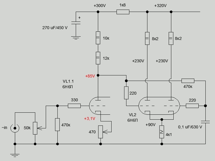
Отключил выходной каскад, оставил только эту часть:
1.jpg

В сетках VL2 по 220 Ом. Конденсатор у правой сетки VL2 поменял.
Переменником в катоде VL1 понижал напряжение на катоде VL2 до 80В. Лампы перетыкал.
Ничего не помогает - через некоторое время напряжения на анодах VL2 расползаются в разные стороны.
Жаль. Мне всегда нравилась 6Н6П. Здесь - первый раз недоумеваю от неё.
И что, нет пары разисторов килоом по 30 на 2 ватта в аноды. вместо кипятильников на 8ком? Зачем тебе дурной ток анодный от несчастного триода.
ВАХ на 6Н6П выглядит красиво - только для больших токов. От 10 мА и выше. Мне кажется, что 15 мА для 6Н6П это вовсе не большой ток. Она должна нормально при этом работать. И резистор в аноде - 8к2 - не маленький, судя по рекомендациям общим - что Ra надо брать как 3 - 5 Ri.
ПС. На входе оставь 6н6п, если нравится звук, либо 6н23п, она с малым анодным держит хорощее смещение. А вторым каскадом ставь 6н1п. Резисторы в анод 60 килоом.
6Н1П в этой обстановке можно сделать по мотивам "ФИ по схеме Шмидта с гальваносвязью"? Напряжения 320В на всё - хватит?
 
Последнее редактирование:
...
ВАХ на 6Н6П выглядит красиво - только для больших токов. От 10 мА и выше.
...
ВАХ из справочника подразумевают непосредственное соединение катода лампы с опорным потенциалом - "землёй". Если в катодной цепи установлено нешунтированное конденсатором сопротивление, оно увеличивает внутреннее сопротивление лампы, и её ВАХ, соответственно, становятся другими. Плюс это нешунтированное катодное сопротивление создаёт местную ООС по току, уменьшающую не только усиление, но и искажения каскада. Поэтому, выражаясь в стиле Александра Сергеевича, "пляски вокруг ВАХ здесь мимо смысла". ИМХО
Я просто порекомендовал бы прислушаться к его советам в этой ситуации.
 
ВАХ из справочника подразумевают непосредственное соединение катода лампы с опорным потенциалом - "землёй". Если в катодной цепи установлено нешунтированное конденсатором сопротивление, оно увеличивает внутреннее сопротивление лампы, и её ВАХ, соответственно, становятся другими. Плюс это нешунтированное катодное сопротивление создаёт местную ООС по току, уменьшающую не только усиление, но и искажения каскада. Поэтому, выражаясь в стиле Александра Сергеевича, "пляски вокруг ВАХ здесь мимо смысла". ИМХО
Я просто порекомендовал бы прислушаться к его советам в этой ситуации.
Точно такая ситуация со схемой выходного двухтактного каскада на 6п6с была как-то на АПе. Автрр убеждал , что замена общего катодного резистора микросхемой -источником тока круто стабилизирует режим этого каскада, не позволяя ему свалиться в перекос. На деле все резко хуже, микросхема делает их балансирование на общем резисторе максимально неустойчивым.

Что касаемо поведения 6н6п с высокоомным резистором в сетке, так ещё году в 2000, перебирая схемки, столкнулся с уходом режима этой лампы даже на скромных токах . 1Мегаом - сразу перекос , и чем меньше резистор, тем стабильнее лампа.
 
Последнее редактирование:
Пётр, эта чем не понравилась
6189~6н14п, 5687~6н6п
Драйвер Nightinlate не хотите?
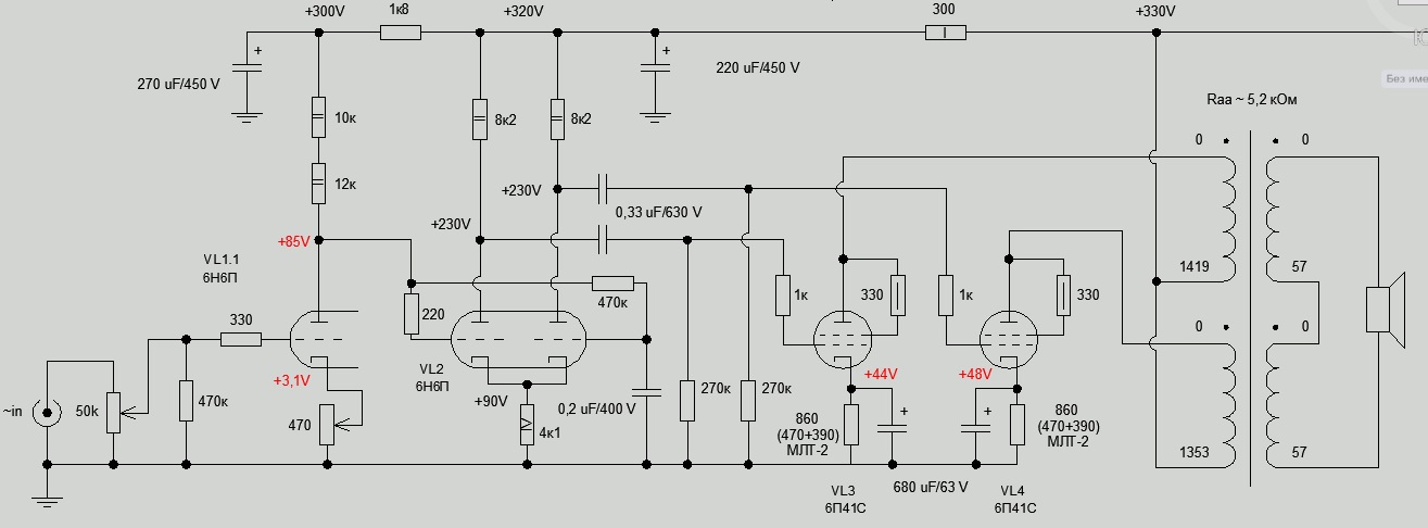
По Вашему мнению, с этой обвязкой 6Н6П должна заработать устойчиво?
1.jpg

Первым каскадом - обязательно СРПП делать, или можно попробовать обычный резистивный каскад на 6Н6П?
 
По Вашему мнению, с этой обвязкой 6Н6П должна заработать устойчиво?
Посмотреть вложение 27613
Первым каскадом - обязательно СРПП делать, или можно попробовать обычный резистивный каскад на 6Н6П?
1/ СРПП не обязательно.
2. 1МОм в сетке 6н6п- грабли-2.
3.Резисторы в аноде 6н6п и в катоде- вдвое больше от твоих. О чем талдычу без пользы.
 
1/ СРПП не обязательно.
2. 1МОм в сетке 6н6п- грабли-2.
3.Резисторы в аноде 6н6п и в катоде- вдвое больше от твоих. О чем талдычу без пользы.
Тогда запланирую попробовать подобную обвязку 6Н6П (дифкаскад). Правда, у меня напряжение питания чуть поменьше. Но надеюсь - это не критично. Между сетками поставлю 470к (у меня он уже впаян под панелькой).
 
Я бы как есть, 6н14п СРПП, и 6н6п. Насчет 6н6п, а не полудохлая ли, первый раз вижу, она всегда устойчива, много использовал...
 
Проверить на устойчивость, и ВНИМАТЕЛЬНО на генерацию, щупом осцил. с 1:1 и 1:10, можно и на емкость нагрузить пик 200-510пф, и нагрузку ~200ком, ничего не должно быть. Резистор в сетке увеличить до 1,5-2 ком, хуже не будет. У меня штук 200-300 ВС-0,25 на 51ом, везде их ставлю, ни одна лампа не генерила...
 
Поставил в анодах по 15 кОм, в катод - 12 кОм. Всё равно при резисторе 470к между сетками - напряжение на анодах "разъезжалось". Уменьшил резистор между сетками до 100к - напряжения на анодах разъехались, но не сильно. Мультиметр между двумя анодами VL2 остановился на разнице напряжений 11В. А между сетками VL2 при этом была разница напряжений 0,6В.
При подаче синусоиды на вход - напряжение на одном сеточном резисторе выходной лампы - на 10% примерно больше, чем на сеточном резисторе второй выходной лампы.
В таком состоянии и решил послушать
1.jpg
Звучание в общем - отторжения не вызывает. Но по воспоминаниям - селфсплит на 6П14П звучал чётче. И интереснее.
Как-то не сложилась у меня попытка "ФИ по Шмидту". Расстроился немного, из-за того что куча непоняток у меня.
 
У меня 6н6п работали в схеме Шмидта при R сеток=1 МОм, ее стандартый режим. Измерять мультиметром между сетками НЕКОРРЕКТНО.
ПС: увеличьте на всякий резисторы антизвона до 1-1,5ком
 
Поставил в анодах по 15 кОм, в катод - 12 кОм. Всё равно при резисторе 470к между сетками - напряжение на анодах "разъезжалось". Уменьшил резистор между сетками до 100к - напряжения на анодах разъехались, но не сильно. Мультиметр между двумя анодами VL2 остановился на разнице напряжений 11В. А между сетками VL2 при этом была разница напряжений 0,6В.
При подаче синусоиды на вход - напряжение на одном сеточном резисторе выходной лампы - на 10% примерно больше, чем на сеточном резисторе второй выходной лампы.
В таком состоянии и решил послушать
Посмотреть вложение 27653Звучание в общем - отторжения не вызывает. Но по воспоминаниям - селфсплит на 6П14П звучал чётче. И интереснее.
Как-то не сложилась у меня попытка "ФИ по Шмидту". Расстроился немного, из-за того что куча непоняток у меня.
Петя, ты бьёшься с 6Н6П, приняв её заведомо идеальной половинами. Что вряд ли так. Мне пришлось однажды из кучи ламп отобрать несколько штук из всего количества, чтобы спараллелить. А если этого не делать, то в лампе один анод красный, второй холодный.
Поэтому прими кривизну лампы как данность , либр смени её на что попроще.
 
Думаю насчёт того, чтобы подключить 6Н1П с повышенным напряжением питания, "по схеме Хрюна или Лихницкого".
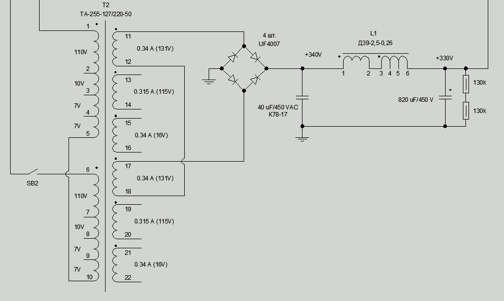
Вот такой у меня анодный трансформатор (кстати, если не ошибаюсь, ранее он был Юрия Робертовича):
1.jpg

пока что на него подключено питание для выходного каскада 6П41С (+330В).
Как лучше организовать питание для 6Н1П?
Вижу вариант - подключить вторым этажом две обмотки по ~16В. Пока не знаю, как это реализовывается по схеме - но теоретически, могу получить питание со второго этажа +370В.
Другой вариант - включить вычитанием обмотки ~115В и ~16В. Сумма получится два по ~99В. Через удвоитель можно получить ок. +514В. Может, многовато...
Могу перекоммутировать первичку - но этого не хотелось бы.
И не хотелось бы сильно высоких напряжений.
Посоветуйте, как лучше.
 

Статистика форума

Темы
3,305
Сообщения
263,253
Пользователи
2,544
Новый пользователь
vlad'mir
Назад
Сверху Снизу