Постройка басовой секции

  • Автор темы Автор темы Пётр
  • Дата начала Дата начала
Плюнул бы на всё, и собрал классический небаланс на трех лампах, 6н1п и РР на 6п41с в триоде, без ООС, как у Трошкина. А дальше - можно и подумать...
 
Небаланс по Трошкину имеет одно интересное преимущество, делителем в правой сетке инвертора можно вносить разбаланс, в корне меняя звучание. От строгого пушпула до романтического однотактника.
 
Небаланс по Трошкину имеет одно интересное преимущество, делителем в правой сетке инвертора можно вносить разбаланс, в корне меняя звучание. От строгого пушпула до романтического однотактника.
Это, типа, смена гендера? Очень, очень толерантно!
 
Нет, скорее смена Фендера- на Страт. smile_33 К тому же Пете не придется перепахивать десяток схем, чтобы через неделю услышать разницу. Крутнул ручку и все понял.
 
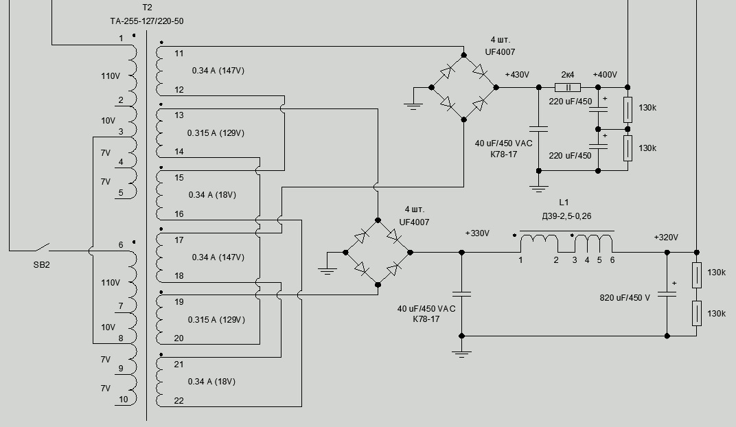
Рекомендаций по организации высокого напряжения никто не дал. Планирую делать на свой "храпок". Чуть уменьшу количество витков в первичке и запланирую два полноценных мостовых выпрямителя.
На высокой стороне поставлю два последовательно конденсатора на 450В каждый. Может и напрасная перестраховка. Но был случай - взорвался как-то подобный. После этого - страшно. Не уверен - хватит ли фильтрации (С-R-С) на высокой стороне.
1.jpg
 
есть иная схема. один источник питания стоит на плюсе у другого. складываясь напряжениями. А можно. как здесь у тебя. Тоже вариант и независим от уровня пульсаций соседа снизу.
 
До того, как я сделал подземное 150 вольт для длинного хвоста всё было просто. Одна обмотка 300 с хвостиком для выходного каскада, вторая, там около 200 вольт набралось, была дополнительная для драйвера. Цеплял я их драйверной наверх (ту, что для выходного, дополнительно фильтровал RC-фильтром). В итоге на драйвер шли около 550 вольт и я цеплял любые лампы и имел хорошее усиление.

Ну не понять мне чего там бояться в этих питаниях. Надо высокое? Выпрямляем независимые звенья с безопасным для электролитов напряжением и ставим их сколько надо одно на другое. Никаких перекосов и влияния друг на друга.
 
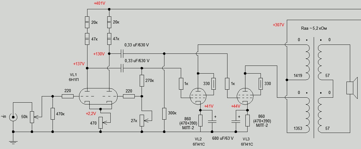
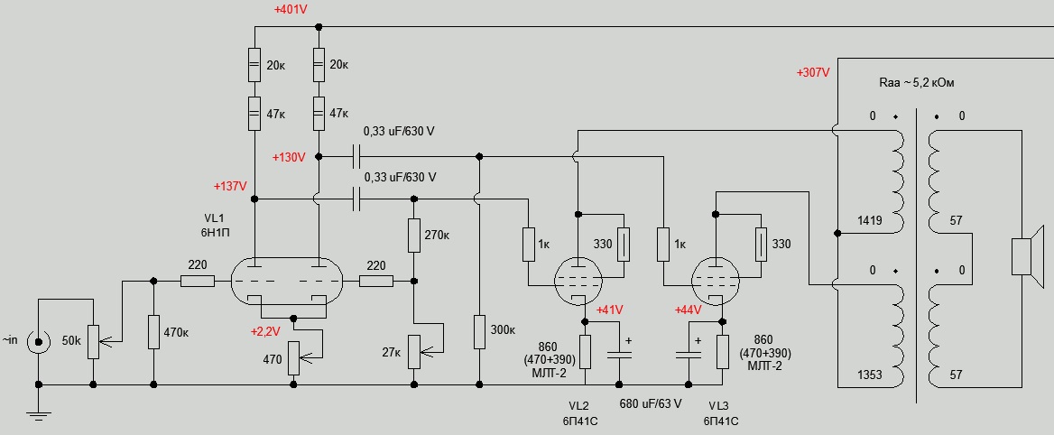
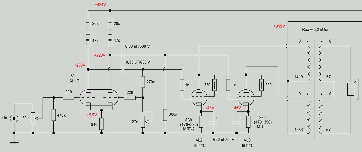
Взгляните пожалуйста, нормально ли я изобразил схему для макета?
1.jpg
 
Вроде правильно. Разве что регулятор симметрии на 15 килоом я впаял бы скажем, на 22-27 кил. Для широты полета. черт возьми, зачеркнутое включилось...
Резистором
470Ом в катоде 6н1п выстави симметричное ограничение сигнала на сетках 6п14п. Выдернув их, чтобы не отсекали полуволну.
 
Мне тоже нравится. Схемка простая и симпатичная.

АБ. Саша, здесь уже нет 6П14П.
 
Умудрился за вечер порушить предыдущую схему и собрать новую.
Вот такие по факту получились номиналы и напряжения (красным):
1.jpg

порадовало, что по постоянному току схема запустилась без дополнительных "танцев с бубном".
Синусоиду подать на вход - не успел. Поздно. Может, завтра.
Изменение размера IMG_20211221_224442_resized_20211221_110151911.jpg
 
Умудрился за вечер порушить предыдущую схему и собрать новую.
Вот такие по факту получились номиналы и напряжения (красным):
Посмотреть вложение 27687
порадовало, что по постоянному току схема запустилась без дополнительных "танцев с бубном".
Синусоиду подать на вход - не успел. Поздно. Может, завтра.
Посмотреть вложение 27688
Не забыть подбросить тебе 6н1п, с мизерным разбросом половин. Эта лампа кривовата все-таки.
ПС. А чего ты трусишь дать на 6п41с все 400 вольт, увеличив катодные резисторы? Она по режиму то же самое, чт о 6с4с с автосмещением. Килоома полтора в катод, примерно. Смещение 63-65 вольт, ток 45-50 ма. Будет нормальная схема без гламурного выпендрежа с раздельным питанием.
 
Я понимаю так, что при входном сигнале 0,7В (ампл.), на сетке 6П41С я в лучшем случае смогу получить 20В (ампл.). И если при этом перейти ещё на напряжение питания 6П41С в 400В - то я никогда с одним каскадом на 6Н1П не "раскачаю" выходную лампу. Да и при питании 300В (смещение порядка 45В) - тоже не раскачаю. Но для начала - надо бы просто послушать. Пока планирую запустить с питанием выходного каскада 300В. Потому как макет уже так собран.
 
Да. Не раскачаешь одним каскадом и на полную да с запасом по усилению. Придется дополнить предкаскадом. Но понять само звучание можно, запросто. И решить. возиться дальше или закрыть тему.
Хотя, вспоминая звук пушпула на 6с4с со смещением 60 вольт и раскачкой одиночной 6Н1П скажу, что громкости хватало вполне.
 
у есс 85 усиление 56 , макс. Реальное примерно 36-40. вот и считай.
У 6н1п 27-28.
85-е вроде есть. Найду- привезу.
 
Последнее редактирование:
Подскажите: равенство амплитуд на сетках выходных ламп - выставляется переменником в сеточном резисторе, по отсутствию пульсаций на катоде 6Н1П по осциллографу?
 
Подскажите: равенство амплитуд на сетках выходных ламп - выставляется переменником в сеточном резисторе, по отсутствию пульсаций на катоде 6Н1П по осциллографу?
Если придираться, то равенство амплитуд на сетках выходных ламп ещё не финиш. Эти амплитуды нужно ещё перевести в такие же одинаковые токи по плечам, учитывая разброс вых ламп по усилению.
 

Вложения

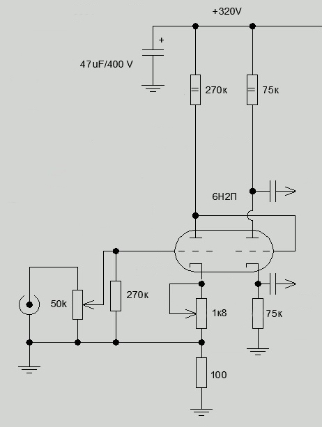
  • Пред 6Н2П.jpg
    Пред 6Н2П.jpg
    41.1 KB · Просмотры: 161
Залету в АВ мешает куриный выходной ток драйвера и разделительные емкостя)))
А так. обычно, выходной каскад на 6п41с с автосмещением нормально живет с таким питанием, да и драйвер доволен.
 
Залету в АВ мешает куриный выходной ток драйвера и разделительные емкостя)))
А так. обычно, выходной каскад на 6п41с с автосмещением нормально живет с таким питанием, да и драйвер доволен.
Ну тогда надо пробовать,чё нет - то, тем более у Петра макет!
 
такой фазоинвертор на 6н2п просит лютого анодного питания, слишком велика потеря на втором триоде из-за гальваники. Поэтому лампы низковльтные типа 6ф1п, 6Н23П 6Н24П здесь лучше вписываются.
 
Настраивал макет. Равенство амплитуды на анодах 6Н1П - подстраивается просто. Ставишь щуп осциллографа на общий катод 6Н1П - и крутишь переменник в сеточном резисторе выходной лампы (при имеющейся синусоиде на входе). В каком-то положении пульсации на катоде перестают быть и осциллограф показывает прямую линию - вот и есть равенство амплитуд.
Затем - переменником в катоде 6Н1П регулировал одновременность наступления ограничения и положительной и отрицательной полуволны на анодах 6Н1П. Затем - снова регулировка по переменнику в сеточном резисторе. И так несколько раз.
В итоге - всё устаканилось.
Одновременность наступления ограничения на анодах 6Н1П выглядит так:
2.jpg

сигнал до наступления ограничения - достигает почти 150В амплитуды на анодах 6Н1П. Катодный резистор получился 940 Ом.
Замеренные напряжения были такие:
1.jpg

Затем - потащил слушать.
Фееричного ничего сначала не услышал.
Но звук - интересный довольно. Особенно, когда в мыслях понимаешь всю простоту схемы. Прослушал довольно долго. И хочу ещё послушать потом. Как бы - ощущается запас по мощности, даже при малом уровне. Оно как бы - положительно отражается на восприятии звучания в общем.
При входном напряжении 0,4В, напряжение на сетках 6П41С составило по 10,8В. То есть усиление у 6Н1П в этом каскаде получилось 27.
 

Статистика форума

Темы
3,305
Сообщения
263,250
Пользователи
2,544
Новый пользователь
vlad'mir
Назад
Сверху Снизу