Смотрите видео ниже, чтобы узнать, как установить наш сайт в качестве веб-приложения на домашнем экране.
Примечание: Эта возможность может быть недоступна в некоторых браузерах.
ХХе! Конечно моя рука. Хотя, рукой такое не называется))))Александр, подскажите. Это Ваша рука, или чужая?
Посмотреть вложение 27849
Т.е. на 6П14П более 300 В не подавать? Помрет?Можно всяко: питание 400 на всех, вых каскад на 6п41с. Можно питание 400в, но схема селфспит на 6п14п. Можно 300 в на все, выход на 6п14п, драйвер по Лихницкому , с их куриным смешением драйверу на 6н1п хватит и 300.
Мне таки интересно по максимальному практическому анодному для 6П14П.Т.е. на 6П14П более 300 В не подавать? Помрет?
Просто любопытно. На 6П6С 400 В подавал без проблем.
И мне казалось, что видел схемы с 400 на 6П14П.
У меня в основном наши....
В триодном включении с питанием 400в наша 6п14п работает. Как к этому импорт отнесется- не знаю.
Так у меня нагрузка 4 Ома. Приведенка, сам понимаешь, высока.Опять же. Задумал 400 вольт- думай, что будешь делать с током в 35 ма, выходником на повышенную приведенку , падение мощности.
Селфсплиттер у меня не предусмотрен.И во что вывалится твое питание в варианте селфсплита , добавка в 200в минимум к имеющимся 400в. Так что, ватты лишние добываются непросто.
Спасибо. Это ссылка когда-то была в большом компе. Сейчас в ноуте тоже будет.ВАХ всех наших ламп https://next-tube.com/datasheets.php
Схема прекрасная. Только некоторые люди боятся напряжения свыше 300-т вольт. Будто-бы 300 В не опасно. А оно опасно!Желающие пересесть на Лофтины почему-то всегда ограничиваются питанием в 300в. Выше страшно. А мощности почему-то не добывается. Плохая схема?
А что, на холодные лампы даешь полные 600? При всех ритуалах с включением усилителя?О музыке и напряжении.
Сейчас слушал на SE на 2А3 Grand Funk , концертные и студийные записи. Команда весьма энергичная, а на концертах так совсем энергичная. Однотактник прекрасно справился, жена даже не закрыла дверь в свою комнату. Не понимаю для чего надо для рока строить отдельное усиление.
Теперь о напряжении. При 600 с копейками вольт на драйвере на холодную что-то пробило. Пару раз включил-выключил лишнее выгорело, нужное осталось. Надо понимать, какой-то кондер. Если повторится, придётся искать, подозреваю 400 вольтовый Джатсон. Наши полипропилены или 1000вольтовые Эпкосы хрен убьёшь. Но посмотрим. Возможно будет достаточно почистить пыль.
Нет конечно. Сначала подаю пол накала, потом полный накал, потом включаю анодное, которое подаётся постепенно с прогревом 5Ц8С. Включение анодного без накала невозможно, есть блокировка.А что, на холодные лампы даешь полные 600? При всех ритуалах с включением усилителя?
Нет. Макет в подвале, на разделочном столе лежит. В ожидании дальнейших механических манипуляций.Пётр, что там с Вашим макетом?
Поёт?
Я сильно уважаю Оззи Осборна у него тоже музыка энергичная, хотя и не панк.Рок - он разный бывает... Судя по тому, что упоминаете Вы и Юрий Робертович - Вы слушаете адекватный рок, скажем так - классический. Я же речь веду - про неадекватный рок, скажем так - безбашенный. Тут не участвует среди форумчан подобный контингент. Либо - не высказываются.
Ваш рок звучит классно на SE - согласен.
А "панки хой" - это такие ненормальные, отмороженные, бошками машут... думаю - они противны вам. А я несколько с завистью (маленькой) смотрю в эту сторону. Надо же так - "забить" на всё в жизни и всяким непотребством заниматься, делая то что хочется, не оборачиваясь на нормы устои и морали. Такого себе не позволяю, но что-то глубоко такое тоже имеется. Сомневаюсь, что они следят за правильной настройкой своей аппаратури и высчитывают КНИ. Правильно как-то высказался Бока про "Агату Кристи" - "накумарятся и творят". Но что поделать... - мне всё равно, нравится их "творчество" (или нравилось...?).
А перейти на "правильный" рок - не получается. Тут уже было сказано - что это меня не красит. Знаю.
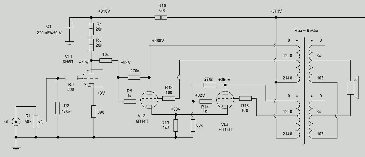
Я по такому изврату не скажу.Набросал номиналы. Скажите - такая схема может работать? Или - ничего не получится?
Посмотреть вложение 27900

ты очень точно подметил характер звучания 6П14П. Особенно в РР. Верещит , ярчит, радостно, но с надрывом. Нет ощущения скокойного уверенного звука. Болонка большого размера.Модератор подкорректировал темку. И второпях - удалил наиболее важное для меня сообщение за вчерашний день. Оно было от АБ, содержало "это лажа" и относилось к тому, что я нарисовал несколькими постами выше.
В общем - на основании того сообщения - дальнейший путь продолжился, как и было спланировано чуть ранее - а именно - сборка макета на 6Н1П + PP 6П14П.
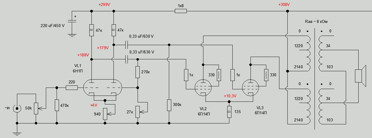
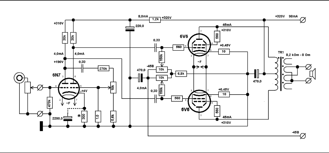
Собрал макет. Схема с реальными напряжениями получилась такая:
Посмотреть вложение 27947
Настраивал подстроечник в катоде 6Н1П и подстроечник в сетке выходной лампы.
Затем послушал.
Вот что я могу сказать. Звучание в варианте 6Н1П + PP 6П41С - мне понравилось больше. Если сравнивать эти два варианта - то про звук 6П14П я могу сказать, что он несколько "более истеричный" - несмотря на то, что в то же время - более музыкальный. При прослушивании - постоянно не покидает мысль, что выходной каскад близок к клиппированию, как бы - хочется сделать потише. Но уменьшение громкости не помогает - звук всё равно остаётся несколько с надрывом. Разборчивость - похуже, чем было с 6П41С.
Что касается чувствительности - то она очень высока. Субъективно - чувствительность этой схемы больше, чем чувствительность моего SE на 6С4С, которая раскачивается двумя каскадами 6Н8С!
Хочу вернуться к селфсплиттеру с гальваносвязью на 6П14П. Он для меня остаётся пока наиболее интересным. И ещё - 6Н1П + 6П41С понравился.
Настраивал по одновременности наступления ограничения положительной и отрицательной полуволны на сеточном резисторе выходной лампы (при этом - сами выходные лампы были выдернуты из панелек).4в на катодах 6н1п - ? Надо настраивать.
Навскидку- по 2. 5 ма на триод, с резисторами по 47 кил, при 200 анодного с питанием +300 - все вроде в рамках приличия.... Зная Петину дотошность, уверен, что он все настроил как советовали.4в на катодах 6н1п - ? Надо настраивать.