Постройка басовой секции

  • Автор темы Автор темы Пётр
  • Дата начала Дата начала
Здесь тоже ток до 50 мА.
Хотя хорошие, удобные.
 
Последнее редактирование:
В триоде 14вт+2вт 2-ая сетка. 15вт ставил на гитарниках, 3 года спокойно пашут
 
Последнее редактирование:
Я на Авито видел по 1500 р. Но могут попасться и по 1000.
Сам купил 3 шт. ТВЗ-1-1 за 600 руб. т.е. по 200 руб. Состояние хламовое, но живые. Это они разобранные на фото. Будут из них РР трансики.
 
Первые три песни я прослушал с восторгом. Но после - как бы стал уставать от громкого звука. Может - к вечеру утомился, или погода меняется. Но, как бы, - долго и громко слушать не очень приятно.
ИМХО если в фоновом режиме, то полтора ватта предел.
Дальше мешает, напрягает, орет. Все чаще думаю про усилитель для компа на девятнадцатых. Сопсна жду только ламповые панельки, и силовой трансформатор.
 
ИМХО если в фоновом режиме, то полтора ватта предел.
Дальше мешает, напрягает, орет. Все чаще думаю про усилитель для компа на девятнадцатых. Сопсна жду только ламповые панельки, и силовой трансформатор.
Подумаю да такой же сочиню. Точно не понадобятся супертрансы за суперденюхи. А мощностью пусть гоночные машины страдают. Приличных трансов никто не намотает, а фирму по цене квартиры не одобрит пенсионный фонд
 
Наверное я слегка ненормальный. Провод до недавнего времени можно было купить за 1-1,5к килограмм, железа найти легко на барахолках, а то и у знакомых по гаражам. В итоге за неделю очень неспешно мотается пара ТВЗ качество которых ограничено лишь качеством железа. А тратить по 1,5к на два уродца меня жаба задавит.
 
Наверное я слегка ненормальный. Провод до недавнего времени можно было купить за 1-1,5к килограмм, железа найти легко на барахолках, а то и у знакомых по гаражам. В итоге за неделю очень неспешно мотается пара ТВЗ качество которых ограничено лишь качеством железа. А тратить по 1,5к на два уродца меня жаба задавит.
Я мотал. Но сталкивался с проблемами, постоянно. То АЧХ завалена (сверху). А то - (что обиднее всего) провод по первичке повреждается внутри слоя. Даже не знаю, с чем может быть связано. Тут было высказано - что бумага (как межслойная изоляция) во влажном воздухе - может, типа, впитывать влагу и способствовать пробою. Не знаю, насколько это может быть... - но у меня влажность почти всегда повышенная. И уже несколько раз сталкивался с тем, что мои "самомото" выходники - повреждаются по первичке. Сначала изредка начинают подхрипывать. Потом - обрыв. А один транс - вообще задымился. Хорошо, что к пожару не привёл.
 
Наверное я слегка ненормальный. Провод до недавнего времени можно было купить за 1-1,5к килограмм, железа найти легко на барахолках, а то и у знакомых по гаражам. В итоге за неделю очень неспешно мотается пара ТВЗ качество которых ограничено лишь качеством железа. А тратить по 1,5к на два уродца меня жаба задавит.
Когда намотаете такого уродца, точнее- одинаковую пару-дайте знать.
 
Наверное я слегка ненормальный. Провод до недавнего времени можно было купить за 1-1,5к килограмм, железа найти легко на барахолках, а то и у знакомых по гаражам. В итоге за неделю очень неспешно мотается пара ТВЗ качество которых ограничено лишь качеством железа. А тратить по 1,5к на два уродца меня жаба задавит.
Для этого надо мотать по вечерам после работы. Я уже вечерами мотать не буду, но по одному выходному трансформатору за субботу-воскресенье вполне могу. Т.е. пара трансов за две недели, если ничем другим не заниматься.
Сейчас мне очень интересно, что получится сделать из пары бабушкиных ТВЗ. Там неожиданная засада образовалась - надо внимательно пересмотреть каждую Ш-пластину и отбросить явный брак. Для меня это довольно напряжно, т.к. зрение уже хреновое, да и время для разлепления пластин тоже надо тратить.
Потом их нормально сжать тоже не просто - высота пластин разная. В общем траху оказывается больше чем ожидалось.
Как они умудрились по-разному пластины нарубить?!!

Я мотал. Но сталкивался с проблемами, постоянно. То АЧХ завалена (сверху). А то - (что обиднее всего) провод по первичке повреждается внутри слоя. Даже не знаю, с чем может быть связано. Тут было высказано - что бумага (как межслойная изоляция) во влажном воздухе - может, типа, впитывать влагу и способствовать пробою. Не знаю, насколько это может быть... - но у меня влажность почти всегда повышенная. И уже несколько раз сталкивался с тем, что мои "самомото" выходники - повреждаются по первичке. Сначала изредка начинают подхрипывать. Потом - обрыв. А один транс - вообще задымился. Хорошо, что к пожару не привёл.
Значит использован хреновый старый провод, который хранился неизвестно где и как. Нормальный ПЭТВ-2 не пробивается.
 
Последнее редактирование:
Значит использован хреновый старый провод, который хранился неизвестно где и как. Нормальный ПЭТВ-2 не пробивается.
Да, влажность точно не при чем. У меня две бобинки, провод чуть разного диаметра. С одного изоляция обсыпается сама, достаточно сильно взглянуть на провод. И очень жалею, что не купил тогда бывший в продаже ПЭВ-2 0,51мм. Красавец и суперский по качеству.
 
Значит использован хреновый старый провод, который хранился неизвестно где и как. Нормальный ПЭТВ-2 не пробивается.
Вот потому не хочется с ебайки покупать понтовые трансы 50 летнего возраста. Неизвестно в каком гараже они гнили.
 
Когда намотаете такого уродца, точнее- одинаковую пару-дайте знать.
Да ладно. Сделать хуже ТВЗ чем радиольные, или телевизионные надо постараться. Некоторые просто из перфекционизма мотают в 10 секций и получают проблемы. Адекватный в размере ТВЗ с секционированием 1-2-1-2-1, или ещё на секцию каждого больше имеет полосу выше 30к без завала и не имеет выбросов. Нижняя граница определяется витками.
Мерил я свои ТВЗ на экв нагрузке с осциллографом. Всё там было путём. Или мне ужасно везёт.
У этих уродцев полная симметрия по полуобмоткам и одинаковость в первичках до Ома. Больше 4к витков первички (по памяти) дают индуктивность за сотню Гн. (двухтакт, без зазора) и хорошие низа. Спада на 20к тоже осциллограф не обнаружил.
Это мои вторые для РР. Предыдущие немного меньше и без УЛ поэтому мотал без средней щечки. Но в тех тоже была хорошая симметрия и в анодной и в катодной секциях.

Наверное мне везёт. Провод я частично использовал дважды б/у. Правда всегда варил в парафине.
 

Вложения

  • IMAG0827-01.jpeg
    IMAG0827-01.jpeg
    626.2 KB · Просмотры: 137
Последнее редактирование:
Вот потому не хочется с ебайки покупать понтовые трансы 50 летнего возраста. Неизвестно в каком гараже они гнили.
на этот случай есть приборчик забавный мегомметр или в народе-мегар. Крути ручку, смотри на стрелку. На концах приборчика 2500 вольт, а раскрутить-все 3000. Видит утечку между первичкой и вторичкой заводского силовика. И можно сразу понять, что ты себе там намотал.
 
Да ладно. Сделать хуже ТВЗ чем радиольные, или телевизионные надо постараться. Некоторые просто из перфекционизма мотают в 10 секций и получают проблемы. Адекватный в размере ТВЗ с секционированием 1-2-1-2-1, или ещё на секцию каждого больше имеет полосу выше 30к без завала и не имеет выбросов. Нижняя граница определяется витками.
Мерил я свои ТВЗ на экв нагрузке с осциллографом. Всё там было путём. Или мне ужасно везёт.
У этих уродцев полная симметрия по полуобмоткам и одинаковость в первичках до Ома. Больше 4к витков первички (по памяти) дают индуктивность за сотню Гн. (двухтакт, без зазора) и хорошие низа. Спада на 20к тоже осциллограф не обнаружил.
Это мои вторые для РР. Предыдущие немного меньше и без УЛ поэтому мотал без средней щечки. Но в тех тоже была хорошая симметрия и в анодной и в катодной секциях.

Наверное мне везёт. Провод я частично использовал дважды б/у. Правда всегда варил в парафине.
Согласен. Самодельные всегда лучше промышленных уродцев.
Но их надо мотать. Тщательно, виточек к виточку, время тратить и попу со стула не поднимать. Многим влом.
 
Мощность 14вт 6п14п наши лампы рассеивают, в паспорте, ТУ и тд есть. 15вт в триоде, тоже есть.
Гитаристам ставил 15вт в пентоде, и в РР, специально просили, и несмотря на жесткие условия, работали 3-5 лет без проблем. 6п14п супернадежная
 
Читал мнение Дмитрия Lynx, он писал что вся серия пентодов 6п14п, ЕЛ34.... обладает "слегка истеричным" звучанием. В отличие от лучевых тетродов 6п1п, 6п3с.... Но пентоды зато чувствительнее будут.
 
Читал мнение Дмитрия Lynx, он писал что вся серия пентодов 6п14п, ЕЛ34.... обладает "слегка истеричным" звучанием. В отличие от лучевых тетродов 6п1п, 6п3с.... Но пентоды зато чувствительнее будут.
Верное наблюдение.
 
Читал мнение Дмитрия Lynx, он писал что вся серия пентодов 6п14п, ЕЛ34.... обладает "слегка истеричным" звучанием. В отличие от лучевых тетродов 6п1п, 6п3с.... Но пентоды зато чувствительнее будут.
На Ел34 SE делал. Совершенно не понравилось.
 
Чинил одному меломану его самодельные моноблоки , пушпулы на EL34, английской выделки самопалы. Звук там получился такой, что хозяин прослезился, не ожидал такого звука от своих коробок. На выходе пара ЕЛок, драйвер ЕСС82, на входе EF86 . И как сволочи играли....
Недавно звонил владелец моноблоков, к нему заехал один ценитель звука, был сильно впечатлен услышанным . Там и в самом деле все очень достойно было. Просто фон не смогли убрать хозяева , регуляторов не было, панельки не закручены, дно вообще держалось на кусочках жвачки. И в схеме ошибка крутая. Видимо, по этой причине автор продал их за шапку английских сухарей.
А дядя Саша вернул их к жизни.
 
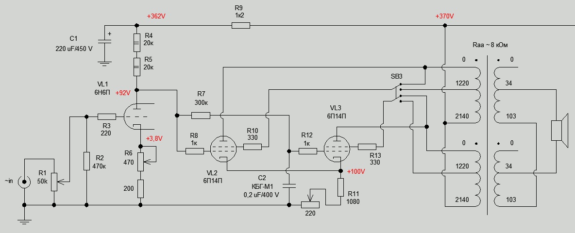
Я снова собрал макет лофтин-селфсплит на 6П14П, который мне приглянулся ранее по звуку. Подумав хорошенько - всё же склонился к мысли не делать обратную связь. Она в моём случае - уменьшает чувствительность схемы и звук становится менее живым (хотя - и более разборчивым на басу). Но тумблер переключения в УЛ всё же предусмотрел - на лету переключать, чтобы примерное представление иметь - как оно в УЛ-то... Основной расчёт всё же - на подключение выходных ламп "в триоде".
1.jpg

поставил в катоде первой лампы и в катодах выходных ламп - по переменному резистору. Запустил Спектралаб и стал изучать - что на что влияет. При этом - старался не превысить ток 50 мА через выходные лампы.
Вот какая наблюдалась картина. Изначально - оба переменника были выкручены в минимальное положение - то есть, в катоде 6Н6П оставалось только 200 Ом, а в катодах 6П14П - 1080 Ом. Затем я потихоньку прибавлял. Во время всех измерений - контролировал, чтобы на выходе усилителя было 5 В (эфф.). Именно при этом напряжении на выходе - наблюдалось начало ограничения синусоиды. Я взял это значение - как максимальная мощность моего макета.
Вот какие тенденции я наблюдал. В исходном состоянии - на спектре высокие пики посторонних гармоник. При увеличении сопротивления в катоде 6Н6П примерно до 250 Ом - гармоники приходят более менее в порядок. Далее вот какая тенденция: при постепенном увеличении сопротивления в катоде первой лампы - столбики на 2-ой - 5-ой гармониках уменьшаются. Но, начиная с некоторого момента - резко выскакивают более высокие гармоники - 6-ая и выше. В этот момент я начинаю крутить переменник в катодах выходных ламп (увеличиваю номинал катодного резистора). Действие такое: гармоники высокого порядка (6-ая и выше) начинают присаживаться - сливаясь с шумом. Но при этом 2-я - 5-ая гармоники чуть-чуть подрастают. Так я шажками передвигался - при этом, у меня постепенно увеличивался номинал катодных резисторов первой и выходных ламп. Но, начиная с некоторого момента - начинается обратное действие - при увеличении катодного резистора первой лампы - гармоники все начинают тихонько расти. Минимальное значение THD в результате всех этих работ - мне удалось получить в районе 1%.
3.jpg

При этом смещение у первой лампы составило 3,8В, а номинал катодного резистора у выходных ламп ок. 1160 Ом. Напряжение на катоде выходных ламп 100В, ток через каждую выходную лампу порядка 43 мА.
2.jpg

Послушать пока не успел.
 
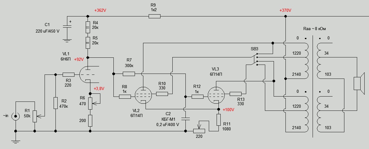
Я снова собрал макет лофтин-селфсплит на 6П14П, который мне приглянулся ранее по звуку. Подумав хорошенько - всё же склонился к мысли не делать обратную связь. Она в моём случае - уменьшает чувствительность схемы и звук становится менее живым (хотя - и более разборчивым на басу). Но тумблер переключения в УЛ всё же предусмотрел - на лету переключать, чтобы примерное представление иметь - как оно в УЛ-то... Основной расчёт всё же - на подключение выходных ламп "в триоде".
Посмотреть вложение 28063
поставил в катоде первой лампы и в катодах выходных ламп - по переменному резистору. Запустил Спектралаб и стал изучать - что на что влияет. При этом - старался не превысить ток 50 мА через выходные лампы.
Вот какая наблюдалась картина. Изначально - оба переменника были выкручены в минимальное положение - то есть, в катоде 6Н6П оставалось только 200 Ом, а в катодах 6П14П - 1080 Ом. Затем я потихоньку прибавлял. Во время всех измерений - контролировал, чтобы на выходе усилителя было 5 В (эфф.). Именно при этом напряжении на выходе - наблюдалось начало ограничения синусоиды. Я взял это значение - как максимальная мощность моего макета.
Вот какие тенденции я наблюдал. В исходном состоянии - на спектре высокие пики посторонних гармоник. При увеличении сопротивления в катоде 6Н6П примерно до 250 Ом - гармоники приходят более менее в порядок. Далее вот какая тенденция: при постепенном увеличении сопротивления в катоде первой лампы - столбики на 2-ой - 5-ой гармониках уменьшаются. Но, начиная с некоторого момента - резко выскакивают более высокие гармоники - 6-ая и выше. В этот момент я начинаю крутить переменник в катодах выходных ламп (увеличиваю номинал катодного резистора). Действие такое: гармоники высокого порядка (6-ая и выше) начинают присаживаться - сливаясь с шумом. Но при этом 2-я - 5-ая гармоники чуть-чуть подрастают. Так я шажками передвигался - при этом, у меня постепенно увеличивался номинал катодных резисторов первой и выходных ламп. Но, начиная с некоторого момента - начинается обратное действие - при увеличении катодного резистора первой лампы - гармоники все начинают тихонько расти. Минимальное значение THD в результате всех этих работ - мне удалось получить в районе 1%.
Посмотреть вложение 28064
При этом смещение у первой лампы составило 3,8В, а номинал катодного резистора у выходных ламп ок. 1160 Ом. Напряжение на катоде выходных ламп 100В, ток через каждую выходную лампу порядка 43 мА.
Посмотреть вложение 28065
Послушать пока не успел.
Дядя Пётр, ты получил нормальный двухтактный спектр, в силу неидеальной симметрии у тебя вторая гармоника не провалена в ноль, а просто ниже третьей. Общий THD средней величины, 1 процент это неплохо совсем. Можешь для сравнения в первый каскад вставить 6н23п или 6н1п.
 
И непонятно, может не понравится сейчас.
 
А уже ясно. Разломает все пушпулы и пойдет слушать однотакт на 6с4с. Потому что за время опытов с пушпулами - чуток постарел, помудрел, что-то главное понял)))
 
А уже ясно. Разломает все пушпулы и пойдет слушать однотакт на 6с4с. Потому что за время опытов с пушпулами - чуток постарел, помудрел, что-то главное понял)))
вишенка на торте может быть, а может и не быть, а может там малинка будет, не суть. Главный вопрос, а был ли торт?
 

Статистика форума

Темы
3,305
Сообщения
263,304
Пользователи
2,543
Новый пользователь
vlad'mir
Назад
Сверху Снизу