Постройка басовой секции

  • Автор темы Автор темы Пётр
  • Дата начала Дата начала
А там хоть 6н1п-Е, или дурацкая 6н1п?
 
ты очень точно подметил характер звучания 6П14П. Особенно в РР. Верещит , ярчит, радостно, но с надрывом. Нет ощущения скокойного уверенного звука. Болонка большого размера.
После звука 2а3 или 6с4с другое слушать тягостно.
Ага. Интересно про звук 6П14 в РР. Я для РР выбрал 6П1П. Правильно? Или в РР лучше 6П6С ?

А другой вывод- вот, ты уже три схемки сочинил, у каждой своя изюмина и оттенки звучания, откровенно плохо звучащих как бы нет. Как нет и универсальной. звучащей отменно во всех жанрах. То есть, сущности множатся, ясности так и нет.
Значит, пока не получено желаемое. Оно ещё впереди.
 
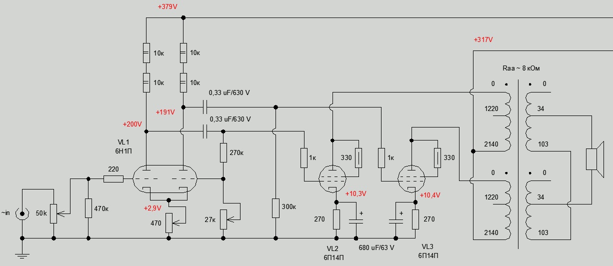
6Н1П-ЕВ, даже с ромбиком... Но, как видно по реальным напряжениям - на анодах оно всё же разнится. Значит - не одинаковые половинки.
ты не одинок во Вселенной. То же самое. Из коробки одну нашел в корректор-Лофтин, с равными напряжениями на анодах. И это реальность.
 

Вложения

  • Корректор  Вестник АРА-2016  финальный вариант  31.01.16.jpg
    Корректор Вестник АРА-2016 финальный вариант 31.01.16.jpg
    192.3 KB · Просмотры: 155
1. Разделить 6п14п, в каждый катод R, C
2. Увеличить Еа питания 6н1п 400-450в
3. Уменьшить до 15-22ком нагрузку анодов
4. Подстроить катоды 6н1п ~2,5вольта
 
Ага. Интересно про звук 6П14 в РР. Я для РР выбрал 6П1П. Правильно? Или в РР лучше 6П6С ?
Правильно сказали про 6п14п, ярчит. А вот 6п1п сильно нейтральнее, но не скучная. 6п6с на порядок хуже в РР.
 
1. Разделить 6п14п, в каждый катод R, C
2. Увеличить Еа питания 6н1п 400-450в
3. Уменьшить до 15-22ком нагрузку анодов
4. Подстроить катоды 6н1п ~2,5вольта
Юра, ты подразумеваешь попадание на кривую часть ВАХи при уменьшении тока через 6н1п в силу её правизны ?

Правильно сказали про 6п14п, ярчит. А вот 6п1п сильно нейтральнее, но не скучная. 6п6с на порядок хуже в РР.
да. почему-то 6п6с на удивление постная и серая , с жалким звуком. Баса нет напрочь.
 
1. Разделить 6п14п, в каждый катод R, C
2. Увеличить Еа питания 6н1п 400-450в
3. Уменьшить до 15-22ком нагрузку анодов
4. Подстроить катоды 6н1п ~2,5вольта
1. Сделать не сложно. Может влияет на что-то. Справедливости ради - в варианте с 6П41С они были именно так - разделены.
2. Подключить питание для 6Н1П в 400В - тоже не проблема. На макете ещё не разобрал.
3. Ток догда получается приличный, порядка 10 мА. Двухваттных резисторов уже будет мало в аноде.
1.jpg

4. Противоречит ранее высказанной здесь мысли - что ограничение сигнала должно быть зеркальным и одновременным. С другой стороны - для раскачки 6П14П большой амплитуды и не надо.

В общем - вполне можно попробовать. Послушать.
 
да. почему-то 6п6с на удивление постная и серая , с жалким звуком. Баса нет напрочь.
Интересно. А. Резвой сообщал, что 6П6С в РР звучат хорошо, а в SE не очень.
И все дружно считают 6П1П более благозвучной. Я выбрал 6П1П.
 
Саша, наоборот, на линейную часть 6н1п...
 
1. Сделать не сложно. Может влияет на что-то. Справедливости ради - в варианте с 6П41С они были именно так - разделены.
2. Подключить питание для 6Н1П в 400В - тоже не проблема. На макете ещё не разобрал.
3. Ток догда получается приличный, порядка 10 мА. Двухваттных резисторов уже будет мало в аноде.
Посмотреть вложение 27961
4. Противоречит ранее высказанной здесь мысли - что ограничение сигнала должно быть зеркальным и одновременным. С другой стороны - для раскачки 6П14П большой амплитуды и не надо.

В общем - вполне можно попробовать. Послушать.
Выше тока 2 ма ровно всё. Я бы оставил как есть.
 
Интересно. А. Резвой сообщал, что 6П6С в РР звучат хорошо, а в SE не очень.
И все дружно считают 6П1П более благозвучной. Я выбрал 6П1П.
Лишнее подтверждение, что мы все разные и нечего друг другу в рот заглядывать, а делать и слушать. И выводы потом.
 
Это верно.
Вот Петя пробует. Лучший вариант для него найдётся.
 
Последнее редактирование:
180в*10ма=1,8вт, советский горячий, но работает
 
180в*10ма=1,8вт, советский горячий, но работает
это на лампе будет 180В падение. На анодном резисторе - поболее. Я прикидывал так: I2*R=0,01^2*20000=2. Ну, может и прокатит... А вот 15к - уже вряд ли.
Последовательно два двухваттника по 10к поставлю.
А лампу не перегрею? Максимальная мощность на аноде указана 2,2 Вт - это допускается при двух одновременно нагруженных анодов? Или если один рассеивает 2,2 Вт, то второму столько уже нельзя?
 
Последнее редактирование:
Я ушел в схеме драйвера на 6н8с от тока 10 мА анодных в сторону 4 ма и только выиграл в линейности, запасе по перегрузке и в витоге в звучании. А вы делайте, как хотите.
 
Мне 6н1п лучше когда 15-22ком

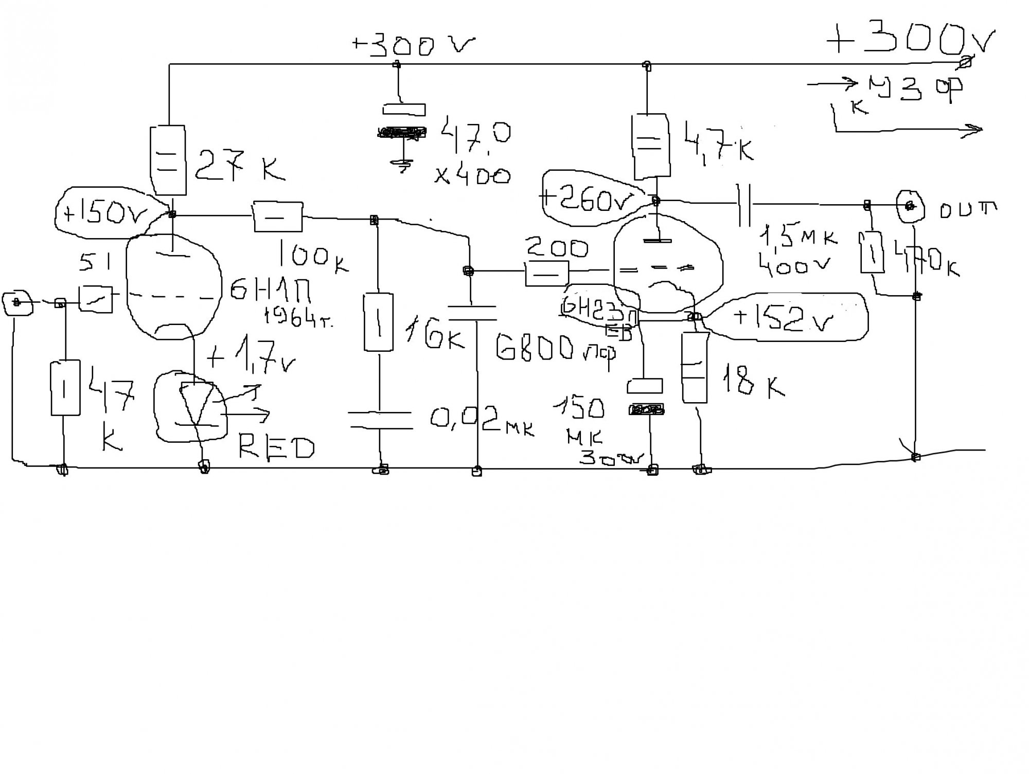
Юрию Анатольевичу не слабО
 

Вложения

  • Макаров.jpg
    Макаров.jpg
    68.5 KB · Просмотры: 159
Переделал макет, с учётом рекомендаций Юрия Робертовича. Схема с реальными напряжениями получилась такая:
1.jpg

Послушал. Что могу сказать по звучанию: этот вариант по моему мнению - лучше звучит, чем предыдущий. Поэтому - Юрию Робертовичу спасибо за советы. Не знаю что именно оказало бОльшее влияние из внесённых изменений - но чёткость и разборчивость стали лучше. Показалось - что чувствительность схемы уменьшилась. Теперь - при вывернутом регуляторе громкости явно слышимого клиппирования - нет. Первые три песни я прослушал с восторгом. Но после - как бы стал уставать от громкого звука. Может - к вечеру утомился, или погода меняется. Но, как бы, - долго и громко слушать не очень приятно. Для себя пока решил - что долгое и громкое прослушивание такого макета - утомляет. Такого не могу сказать про макет с 6П41С, хотя там - тоже довольно громко слушал.
Вообще - однозначно ставить вердикт - какой вариант достойный, а какой не достойный - очень трудно адекватно. Потому как очень многие из перепробованных здесь вариантов звучат хорошо. И эти мелочи и тонкости звучания, которые пытаюсь выловить, запомнить и усвоить - они могут сильно меняться, в зависимости, например, от собственного моего настроения, или самочувствия.
Лампа 6П14П очень долго работала у меня в УНЧ PP. И я был в восторге от того звучания. Затем, долго пытался найти вариант звучания лучше неё. Нашёл тогда 6С4С. Теперь, вроде бы показалось, что 6П41С в двухтакте лучше звучит чем 6П14П... Может - показалось. Так как не могу однозначно сказать, что какой-то из этих вариантов - плох.
 
Юрию Анатольевичу не слабО
На схеме не видно антивозбудных резисторов в сетках 6п3с. Непорядочек. На что мне могут ответить: при грамотной разводке и монтаже схема устойчива. Это у дилетантов все вечно свистит.
 
Теперь, наверное, надо оставить этот вариант в живых, и собрать понравившийся селфсплиттер. Погонять, посравнивать, определиться.
Если второй выходной трансформатор есть. А он есть?
 
Пётр, ваш ТВЗ, если не ошибаюсь, могучий. Я бы попробовал 6п14п увеличить ток анода 45ма, и даже 50ма, уменьшив 270ом
 
Пётр, ваш ТВЗ, если не ошибаюсь, могучий. Я бы попробовал 6п14п увеличить ток анода 45ма, и даже 50ма, уменьшив 270ом
Тогда я превышу допустимые 12 Вт рассеиваемой мощности на аноде 6П14П.
Провод первички в ТВЗ - 0,16 мм диаметром, по лаку.
 
Тогда я превышу допустимые 12 Вт рассеиваемой мощности на аноде 6П14П.
Провод первички в ТВЗ - 0,16 мм диаметром, по лаку.
400 вольт, 40 ма, анод не красный. 50ма- краснеет. И работает.
 
А чего там считать 4 х 4 ?
Просто в одних справочниках 12 Вт, в других - 14. Поэтому много.

Провод первички в ТВЗ - 0,16 мм диаметром, по лаку.
Проводок тонюсенький, как в ТВЗ-1-1. О. 15 по меди.
 
Может, плохое советую, но видел в сети предложения о продаже ТВЗ 1-6, аж по 1000р за штуку.
Намотать такой выходник вывалится в пятерку минимум за пару. А самому мотать, если нет условий- вообще пальцем в небо без результата.
 

Статистика форума

Темы
3,305
Сообщения
263,304
Пользователи
2,543
Новый пользователь
vlad'mir
Назад
Сверху Снизу