Постройка басовой секции

  • Автор темы Автор темы Пётр
  • Дата начала Дата начала
А чего ты трусишь дать на 6п41с все 400 вольт, увеличив катодные резисторы? Она по режиму то же самое, чт о 6с4с с автосмещением. Килоома полтора в катод, примерно. Смещение 63-65 вольт, ток 45-50 ма. Будет нормальная схема без гламурного выпендрежа с раздельным питанием.
А что изменяется на уровне звучания, с повышением напряжения выходного каскада на 6П41С, до 400В?
У меня Raa выходного трансформатора 5,2 кОм - нормально будет при питании выходного каскада 400В?
 
Тогда имеет смысл намотать пару сразу с нужными параметрами.

Пётр, если не возражаете, я тоже попишу о своём простейшем РР миниусилке (если таковой будет) в Вашей теме.

Я сейчас разобрал несколько бабушкиных ТВЗ, любимых Юрием Робертовичем ТВЗ-1-1.
Качество изготовления просто пипец! Ниже плинтуса! А они 73-го - 74-го годов, ещё развитой социализм был.
Вот фото сердечников. Понятно, почему немагнитных прокладок в зазорах нет, здесь они, зазоры, и без прокладок ого-го. Даже ширина стержней у Ш- пластин разная! Такого даже представить не мог.
Посмотреть вложение 27907
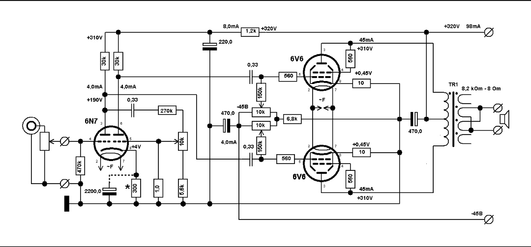
Обыкновенная классическая на 6Н7 - 6П6С РР.
Называю так, потому что Александр её рассчитал и здесь выложил. Он её опробовал, и оценил как хорошо звучащую. Можно смело делать.
Она тут где-то выше есть.

Это ответ на вопрос о схеме Александра Резвого.

Вот:
Посмотреть вложение 27908
Просто и красиво. Только ТВЗ у меня будет составным из двух бабушкиных трансиков. Для этого их сейчас разбираю.
Продолжу о ТВЗ-1-1.
Такое впечатление, что изготавливались они или практикантами из ПТУ, или обществом слепых.
Катушки тоже оказались сильно разными. Сопротивление первичек гуляет от 260 до 290 Ом, вторичек - от 1,3 до 1,4 Ома. В общем грусть и тоска.
Для SE усилителей телевизоров они, конечно, пригодны, но собрать из двух таких ТВЗ один симметричный РР выходник проблематично. Т.е. собрать то можно, но симметричным он не будет.
Придется подгонять количество витков вторички по одинаковости напряжений на выходе, т.к. Ктр у них не одинаков.
Хотя, конечно, лучше всего было бы отправить эти ТВЗ в подарок Юрию Робертовичу, а самому намотать нормальные выходные трансформаторы на нормальном железе. Подумаю над этим вариантом.
 
Последнее редактирование:
Пётр, как дела? Чем дело завершается?
Наверняка же с АБ все проблемы обсудили. Или Александр убедил слушать SE и голову не морочить?

Я решил таки нормальные РР выходники мотать. Точнее почти нормальные - имеющимся проводом. Он у меня тонковат - 0.25 (0.28 по лаку), а надо бы 0.33, но нет его у меня. Вторичка будет 1.6.

Самое противное для меня в трансомотании - изготовление или доработка каркасов. На этот раз каркасы к железу есть родные, но они без перегородки для РР.
Сделал так. Надпилил короткие стороны каркасов, выпилил из стеклотекстолита половинки перегородки и вставил в пропилы. На фото всё видно:
IMG_20220105_175455.jpg
IMG_20220105_181551.jpg
 
Поправить родные ещё ничего, а вот выпиливать с нуля для меня смерти подобно.
Сергей, вполне приличный провод. Вон, у Кводов 0,2 мм применен. А ведь самая классика
 

Вложения

  • QUAD-II-windings_corrected.jpg
    QUAD-II-windings_corrected.jpg
    138.3 KB · Просмотры: 143
Когда других вариантов нет, приходится выпиливать. Эти сердечники из Германии от Аркадия с АП. Можно было купить и обычные каркасы для катушек, и с перегородкой для РР. Но я думал что РР никогда делать не буду. Разделить оказалось не очень сложно.

Пётр, как дела?
Чем сердце успокоилось?
Давайте трансформаторы мотать. Без них никуда. Какое может быть качество усилителей без нормальных выходников ?!
 
Последнее редактирование:
Здравствуйте.
Да, встречался с Александром Бокарёвым. Встреча, как всегда - была очень приятна. Вчера встречались. Александр приехал в Сочи на несколько часов. Подошёл ещё третий заинтересованный звуком человек - парень, сочинский, интересуется - как я понял - акустикой и динамиками. Втроём очень уютно посидели, побеседовали в кафешке. Про свою тему - ламповый двухтактник - поговорить удалось мне мало. Но это не принципиально - есть форум, есть эл. почта. Есть возможность беседовать и через интернет. Да и у меня поутих азарт на эту тему - как верно подметил Сергей Z - в общем - однотактник на 6С4С звучит лучше чем те варианты двухтактников, что мне довелось послушать на макетной фанерке. Но я всё равно продолжаю считать, что слабым на мой взгляд местом у однотактника - является рок музыка. У двухтактных УНЧ она звучит интереснее. Но это лишь моё личное единичное мнение. Опять же - лучше/хуже - я имею в виду, что у однотактника выпячивается голос исполнителя и преподносится слишком красиво. У двухтактника же - голос исполнителя упрощается, отодвигается на задний план - а вперёд больше подаются ударные и электрогитара. Вот это и есть основное отличие.
Александр при встрече передал мне хорошие лампочки: ECC85, 6Н23П-ЕВ, 6Н1П-ЕВ, 6С45П и ещё другие. Как я понял, некоторые сверхминиатюрные триоды - были переданы от Сергея Z. Так что, есть ещё целое поле для экспериментов. Александр ещё передал подарки для моей супруги, моих детей - но это несколько другая тема (думаю, тут не обошлось без участия его доброй и внимательной супруги). Конечно, за всё ему - огромное спасибо!
Что касается моих мыслей. В результате экспериментов с макетом - я прихожу к мысли, что решающим звеном является именно драйвер, а не выходная лампа. Очень сильно звук зависит именно от того, как организовано усиление напряжения и фазоинвертор.
Создалось некое ощущение, что 6П14П не являются "взрослыми" лампами. А вот про 6П41С - можно в этом смысле применить термин "взрослая" лампа. Возможно, это лишь какое-то обманчивое мнение, и связанно с тем, что металлические электроды, как-то тесно расположены в баллоне 6П14П (визуально), чего не скажешь про 6П41С.
Ещё вот какие мысли. 6П41С у меня всего 3 шт. И панелей к ним - всего 3 шт.
А вот есть у меня ещё и другие лампы - 6П3С таких ламп у меня 9 шт. И панели к ним имеются в достаточном количестве. Поэтому, я обмолвился при встрече с Александром - как насчёт выходных ламп 6П3С? Он ответил мне - что они созданы для пушпула. В общем, трезво оценив взглядом имеющееся количество ламп, а также придя к мысли что решающее значение играет не выходная лампа, а драйверная - у меня появилось желание поискать звука рок-музыки на PP макете с 6П3С. Надо разобраться - какой при этом нужен выходной трансформатор. Думаю пока что не активничать тут, на форуме. По крайней мере - пока Александр не вернётся из поездки. Да и сам хотел бы в горы сходить успеть за праздники, хотя бы на пару дней.

Что касается нового сердечника Сергея Z - конечно, это железо выглядит гораздо привлекательнее неровно порезанных пластин от ТВЗ1-9. Щёчка средняя выпилена классно. Я лишь могу добавить, что суперклей (цианокрилатный) очень классно склеивает стеклотекстолит (главное капельку наносить аккуратно на стык), даже ребро в ребро.
 

Вложения

  • Изменение размера 1.jpg
    Изменение размера 1.jpg
    58.1 KB · Просмотры: 173
Итак, пока у Петра затишье. Возможно, перед новым штурмом. Но после некоторого перерыва.

Я, если Вы, Пётр, не против, продолжу развивать РР тему в этой ветке, если против, создам свою тему. Просто мне кажется, что все примитивные РР схемы в одной теме совсем не плохо. Я буду делать тоже самые простые варианты.
 
Значит будет моё продолжение темы. Но до этого надо намотать хотябы один трансформатор, а лучше сразу два.
 
Значит будет моё продолжение темы. Но до этого надо намотать хотябы один трансформатор, а лучше сразу два.
Сергей, для каких выходных ламп планируете мотать? Что планируете применять в качестве выходных ламп?
 
Да мои трансформаторы подойдут и к 6П14П, и к 6П41С, и к 2А3.
Получается непроизвольно. Из-за отсутствия нормального провода для вторички там будет домотан кусочек вторички поверх всех обмоток. Мотаю с отступлением от рекомендаций Александра Резвого. Увидим, что получится.
Но нагрузка у меня 4 Ома. Готовые промышленные АС. Датчане почему-то сделали четырёхомную акустику.
 
Последнее редактирование:
Сергей, почти как у Вас, подарил Дмитрий Симонов
Ш20х40, намотка симметричная, со средней щекой: 2325вит + 2325вит 0,25мм, акт. сопр. 133ом + 133ом. Вторичка в 2 провода 0,69мм, 130витков. 12ком/8ом, стоят в РР на 6с4с
 
У меня сердечник больше, витков меньше.
Дмитрий Симонов хороший человек и с правильными руками.
С Рождеством Христовым!
 
С Рождеством! Да, ещё комплект такого железа есть. Там окно по каркасу 18*55. Есть куда провод укладывать. В средней щечке прорез. Вторичка моталась на всю длину каркаса. В каждой половинке 8+12+8 слоев первички 0,25(0,28) проводом, и две секции по два слоя вторичка 0,69(0,73), в параллель. Первичка мотается в разные стороны.
 
У меня и витков меньше, и мотаю всё в одну сторону.
Всего будет 2800 витков первички. Секции первички левой половины соединю последовательно от начала к концу, а правой последовательно от конца к началу. По идее будет то же самое.
Да, железо 30 х 47 мм, т.е. 14 см2.

Там окно по каркасу 18*55. Есть куда провод укладывать. В средней щечке прорез. Вторичка моталась на всю длину каркаса. В каждой половинке 8+12+8 слоев первички 0,25(0,28) проводом, и две секции по два слоя вторичка 0,69(0,73), в параллель. Первичка мотается в разные стороны.
Интересный сердечник, удобный. У моего окно по каркасу 50 х 20. Ваш удобнее.
Я мог бы легко сделать прорез в средней щёчке. Перегодка из двух частей - надо было щель между ними делать шире. Но ума не хватило.
Этой мой первый РР трансформатор для первого РР усилителя. Раньше были только SE, зато разные.
 
Последнее редактирование:
Вчера ко мне в гости приходил парень, что вместе встречались, когда приезжал Александр Бокарёв.
Парень этот мне показался разбирающимся и вдумчивым, слышащим. От его визита - я получил больше положительных впечатлений даже, чем ожидал.
Много разного интересного было сказано, но для насущной тематики важно вот что. Сравнивали вдвоём мой макет лофтин-селфсплитт на 6П14П и мой же SE на 6С4С. На насыщенной рок-музыке (Rammstein) - мой гость быстро и однозначно отметил, что басовая часть звучит более разборчиво, электрогитара более выразительна через макет на 6П14П. Но на более спокойном роке (Queen) - мой гость предпочтение отдал звучанию SE-шника на 6С4С. То есть, мои искания и сборки макетиков - не были "в никуда". Действительно, существует звук PP, где увеличивается разборчивость и уходит "каша" на тяжёлой музыке, в сравнении с SE. А парню этому доверять можно. Как я понял - у него большой опыт выслушивания, тренировано восприятие. И с акустикой Крылова он плотно знаком. И сам - собрал клон АС Троелса.
 
Прекрасно.
И что делать будете без пары выходных трансов?
 
Добавлю, что Антон , наш третий собеседник, уже четвертую пару колонок на BG-20 собрал друзьям , первая пара на пищалках SEAS1149, остальные на SC10n Visa . И все довольны звучанием. Мелочь, а дедушке приятно. :)
 
Добавлю, что Антон , наш третий собеседник, уже четвертую пару колонок на BG-20 собрал друзьям , первая пара на пищалках SEAS1149, остальные на SC10n Visa . И все довольны звучанием. Мелочь, а дедушке приятно. :)
Так АС весьма удачные. Я тоже собирал - хорошие. А при их себестоимости вообще замечательные.
 
Интересный финт выявился при прослушке усилка на 2а3 с ООС анод 2а3-катод драйвера по Бруски. Все классно, красиво, увлекательно звучит. Но вдруг инструменты вылезли вперед, голос уехал в глубь. И гитарка подчеркнута. Чего не было, все звучали вровень. Нужно выводить ООСину на тумблер и щелкать на слух. Лучшее оставить.
 
Спасибо, Александр, за очередную наводку. Надо пробовать. И может - можно обойтись тумблером, вместо второго усилителя :)
Парадокс в том - что возиться с макетом интересно... бывает...
 
Спасибо, Александр, за очередную наводку. Надо пробовать. И может - можно обойтись тумблером, вместо второго усилителя :)
Дядя Пётр, принцип простой. С анода 6С4С в катод второго триода 6н8с, работающего в сетку выходного каскада, тянем цепь из емкости на 2мкф и резистора килоом на 75-80 .
Но учти выходное и чувствительность- падают , а у тебя ачх колонки завязана на выходное.
 
Парадокс в том - что возиться с макетом интересно... бывает...
Это называется хобби.
Я вообще за РР усилитель просто из интереса берусь.
Делаю интересную штуку.
 
Выдумываешь 2-х тактники всякие-разные, а слушаю СЕ на 6н8с-6с4с или СЕ на 6н8с-45триод, классика жанра...
 
Планирую собрать макет PP на ECC85 + 6П41С. Как ранее написал Александр - не выпендриваться, обойтись одним напряжением анодного питания для всех лампочек. Есть возможность дать анодное питание на всё +375В либо же могу сделать примерно +410В на всё. Какой вариант предпочтительнее? Так, чтобы и первая лампа зазвучала, и выходным не поплохело бы.
ФИ планирую делать по приглянувшемуся ранее варианту, что мы тут называли "по схеме Лихницкого".
 
Планирую собрать макет PP на ECC85 + 6П41С. Как ранее написал Александр - не выпендриваться, обойтись одним напряжением анодного питания для всех лампочек. Есть возможность дать анодное питание на всё +375В либо же могу сделать примерно +410В на всё. Какой вариант предпочтительнее? Так, чтобы и первая лампа зазвучала, и выходным не поплохело бы.
ФИ планирую делать по приглянувшемуся ранее варианту, что мы тут называли "по схеме Лихницкого".
410 хватит на всех. В катод 6п41с ставь 1200- 1500 Ом. Точнее узнаешь, подвигая номинал по симметричному ограничению на нагрузке.
Поскольку усиление у ЕСС85 уже повыше, чем у 6н1п, делитель в сетке 6с4с будет примерно как 270 килоом к 7,5 ком . Уточнишь так же , по приборам. Анод 6п41с держит спокойно за двадцать ватт, прикинь мощность на аноде перемножив анод-катод на ток анода.
 

Статистика форума

Темы
3,305
Сообщения
263,278
Пользователи
2,543
Новый пользователь
vlad'mir
Назад
Сверху Снизу