Постройка басовой секции

  • Автор темы Автор темы Пётр
  • Дата начала Дата начала
ИМХО в двухтакте анодное разумно делать высокое. И думаю вполне разумным будет сделать неглубокий АБ. На разумной громкости это будет тот же класс А. И в КПД немного выиграем.
 
Я намотал один трансформатор. Пока не испытывал. Сопротивление первички 108 х 2 Ом, вторички без домотки (её ещё не подключил) - 0.145 Ом.
С индуктивностями пока не понятно. На полной индуктивности прибор сбойнул, потом показал 19 Гн х 2 по половинкам и 46 Гн на всей обмотке. А так не бывает. Надо разбираться.
 
Я намотал один трансформатор. Пока не испытывал. Сопротивление первички 108 х 2 Ом, вторички без домотки (её ещё не подключил) - 0.145 Ом.
С индуктивностями пока не понятно. На полной индуктивности прибор сбойнул, потом показал 19 Гн х 2 по половинкам и 46 Гн на всей обмотке. А так не бывает. Надо разбираться.
19 на 4 =76. 46 Гн может говорить о малой взаимоиндукции между половинами. Хотя, так было у меня с измерениями катушек, плохо зачистил провод.
 
19 на 4 =76. 46 Гн может говорить о малой взаимоиндукции между половинами. Хотя, так было у меня с измерениями катушек, плохо зачистил провод.
Просто индукция уменьшается, проницаемость от неё зависит. Наиболее достоверный способ это измерение при сигнале соответствующем 0,1Вт на нижней частоте полной мощности.
 
Е7-22 при подключении к полной обмотке показал какую-то хрень и завис.
Потом после выключения снова заработал. Ему уже более 10 лет, а пару лет назад его трахнул чертов Корнер Даблиер 4300 х 12 В, который за несколько лет лежания в коробке не потерял заряд. После этого, подозреваю, на больших пределах прибор стал подвирать.
Там на Е7-22 кнопочка калибровки есть. Никто не знает для чего она? Инструкция за годы утеряна.
Надо скачать в интернете и почитать.

. Хотя, так было у меня с измерениями катушек, плохо зачистил провод.
Так сопротивление тестером нормального измеряется, одинаковое по половинам.
 
Можно и не учить, взять нормальный прибор и измерить. У кого нет прибора, сочиняют измерилку косвенным методом, кто во что горазд.
 
Нет, учить надобно! Всё, что касается измерений индуктивностей на замкнутых сердечниках, далеко не однозначно. Ты измеряешь половину обмотки и, как умная Маша, ожидаешь что целая будет в 4 раза больше. Если мерить на 1000 Гц примерно так и выйдет, а вот уже на 100/120 картина будет обезображена свойствами железа. Чем нормальней прибор - тем заметнее будет разница.
 
Делаю вывод:
Индуктивность для РР на 2А3 достаточна.
Буду мотать второй, как время выдастся.

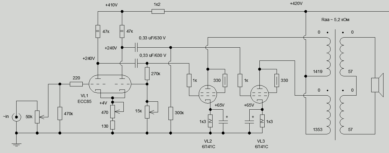
Планирую собрать макет PP на ECC85 + 6П41С. Как ранее написал Александр - не выпендриваться, обойтись одним напряжением анодного питания для всех лампочек. Есть возможность дать анодное питание на всё +375В либо же могу сделать примерно +410В на всё. Какой вариант предпочтительнее? Так, чтобы и первая лампа зазвучала, и выходным не поплохело бы.
ФИ планирую делать по приглянувшемуся ранее варианту, что мы тут называли "по схеме Лихницкого".
Пётр, всё здорово. Но Вам тоже нужны выходные трансформаторы.
Нет смысла что-то делать с одним непонятным выходником.
Делайте выходные трансформаторы! Потом макетируйте! В стерео! Иначе тупик.
 
Делаю вывод:
Индуктивность для РР на 2А3 достаточна.
Буду мотать второй, как время выдастся.
Если измеренное на 1000 Гц совпадает с расчетными данными, значит начальная индуктивность при расчетах выбрана правильно и хуже точно не будет ( пока не загонится в насыщение).
 
Мерил в основном на 120 Гц. А что там 1 кГц... Тыкнулся вчера перед сном, смотрел на 1 кГц или нет не помню, но скорее всего там та же хрень.
Раньше этим прибором и более 100 Гн нормально измерял. Сейчас там уже х.з. что. До 30 Гн по идее и сейчас должно быть нормально.
Вечером потыкаю что-нибудь известное. Тогда и можно будет выводы об исправности прибора делать. Меня сейчас более всего исправность прибора интересует.

С трансформатором по идее всё и так хорошо. По свободе подам сигнал на трансформатор с генератора через резистор. На SE трансформатор через 1 кГц подавал. На РР тоже подам через килоом на всю обмотку и на нагрузке посмотрю полосу. Так правильно?
 
А на синусе осциллом?
Разве хуже? Я там уже полосочки -1 дБ и - 3 дБ на экране нарисовал. Очень удобно.

Вопрос был о том через резистор какого номинала подключать транс к генератору при проверки полосы РР трансформатора?
Равного Ri одной лампы или двух ламп?
Через 2 кОм?
 
Вопрос был о том через резистор какого номинала подключать транс к генератору при проверки полосы РР трансформатора?
Равного Ri одной лампы или двух ламп?
Через 2 кОм?
Двух
 
Увидим. Количество пшиков сосчитаем.

Скачал инструкцию на Е7-22.
Читаю. Много нового.
 
Генератор Г3-112.
Думаю здесь выходное не велико. Хотя не знаю. Можно посмотреть в интернете.

А Е7-22 оказывается калибруют, для пущей точности.
Но как проверить точность не пишут. Зато пределы можно переключать руками.
Бум перебирать пределы и проверять известными индуктивности и ёмкостями. Тогда и увижу, толи он на одних пределах нормален, а других нет, толи пора менять. А не хотелось бы.
 
Последнее редактирование:
Пётр почему-то не реагирует на слова о выходных трансформаторах.
Пётр, Вы всегда будете слушать один канал?!!

Я это к тому талдычу, что трансформаторы сразу намотать лучше, а потом макетировать. В этом случае макет звучать будет как взрослый усилитель, можно будет оценить качество звука. Если же РР усилитель изготавливаться не будет, то и трансформаторы не нужны, и макет тоже.
 
Последнее редактирование:
Мотать трансформаторы неохота. У меня провод - вроде ка, под подозрением. Да и вообще - не хочется сидеть сейчас, мотать - это как бы через силу, уже не хобби будет.
Есть ещё отговорки - коэффициент трансформации не определён. Если я завышаю анодное питание до 400В, то и Raa надо бы побольше сделать (насколько я помню - так говорили аксакалы). Мало того - я даже не определился до конца с выходными лампами - 6П14П или же 6П41С. А мотать универсальный выходник, под все лампы - в планы пока не входило.
Да и вообще, самому мотать - возможно и не стОит. Возможно - лучше купить готовый. А этот вариант уже - требует денег. И броситься в этот край с разбегу - не хочется - дабы потом не пожалеть.

Вы вот - определились, что будете собирать пушпулл. А я вот - не уверен до конца, нужен ли он мне, вторым к имеющемуся SE.

Ну а то, что слушать надо с нормальными выходниками, даже макет - это да. Тут я совершенно согласен.
 
Не делали "про запас" отвод УЛ и маленькую секцию КО? Щоб було)) вдруг в пентодное болото потянет.
Я решил делать что хочу уже давно - простейший РР на 2А3.
По той же схеме А. Резвого. Это почти по Трошкину, но с фиксированным смещением.
Надеюсь, лампы с резисторами утечки 100 кОм не улетят в ламповый рай.

Мотать трансформаторы неохота. У меня провод - вроде ка, под подозрением. Да и вообще - не хочется сидеть сейчас, мотать - это как бы через силу, уже не хобби будет.
Есть ещё отговорки - коэффициент трансформации не определён. Если я завышаю анодное питание до 400В, то и Raa надо бы побольше сделать (насколько я помню - так говорили аксакалы). Мало того - я даже не определился до конца с выходными лампами - 6П14П или же 6П41С. А мотать универсальный выходник, под все лампы - в планы пока не входило.
Да и вообще, самому мотать - возможно и не стОит. Возможно - лучше купить готовый. А этот вариант уже - требует денег. И броситься в этот край с разбегу - не хочется - дабы потом не пожалеть.
Я бы ставил 6П41С, коли они есть.
Вы вот - определились, что будете собирать пушпулл. А я вот - не уверен до конца, нужен ли он мне, вторым к имеющемуся SE.
Мне интересно попробовать.
Ну а то, что слушать надо с нормальными выходниками, даже макет - это да. Тут я совершенно согласен.
Вот поэтому я бабушкины трансики в сторону отложил. Их после подробного рассмотрения в руки взять противно.
 
Я решил делать что хочу уже давно - простейший РР на 2А3
Не, я сам не сторонник делать сильно универсальные вещи. Но когда не не усложняет труд, то почему бы и нет)) лично я существо не постоянное, поэтому иногда "подстилаю соломки"
Правда свои ТВЗ я мотал имеющимся, относительно тонким проводом, потому на возможный вариант с триодами не замахивался. 210 Ом на полуобмотку (в моих ТВЗ) многовато будет
 
Не, я сам не сторонник делать сильно универсальные вещи. Но когда не не усложняет труд, то почему бы и нет)) лично я существо не постоянное, поэтому иногда "подстилаю соломки"
Правда свои ТВЗ я мотал имеющимся, относительно тонким проводом, потому на возможный вариант с триодами не замахивался. 210 Ом на полуобмотку (в моих ТВЗ) многовато будет
Эти РР трансформаторы можно собрать с зазором, получатся SE. Тоже универсальные.
 
Начертил схему макета с участием ECC85 и 6П41С. Взгляните пожалуйста, не допустил ли где грубых ошибок
1.jpg

Хочется собрать такой макет и послушать.
Откровенно говоря - есть у меня некое предубеждение, что если он зазвучит не хуже лучшего ранее собранного мною варианта на 6Н1П + 6П41С - то скорее всего, отдам предпочтение ему. Даже несмотря на то, что по личным убеждениям селфсплитт на 6П14П будет казаться лучше. Тут уже играет роль подсознательный уровень. Ну а из объективного - у 6П41С мощность больше, конечно.
 
Последнее редактирование:
Явно не хватает электролита с 410 В на землю. А так вроде норм. Неплохо ещё номинал подстроечника 15 кОм увеличить ближе к 30-ти.
Остальное специалисты по РР скажут.
Режимчик ЕСС85 посмотрит Александр, он их применял, я ещё нет. Тоже недавно такими обзавёлся. Но это можно на макете пощупать.

Вскочила дурная мысль. На форуме говорилось, что ЕСС85 хорошо звучат в СРПП.
А что если вместо обычного резистивного каскада в фазоинверторе применить СРПП? Вместо пары резисторов по 47 кОм в анодах 85-й поставить ещё одну лампу. Может, наверное, забавно получиться.
Я это к тому, что резисторы утечки в сетках выходного каскада можно будет уменьшить кОм до 100 и применить фиксированное смещение.
Пётр, я не предлагаю это делать Вам. Но сам бы попробовал. Интересно!
Там ещё третий конденсатор потребуется, как в схеме А. Резвого.
 
Последнее редактирование:
По-хорошему в итоге все придут к РР на прямонакалах, там и мощность и красота звука и собранность и панч. Всякие пентодотетроды с оос - так, поиграться и двинуться дальше.
Хотя, мне Прибой очень нравился, пока лампы не стрельнули.
 

Статистика форума

Темы
3,305
Сообщения
263,284
Пользователи
2,548
Новый пользователь
Александр Н.
Назад
Сверху Снизу