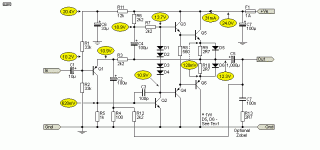
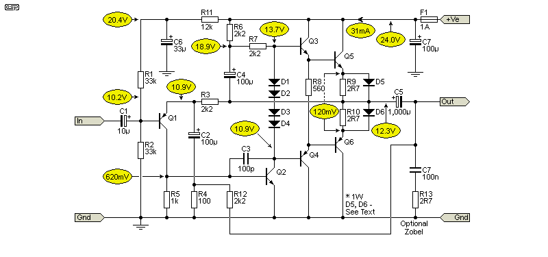
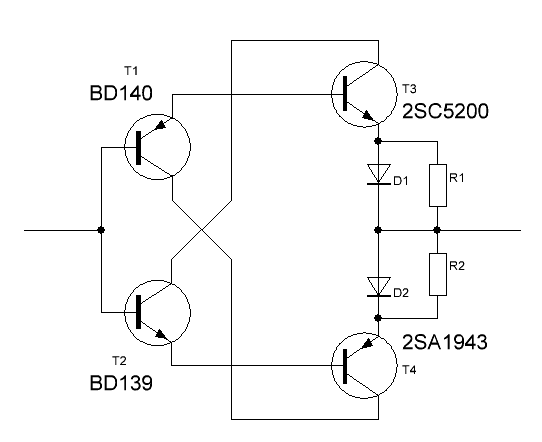
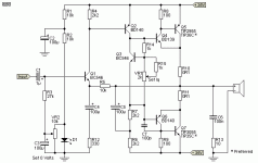
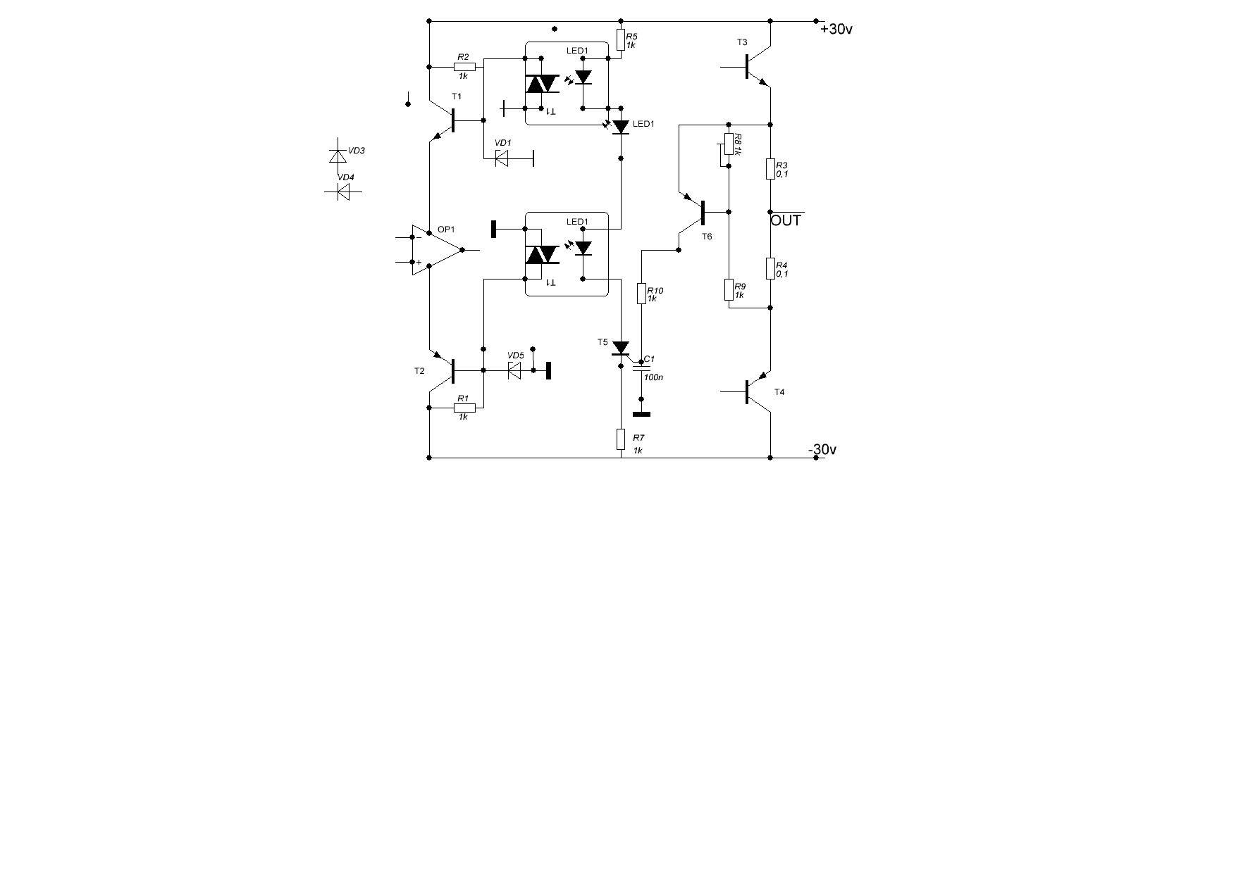
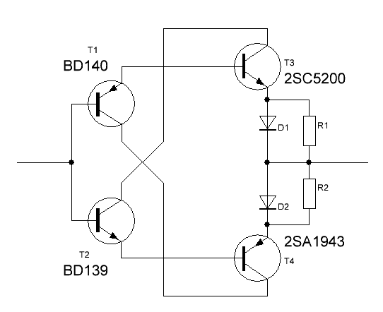
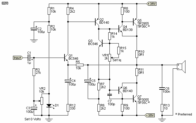
По моему "щёлк" в усилителях похожего типа (например, Дорофеева) создается небольшим конденсатором (0,1 мкФ) включенным между базами выходных транзисторов, который при включении пропускает небольшой ток заряда через себя и этим током создается сквозной ток выходных транзисторов и "бух".
У Гумели, на мой взгляд, проблема со стартом не в схеме, она встречалась и в импортных журналах и до него, а в разбросе параметров наших транзисторах. Усилитель очень критичен к напряжению база-эмиттер транзисторов, чуть пониже напряжение и резко растет ток транзистора, плюс зависимость этого напряжения от температуры. Соответственно если настраивать усилитель на БП с ограничением тока 0,1-0,2А проблем не возникнет, а вот с температурным коэффициентом швах, если прогретый усилитель выключить и потом включить может быть "бух". Температура действует и на импорт тоже.