СМЕРШ
1 ранг
- Регистрация
- 30 Янв 2024
- Сообщения
- 2,391
- Реакции
- 2,546
- Баллы
- 102
- Страна
- Poland
- Город
- Stargard
- Предупреждений
- 15
Самую свежую версию положим сверху, а то, что ниже, будем считать историей.
Изменения, сверху - вниз, слева - направо:
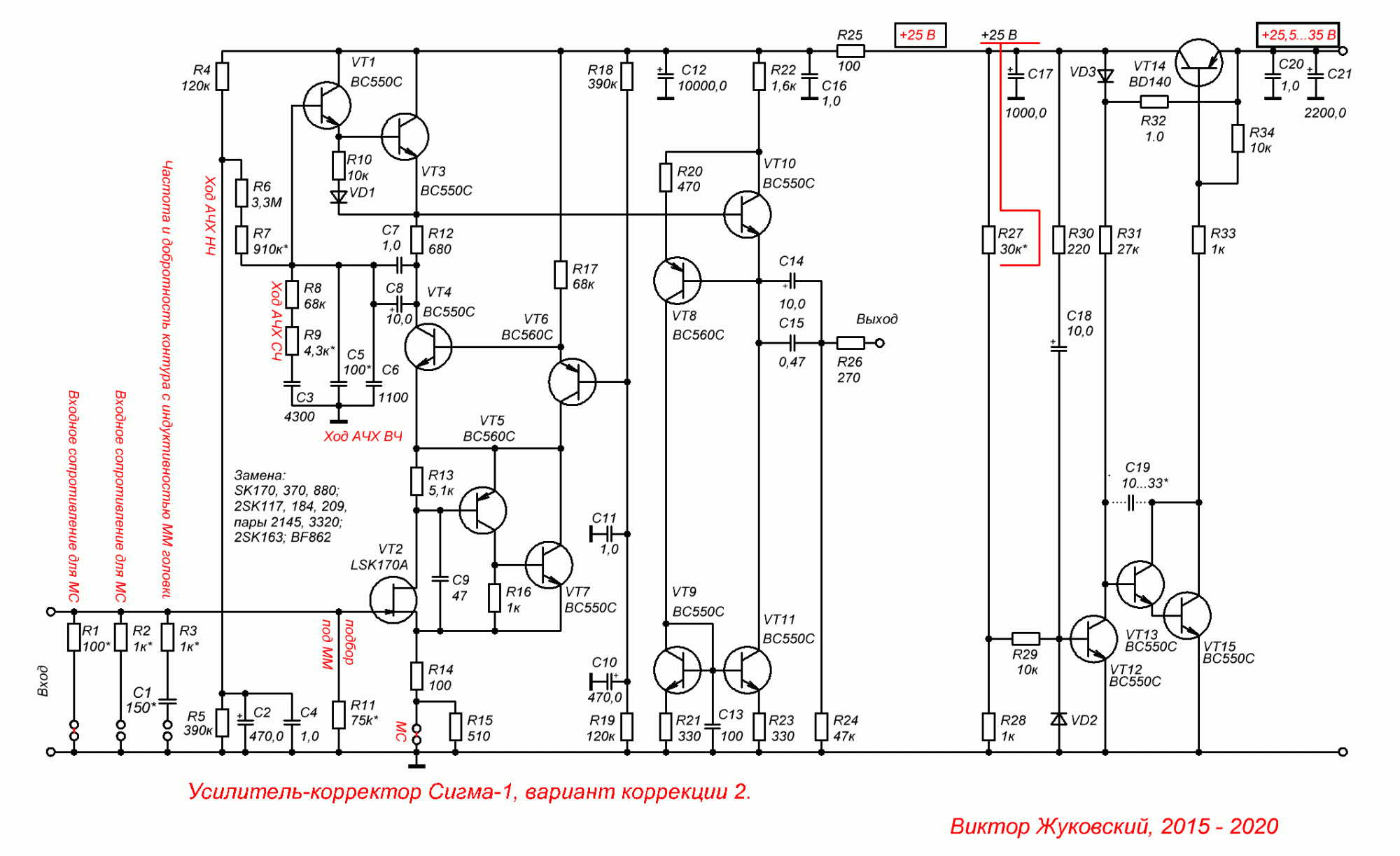
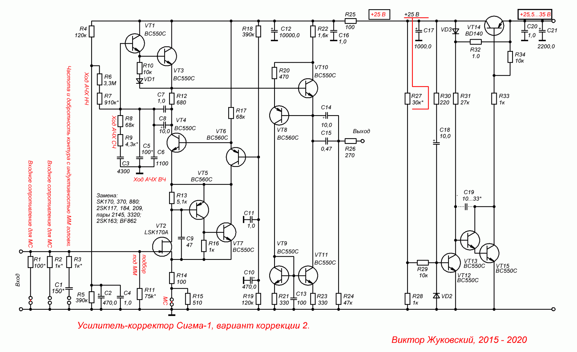
1. R10, R2 - немного снижены искажения.
Часто здесь и далее снижены они на 3 дБ, но - всё же, снижены. Зачем они нам?
2. J2, полевик слежения по напряжению повторителя Т1Т2. Позволил повысить его Rвх и точнее следовать нужной АЧХ на НЧ. Это позволило уменьшить R23 до 530 кОм, ведь больше не надо его завышать в расчёте на включенное параллельно ему низкое входное сопротивление повторителя. Искажения тут не изменились.
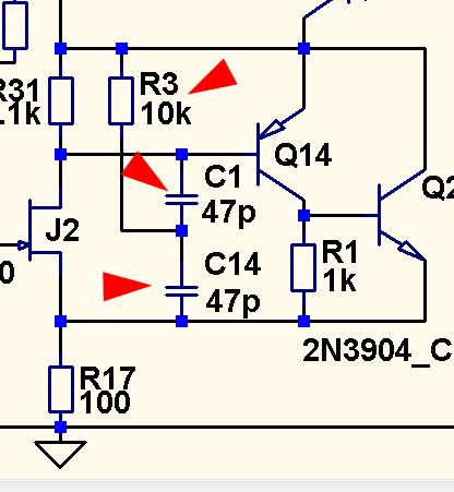
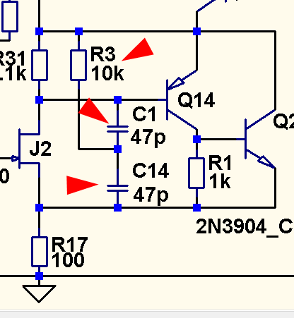
3. Т-коррекция R16С6С9 оптимизирована с уменьшениям искажений на ВЧ за счёт повышения петлевого усиления в тройке J1Т3Т16.
4. Сопротивления R32 оптимизировано по искажениям. Точнее, по их уменьшению.
5. В жизни всегда есть место неожиданностям. Искажения применённого типа повторителя Т1Т5-Т12Т6 зависят от сопротивления R6 и существует его оптимум. В связи с этим повышена ёмкость С2, для сохранения АЧХ на НЧ.
В перегрузке входным напряжением 50 мВ 19+20 кГц:
На выходе получается 2,8 В и
-93 дБ по палке 1 кГц, -132 - по палкам 18+21 кГц.
Для 10 мВ входного и 600 мВ выходного напряжения
1 кГц уходит на -106 дБ.
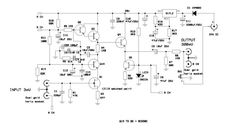
Показанные ниже схемы и результаты имеют чисто историческую ценность.
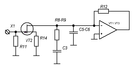
Имеется схема вот такого старенького УК Сигма.
По схемотипу - это предельное развитие известной схемы известного УК Никитина ОВН:
Схемная идея:
Q1 работает преобразователем входного напряжения в ток - ПНВТ. На элементах частотной коррекции происходит обратное преобразование ток-напряжение, после чего повторители Q2Q3Q4 передают сигнал на выход. Всё простенько.
По мелочам:
1. Линейность ПНВТ повышена установкой дополнительных Т5Т7.
2. Выходное сопротивление ПНВТ повышено установкой пары Баксандала Т4Т6. Это улучшило точность АЧХ коррекции на низких частотах.
3. Линейность повторителя Т10 повышена установкой дополнительных Т8Т9 для динамического изменения тока ГСТ нагрузки Т11.
*За счёт повышения линейности каскадов УК удалось повысить выходное напряжение, сравняв его с выходным напряжением лазерных проигрывателей.
4. Стабилизатор - отдельная разработка и имеет гораздо более высокие параметры подавления пульсаций, чем стоковая ИМС 317.
Вариант Т-коррекции для улучшения звука на верхах.
Это отзыв фирмы-производителя.
Отзывы форумчан. Что интересно, для сборки УК народ раскачивался 5 лет, пока первые смельчаки не рискнули проверить, что это такое.
Кино снимают )) По крайней мере, 4 минуты звучания Сигмы режиссёр выдержал.
Отличия от ОБХ.
ОБХ:
ССИФ 19+20 кГц.
270 мВ на выходе.
Уровень искажений: -47 дБ интермода 1 кГц. Это что-то больше 0,3%.
Тест 19-20 Гц. 210 мВ.
Гармоники и интермоды до 100 Гц с уровнем -75 дБ, или 0,02%.
Вердикт: шлак, говно и унижение для слуха. Оставим так, будем слушать?
И почему я не удивлён?
Сигма-1v2:
Выходное напряжение: 1000 мВ - это впятеро от ОВХ.
На 38 Гц самая высокая палка = -86 дБ. Это 0,005%, пять тысячных.
Следующая группа = -132 дБ, 0,000.025%.
ССИФ 19-20к. Уровень: 1 В.
Искажения: 1 кГц = -100 дБ, или 0,001%.
Примерно так сворован у Никитина ОБХ.
Изменения, сверху - вниз, слева - направо:
1. R10, R2 - немного снижены искажения.
Часто здесь и далее снижены они на 3 дБ, но - всё же, снижены. Зачем они нам?
2. J2, полевик слежения по напряжению повторителя Т1Т2. Позволил повысить его Rвх и точнее следовать нужной АЧХ на НЧ. Это позволило уменьшить R23 до 530 кОм, ведь больше не надо его завышать в расчёте на включенное параллельно ему низкое входное сопротивление повторителя. Искажения тут не изменились.
3. Т-коррекция R16С6С9 оптимизирована с уменьшениям искажений на ВЧ за счёт повышения петлевого усиления в тройке J1Т3Т16.
4. Сопротивления R32 оптимизировано по искажениям. Точнее, по их уменьшению.
5. В жизни всегда есть место неожиданностям. Искажения применённого типа повторителя Т1Т5-Т12Т6 зависят от сопротивления R6 и существует его оптимум. В связи с этим повышена ёмкость С2, для сохранения АЧХ на НЧ.
В перегрузке входным напряжением 50 мВ 19+20 кГц:
На выходе получается 2,8 В и
-93 дБ по палке 1 кГц, -132 - по палкам 18+21 кГц.
Для 10 мВ входного и 600 мВ выходного напряжения
1 кГц уходит на -106 дБ.
Показанные ниже схемы и результаты имеют чисто историческую ценность.
Имеется схема вот такого старенького УК Сигма.
По схемотипу - это предельное развитие известной схемы известного УК Никитина ОВН:
Схемная идея:
Q1 работает преобразователем входного напряжения в ток - ПНВТ. На элементах частотной коррекции происходит обратное преобразование ток-напряжение, после чего повторители Q2Q3Q4 передают сигнал на выход. Всё простенько.
По мелочам:
1. Линейность ПНВТ повышена установкой дополнительных Т5Т7.
2. Выходное сопротивление ПНВТ повышено установкой пары Баксандала Т4Т6. Это улучшило точность АЧХ коррекции на низких частотах.
3. Линейность повторителя Т10 повышена установкой дополнительных Т8Т9 для динамического изменения тока ГСТ нагрузки Т11.
*За счёт повышения линейности каскадов УК удалось повысить выходное напряжение, сравняв его с выходным напряжением лазерных проигрывателей.
4. Стабилизатор - отдельная разработка и имеет гораздо более высокие параметры подавления пульсаций, чем стоковая ИМС 317.
Вариант Т-коррекции для улучшения звука на верхах.
Это отзыв фирмы-производителя.
Отзывы форумчан. Что интересно, для сборки УК народ раскачивался 5 лет, пока первые смельчаки не рискнули проверить, что это такое.
Отличия от ОБХ.
ОБХ:
ССИФ 19+20 кГц.
270 мВ на выходе.
Уровень искажений: -47 дБ интермода 1 кГц. Это что-то больше 0,3%.
Тест 19-20 Гц. 210 мВ.
Гармоники и интермоды до 100 Гц с уровнем -75 дБ, или 0,02%.
Вердикт: шлак, говно и унижение для слуха. Оставим так, будем слушать?
И почему я не удивлён?
Сигма-1v2:
Выходное напряжение: 1000 мВ - это впятеро от ОВХ.
На 38 Гц самая высокая палка = -86 дБ. Это 0,005%, пять тысячных.
Следующая группа = -132 дБ, 0,000.025%.
ССИФ 19-20к. Уровень: 1 В.
Искажения: 1 кГц = -100 дБ, или 0,001%.
Примерно так сворован у Никитина ОБХ.
Последнее редактирование:


