Корвет 200УМ-088С
1 ранг
- Регистрация
- 17 Июл 2022
- Сообщения
- 3,245
- Реакции
- 706
- Баллы
- 59
- Страна
- Россия
- Город
- Санкт-Петербург
- Предупреждений
- 1
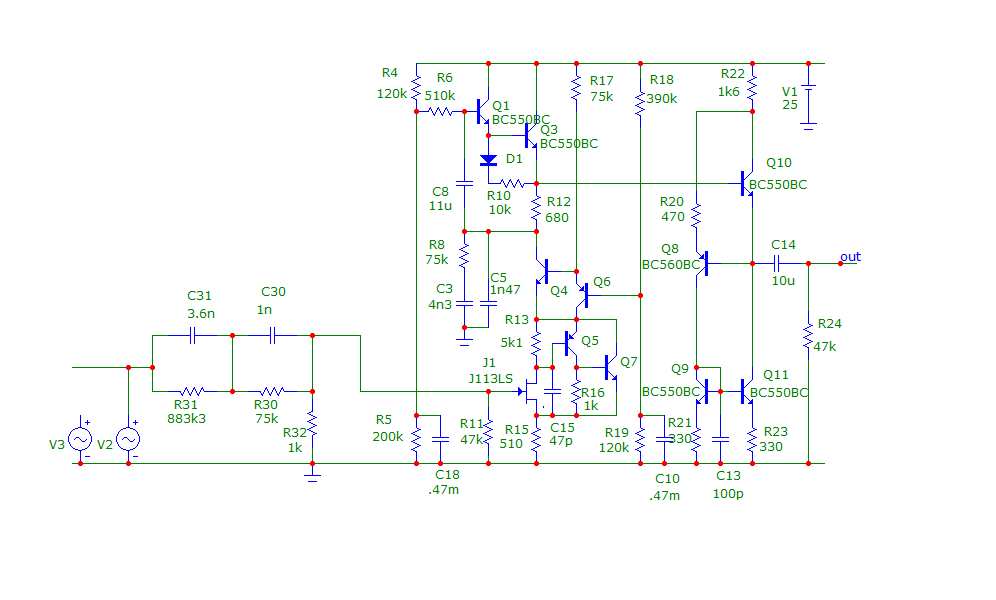
Надо проверить, что там в модели этих транзисторов указано...
Однако, оригинальный "Никитин" шумит громче примуса, - с током в два миллиампера.
PS
Подставил в Никитина модель LSK170C, - и шумы сразу до "Сигмовских" упали, и искажения не повысились (против того уровня, что был при J113, хотя при LSK170A и LSK170B росли многократно).
Начальные токи J113 и LSK170C близки, ~шестнадцать~семнадцать миллиампер.
Напряжения отсечки -1,3V и -0,8V соответственно.
Так что, авторское требование к напряжению отсечки (-0,6V) подтверждается.
Однако, оригинальный "Никитин" шумит громче примуса, - с током в два миллиампера.
PS
Подставил в Никитина модель LSK170C, - и шумы сразу до "Сигмовских" упали, и искажения не повысились (против того уровня, что был при J113, хотя при LSK170A и LSK170B росли многократно).
Начальные токи J113 и LSK170C близки, ~шестнадцать~семнадцать миллиампер.
Напряжения отсечки -1,3V и -0,8V соответственно.
Так что, авторское требование к напряжению отсечки (-0,6V) подтверждается.
Код:
.model J113 NJF(Beta=9.109m Betatce=-0.5 Vto=-1.382 Vtotc=-2.5m Lambda=8m Is=205.2f Xti=3 Isr=1988f Nr=2 Alpha=20.98u N=1 Rd=1 Rs=1 Cgd=6.46p Cgs=5.74p Fc=0.5 Vk=123.7 M=407m Pb=1 Kf=12300f Af=1 Mfg=Linear_Systems)
Код:
.MODEL LSK170C NJF(Beta=34E-3 Betatce=-0.5 Vto=-0.83 Lambda=0.011 IS=27f N=1 Rd=9.9 Rs=9.6 Cgd=15p Cgs=26p Fc=0.5 M=320m Pb=0.6 Mj=.3 Kf=0.005f Af=1.0 Gdsnoi=5 XTI=0 Nlev=3 mfg=Linear_Systems)
Вложения
Последнее редактирование:



