Винил-корректор Сигма без общей ООС

Это СМЕРШ никак не определится, что у него ММ или недоМС корректор. _hm_
Задача была просто допилилть себе никитинский УК. Я его раздуплил и допилил. Показал людям - они сделали на нём бусинесс, на то они бусинессманы. Они его подписали на МС, а как он работает в этом режиме - в душе не скребу, даже шумы не проверялись. Вообще, я сварщик ненастоящий, а маску на стройке нашёл.
 
Попробовал добавить полевой транзистор над дарлингтоновой парой.
Особого выигрыша не обнаружил.

А вот про замену R12 на ГСТ - давно уже размышляю.
Увы, без обратной связи для стабилизации рабочей точки оно может существовать только в симуляторе. Малейшее изменение температуры - и всё уплыло.
Но ГСТ дал бы возможность сделать НЧ абсолютно ровными хоть до нуля герц. (хоть мне это не требуется, я стараюсь добиться соответствия RIAA-78)
Я надеялся таким образом исключить взаимовлияние дарлингтона и каскода. В идеальном случае сферического ГСТ в вакууме - КНИ резко снижается.
 
Последнее редактирование:
В первом посте добавлена оптимизированная схема СИГМЫ, прямо сверху.

1711191907395.png
1711192238719.png

С повышением питания до 45 В нужно увеличить R12 до 3к3 для сохранения тока выходного повторителя, а R19 - уменьшить для получения 6 В на входной тройке.
Тем самым перегрузочная способность УК может быть повышена:

1711192016713.png

При 100 мВ на входе и 5,6 В - на выходе,
1711192082828.png

...по составляющей 1к получаем уровень -84 дБ, или 0,006%.
Конечно, ни разу не достижимые в ламповой технике.
 
...по составляющей 1к получаем уровень -84 дБ, или 0,006%.
Да, вот это уже серьёзно.

Теперь важно знать, с каким напряжением отсечки и начальным током должны быть J1 и J2.

PS
Меня смущает то, что применение в RIAA-цепочке идеальных/теоретических значений ёмкости и сопротивления (из калькулятора) не приводит к идеальному же соответствию стандартной кривой. Приходится вручную искать более подходящие значения.
Почему так?
Я пробовал смотреть, каково влияние "окружающего" импеданса, - его меньшая величина, чем у R1 из этого калькулятора, приводит совсем к другому рассогласованию, не такому, какое наблюдается в данном корректоре.
Влияние ФЧХ этого импеданса? Но её график отклоняется от идеальной прямой (180°) только на краях рабочего диапазона...
 
Последнее редактирование:
Меня смущает то, что применение в RIAA-цепочке идеальных/теоретических значений ёмкости и сопротивления (из калькулятора) не приводит к идеальному же соответствию стандартной кривой. Приходится вручную искать более подходящие значения.
Номиналы элементов следует подобрать с точностью 1% от расчётных посредством параллельного/последовательного их соединения.
Следует отметить, что стремление к идеальной точности по отношению стандартной кривой RIAA не имеет большого смысла, так как многое зависит от применяемого звукоснимателя, тонарма, да и диски записываются с большим количеством вариаций используемых коррекций. Гораздо важнее правильно сбалансировать каналы, т. е. выдержать идентичность АЧХ левого и правого каналов.
 
Меня смущает то, что применение в RIAA-цепочке идеальных/теоретических значений ёмкости и сопротивления (из калькулятора) не приводит к идеальному же соответствию стандартной кривой. Приходится вручную искать более подходящие значения.
Влияние элементов самой схемы на идеальные значения никто не отменял.
Я пробовал смотреть, каково влияние "окружающего" импеданса, - его меньшая величина, чем у R1 из этого калькулятора, приводит совсем к другому рассогласованию, не такому, какое наблюдается в данном корректоре.
Влияет не только сопротивление, но и полоса АЧХ. Увеличьте С8 при моделировании и все получится.
 
Дело в том, что C8 необходимо как раз уменьшать!
Для получения идеального соответствия с калькулятором-увеличивать. Идеальное соответствие стандартной кривой, применяя идеальные значения, можно получить только в идеальной схеме. В остальных случаях, включая RIAA-78, придется корректировать номиналы элементов.
 
Поступил прекрасный, в своей девственно незамутнённой идиотии, сравнительный анализ УК Никитина и СИГМЫ от великого мастера ухудшения моих разработок, сотворителя будливых Фотонов, некого лёши неруся (ну и фамилию Бог дал).
1713901843014.png

Аргумент? - вполне. Кому и кобыла - невеста, и овца - партнёр.
А вот и полная цитата, заботливо подтёртая туповатым нерусем:
1713902419815.png

0,017%. Это, конечно, многовато для всего.
Мне почему-то вспомнилась мама фальсификатора, её, как раз, любил Бог.
1713901911616.png

То есть, звук сравнивается со временем установки режимов.
А что, оно для неруся было тайной?
1713902020946.png

Зависит оно от ёмкости вот этих двух конденсаторов и сопротивлений резисторов, образующих с ними ФНЧ, необходимые для подавления пульсаций от питания. Для того же применён и навороченный стабилизатор, показанный справа.

За нерусем оставляются все права избавиться от всех этих "излишеств" и слушать пульсации. ССЗБ - так ССЗБ до конца, бескомпромиссно.

В общем, и весь сравнительный анализ 0,017% и 5 минут.
А кто ему дохтор? Какой ум, такой анализ.

Отзывы ранее, из той же темы:

1713902725498.png

1713902775425.png

1713902828938.png


На минуточку: любительский УК переиграл профессиональный кембриджевский.
1713903085092.png

1713903181135.png

40190-dbf7cb3975f062e4ef2cc911e5e69e7d.jpg

Спектр Сигмы-старушки на частотах 19-20к и при 1 В выходного напряжения.

Добавляем один транзистор и резистор к нему:
40189-524aa8b9de32b19d77b7151ba2047ada.jpg

1713903583513.png

Т5 работает практически на точечном участке ВАХ эмиттерного перехода и почти не вносит искажений,
Т14Т4 их вносят, куда же без этого, но эти искажения благополучно исправляются глубокой ООС.
Местная ячейка (скажем так) глубокой ООС отлично работает благодаря тому,
что входной (образцовый) каскад сравнения - Т5 -
работает практически без изменений тока и напряжения, потому искажений почти не вносит, см. сначала.

И вот оно, чудо: общей ООСи в УК нет, а параметры - как у хорошего глубокоООСника.

Пока разные неруси, могильные коекакеры и татарские арахноеды верещат свой лютый неаргументированный бред против советских микросхем по принципу "ОУ 2020-го года заведомо лучше ОУ 1970-го, вода мокрая, а возле жопы ноги толще", мы можем успешно пользоваться наработками советских инженеров.

1713904133726.png

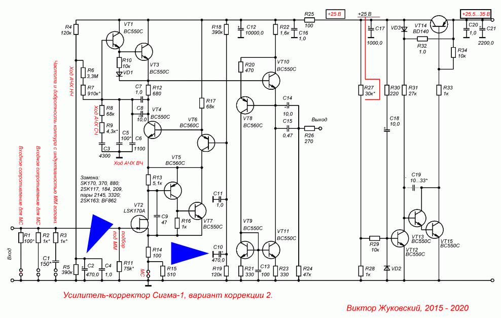
На выходе СИГМЫ мы видим R22 47к. Он установлен для того, чтобы зарядка конденсаторов С14С15 до 12 В через входное сопротивление следующего каскада/узла не создала импульс амплитудой в те же 12 В и он, усиленный УМ, не выпалил НЧ-головки АС. Практически, R22 подтягивает потенциал правых выводов С14С15 к земляному, и обеспечивает беззвучное подключение к УК дальнейших каскадов/узлов/УМ.

И вот мы плавно подходим к ещё одному удивительно быстрому и столь же тупому экспресс-анализу неруся:
1713903985069.png


Фейспалм.jpg
 
На выходе СИГМЫ мы видим R22 47к. Он установлен для того, чтобы зарядка конденсаторов С14С15 до 12 В через входное сопротивление следующего каскада/узла не создала импульс амплитудой в те же 12 В и он, усиленный УМ, не выпалил НЧ-головки АС. Практически, R22 подтягивает потенциал правых выводов С14С15 к земляному, и обеспечивает беззвучное подключение к УК дальнейших каскадов/узлов/УМ.
Слишком много текста на элементарный вопрос, переходной процесс всё равно будет.
 
... вечером могу в пп, а что сима скажет?
 
двусторонние печатные проводники я предлагаю убрать
сделал односторонним
 

Вложения

Последнее редактирование:
Слишком много текста на элементарный вопрос, переходной процесс всё равно будет.
Имелось в виду, что нерусь200 не знает элементарного.

я бы "Назара" прикрутил "Электронный конденсатор".
Какой, нахер, назар? Какой, до пичи, конденсатор?
Стабилизатор проектировался под микровольты пульсаций:

1722971174102.png

В звуковом диапазоне - не менее 100 дБ подавления пульсаций,
а на частоте выпрямленного сетевого - 120 дБ подавления.
Это значит, что из 1 вольта входных пульсаций 100 Гц останется 1 мкВ на выходе стаба.
 
Для того же применён и навороченный стабилизатор, показанный справа.
там заменить:
100 Ом на 0.01 Ом,
а электролиты на МКР10 (по току потребителя мкф 20 - достаточно). Назар "топит" за смд керамику (отдельная тема).
Но, то дело Ваше, не буду отвлекать.


На веге - интересное начало, "Семигор", по ходу, мнение менял, свой "параллельный" создал.
Мне с "Назаром" повезло, не только мне, В. Пушков в т.ч. элну "шёлковую" из своих проектов выбросил.
 
Последнее редактирование:
Прочёл интересное мнение: а вот сверхлинейность в домашних условиях недостижима. Ламповый спаять можно, германиевый - можно, даже поганый кремниевый с Кг=0,5% - можно,

а для сверхлинейника надо строить завод с нормированным содержанием пыли и грязи: 1 пылинка на 100500 кубов воздуха.
Так ли энто?
Столкновение лоб в лоб самодельного стабилизатора и заводского 317-го:

1723045318065.png

1723045717563.png

Простенький стабилизатор, собранный из транзисторов, имеющихся под рукой у каждого:
КТ315, КТ3102, КТ342 и одного КТ814/816/837,
заборет 317-го влёт и сходу,
как по глубине подавления пульсаций, так и по ширине полосы частот.
 

Вложения

Простенький стабилизатор, собранный из транзисторов, имеющихся под рукой у каждого:
КТ315, КТ3102, КТ342 и одного КТ814/816/837,
заборет 317-го влёт и сходу,
как по глубине подавления пульсаций, так и по ширине полосы частот.
Да, Ваш стаб отлично давит пульсацию, но не термостабилен. Проверял реально на схеме. Параллельно R1 ставил терморезистор.
 
в КРЕНке параллельно R17 10мкФ нужнее.
 

Вложения

  • 1.png
    1.png
    31 KB · Просмотры: 94
Прочёл интересное мнение: а вот сверхлинейность в домашних условиях недостижима. Ламповый спаять можно, германиевый - можно, даже поганый кремниевый с Кг=0,5% - можно,

а для сверхлинейника надо строить завод с нормированным содержанием пыли и грязи: 1 пылинка на 100500 кубов воздуха.
Так ли энто?
Столкновение лоб в лоб самодельного стабилизатора и заводского 317-го:

Посмотреть вложение 106535
Посмотреть вложение 106538
Простенький стабилизатор, собранный из транзисторов, имеющихся под рукой у каждого:
КТ315, КТ3102, КТ342 и одного КТ814/816/837,
заборет 317-го влёт и сходу,
как по глубине подавления пульсаций, так и по ширине полосы частот.
Приветствую! Вот не могу запустить этот стабилизатор. Закрыт мощный транзистор... Ранее кто-то писал в rcl-е... про "постоянные времени"... И да, ИМС типа 317 и 337 (регулируемые) можно немного улучшить, просто "соединив" выход регулировки напряжения микросхемы с общим проводом через танталовый (!) конденсатор 10 мкФ (больше и не надо, меньше тоже). (С соблюдением вольтажа и полярности). На порядок меньше шумит такой стабилизатор.

Приветствую! Вот не могу запустить этот стабилизатор. Закрыт мощный транзистор... Ранее кто-то писал в rcl-е... про "постоянные времени"... И да, ИМС типа 317 и 337 (регулируемые) можно немного улучшить, просто "соединив" выход регулировки напряжения микросхемы с общим проводом через танталовый (!) конденсатор 10 мкФ (больше и не надо, меньше тоже). (С соблюдением вольтажа и полярности). На порядок меньше шумит такой стабилизатор.
Запустил. Транзисторы 2N3904 , убрал С19. Два экземпляра стабилизатора работают. Резистор R25 порядка 33...34 кОм для 25 Вольт.
 
Этот конденсатор (10-30 пкФ) устраняет самовозбуждение. Проверьте, что на выходе.
Угу. Это да. Емкость 10 пФ, вернул. Но... "Простенький стабилизатор на транзисторах" оказался непрост. Один экземпляр работает корректно. Второй же... На втором экземпляре теперь мощный транзистор pnp BD140 полностью открыт...
 
Угу. Это да. Емкость 10 пФ, вернул. Но... "Простенький стабилизатор на транзисторах" оказался непрост. Один экземпляр работает корректно. Второй же... На втором экземпляре теперь мощный транзистор pnp BD140 полностью открыт...
ну да. негодяй Жуковский придумал стабилизатор какой, один канал работает а в другом... уууу.. бд140 полностью открыт. вот ведь скотина какая , а. я ему на вид обязательно поставлю чтоб знал как стабилизаторы неправильные придумывать. ишь что удумал?
дабл ять.
1) стоят ли на выходе стабилизаторов ёмкости по 470 или болье микрофарад?
2) верно ли запаяны маломощные транзисторы? или попутаны 3904 с 3906?
3) исправны ли транзисторы?
но самое первое главное, без этих кондёров дедушка Хо моментально познает скорбь в виде капитального возбуда.
 
ну да. негодяй Жуковский придумал стабилизатор какой, один канал работает а в другом... уууу.. бд140 полностью открыт. вот ведь скотина какая , а. я ему на вид обязательно поставлю чтоб знал как стабилизаторы неправильные придумывать. ишь что удумал?
дабл ять.
1) стоят ли на выходе стабилизаторов ёмкости по 470 или болье микрофарад?
2) верно ли запаяны маломощные транзисторы? или попутаны 3904 с 3906?
3) исправны ли транзисторы?
но самое первое главное, без этих кондёров дедушка Хо моментально познает скорбь в виде капитального возбуда.
Не, никаких негодяев. Но. Оба два варианта. Собрал. На разных двух платах. Конденсаторы С19 по 33 пФ. Не запускались. Далее, убрал С19 на одной плате. Заработал стабилизатор. Убрал на второй. Тоже заработал. Ну, поставил по 10 пФ. Заработали оба. На входе стоят емкости по 1000 мкФ на втором, и 3000 мкф (ранее 1000 мкф) на первом. На выходе обоих по1000 мкФ. Транзисторы все установлены верным образом. (Учтено, что у 550 цоколевка "наоборот", естественно npn). Некое время спустя (менее недели), перестал (!) корректно работать второй экземпляр. Да, вероятно, дело в транзисторах. Попробую сменить.
 
Не, никаких негодяев. Но. Оба два варианта. Собрал. На разных двух платах. Конденсаторы С19 по 33 пФ. Не запускались. Далее, убрал С19 на одной плате. Заработал стабилизатор. Убрал на второй. Тоже заработал. Ну, поставил по 10 пФ. Заработали оба. На входе стоят емкости по 1000 мкФ на втором, и 3000 мкф (ранее 1000 мкф) на первом. На выходе обоих по1000 мкФ. Транзисторы все установлены верным образом. (Учтено, что у 550 цоколевка "наоборот", естественно npn). Некое время спустя (менее недели), перестал (!) корректно работать второй экземпляр. Да, вероятно, дело в транзисторах. Попробую сменить.
Тут в общем без тестера не обойтись. Для начала обмерить напряжения.

На разных двух платах.
У меня возник вопрос. Две разных платы, одинаковые стабы и УК. в чём отличие? А в выпрямителях у них число банок одинаковое, и сколько там ёмкости перед стабами стоит? Или то что написано это всё? Ну там.. 1000 и 3000мкф? Или в выпрямителе ещё?
Я немножко тут помоделировал, предварительно так- если на входе постоянка прям с малыми пульсациями- стаб может плохо запускаться, а вот если пульсации есть- хотя бы 100мВ- стартует мгновенно. Но это очень предварительно. Так что может заменить 3000мкф на 470 даже а не на 1000.
 
У меня возник вопрос. Две разных платы, одинаковые стабы и УК. в чём отличие? А в выпрямителях у них число банок одинаковое, и сколько там ёмкости перед стабами стоит? Или то что написано это всё? Ну там.. 1000 и 3000мкф? Или в выпрямителе ещё?
Я немножко тут помоделировал, предварительно так- если на входе постоянка прям с малыми пульсациями- стаб может плохо запускаться, а вот если пульсации есть- хотя бы 100мВ- стартует мгновенно. Но это очень предварительно. Так что может заменить 3000мкф на 470 даже а не на 1000.
Так... Я собрал один "первичный" Блок Питания, это трансформатор ТПП , выпрямитель (диодный мост) и конденсатор, вначале 1000 мкФ, сейчас 2000 мкФ. Выдает 42 В. Далее поочередно подключаю Плату 1, потом Плату 2. Теоретически, могу собрать третий вариант собственно Стабилизатора. Кстати, у собранного корректора, на выходах одного и другого каналов напряжения 14,8 ... 15,2 Вольт. Вроде это нормально?

У меня возник вопрос. Две разных платы, одинаковые стабы и УК. в чём отличие? А в выпрямителях у них число банок одинаковое, и сколько там ёмкости перед стабами стоит? Или то что написано это всё? Ну там.. 1000 и 3000мкф? Или в выпрямителе ещё?
Я немножко тут помоделировал, предварительно так- если на входе постоянка прям с малыми пульсациями- стаб может плохо запускаться, а вот если пульсации есть- хотя бы 100мВ- стартует мгновенно. Но это очень предварительно. Так что может заменить 3000мкф на 470 даже а не на 1000.
Одинцово дружит с Баковкой?
 
да. нормально.

Условно говоря в черте города Одинцово ажно четыре остановки, Трёхгорка, Баковка, Одинцово, Отрадное. А что?)
Бываю там. Про Стабилизатор. Заменил малумощные транзисторы, стабилизатор заработал. А вот вопрос... Что послужило причиной выхода из строя минимум одного из трех транзисторов? Ибо не было никаких пробоев и замыканий. Спасибо за консультацию!
 
Бываю там. Про Стабилизатор. Заменил малумощные транзисторы, стабилизатор заработал. А вот вопрос... Что послужило причиной выхода из строя минимум одного из трех транзисторов? Ибо не было никаких пробоев и замыканий. Спасибо за консультацию!
Транзистор который управляет базой проходного транзистора же- пребывает под напряжением близким к входному(на 2 вольта ниже). Мог быть просто бракованый или слегка с отклонениями по напряжению.
 

Статистика форума

Темы
3,302
Сообщения
262,870
Пользователи
2,544
Новый пользователь
vlad'mir
Назад
Сверху Снизу