Винил-корректор Сигма без общей ООС

С моделью J310A и ещё какой-то родственной (J310*) - стало похоже на правду.
Да там даже не нужно изголяться с моделями, чтобы сходу уловить суть.

1. Ток входного транзистора в ОБХ - 1,3 мА.

1748513859184.png


Кто в теме, тот поймёт: гигантский входной шумовой ток каскада создаёт на индуктивности головы - до Генри размером, гигантское шумовое напряжение. Даже в мафонах с индуктивностью головы 100 мкГн токи выбирались 100...300 мкА, а тут - сразу миллиампер, на порядок величины больше, что выводит винил-корректор в категорию "только для МС".

2. Резистор в эмиттере 620 Ом, он включен последовательно с источником сигнала, добавляя шума.

По всему, схему проектировал дефективный, и решал он две задачи одновременно:

для малого шума надо ток снижать, для линейности - повышать, и, по итогу, была выбрана линейность, а шум там высокий, как у паровоза труба.
Это хорошо, конечно, но ещё б звук и линейность исходного никитинского УК вернуть обратно
 
гигантский входной шумовой ток каскада создаёт на индуктивности головы - до Генри размером, гигантское шумовое напряжение.
Предпочитаю такую схему для проверки шумов и АЧХ корректоров:
1748518318504.png
Тут и параметры ГЗМ указаны явно, и шаблон для АЧХ - математически идеальный, к тому же - бесшумный.
Если шумы проверять по RC-цепочке Липшица, то надо все резисторы в ней объявлять noiseless, что загромождает схему.
Переключение между источниками сигнала - TRAN/AC|NOISE - происходит автомагически, при выборе соответствующей директивы симуляции, ничего перерисовывать в схеме не требуется.
 
Предпочитаю такую схему
Дело НЕ в предпочтениях. Дело в том, что два дегенерата скучают по звуку ОБХ Никитина, а там транзистор стоит под током 1,3 мА и шумит, как паровоз "Феликс Эдмундович Дзержинский":

1748519079911.png

-55 дБ шума.
Это хорошо, конечно, но ещё б звук и линейность исходного никитинского УК вернуть обратно

А вы их , как я понимаю, решили.
Конечно, они давно решены, ещё до ОБХ. Доказано Суховым, ЕМНИП, что на ВЧ импеданс головы растёт, и биполяр с его высоким входным шумовым током не катит по шумам ввиду большого падения напряжения от протекания этого тока по импедансу головы. См. пост выше: -55 дБ шума в ОБХ. Явно, проектировал его даун.

Нужен полевик с минимальным входным шумовым током и напряжением шумов.

Тут и параметры ГЗМ указаны явно
То есть, что я вижу: ты с генератора подаёшь на анти-РИАА, потом - в голову, которая сама по себе - анти-РИАА, а потом надеешься узнать оттуда шумы.

Самонадеянно.
 
Не слышал, как работает ОБХ Никитина.
Допускаю, что "тёплый ламповый" шум некоторым нравится, так как маскирует огрехи и позволяет снизить заметность продуктов нелинейности. Был же тут один любитель выкусить из ПКД цифровой фильтр, повышающий частоту отсчётов к 44,1kHz до 176kHz, и подать 44,1/14 (обращаю внимание - не шестнадцать разрядов, а четырнадцать) сразу на ЦАП, а далее - на Шушурина №1.

Для взвешивания шумов - использую такой фильтр МЭК-А:
1748519604996.png

с генератора подаёшь на анти-РИАА, потом - в голову, которая сама по себе - анти-РИАА, а потом надеешься узнать оттуда шумы
  1. почему это "ГЗМ сама анти-RIAA"?
  2. в режиме TRAN сигнал на вход корректора подаётся с RC-цепочки, в режимах AC и NOISE - подаётся из лапласиана
Шумы ГЗМ оказываются учтёнными в полученной величине.
Или речь о том, чтобы узнать, как шумит сам по себе "сферический корректор в вакууме"? А зачем ЭТО знать, если работать он будет в связке с конкретной ГЗМ?
 
Последнее редактирование:
почему это "ГЗМ сама анти-RIAA"?
Так случилось по причине роста её выходного напряжения с частотой.

работать он будет в связке с конкретной ГЗМ
Сам себе противоречишь: если ГЗМ будет работать с анти-РИАА, хотя она сама - анти-РИАА, и если шумы надо знать с нею, то и анти-РИАА должна быть частью схемы, на плате.
 
Сам себе противоречишь: если ГЗМ будет работать с анти-РИАА, хотя она сама - анти-РИАА, и если шумы надо знать с нею, то и анти-РИАА должна быть частью схемы, на плате.
Нет, не противоречу.
Лапласиан НЕ ШУМИТ, его АЧХ не влияет на измерения шумов ГЗМ и корректора.

Вот так устроены переключатели SW_TRAN и SW_AC (а так же SWeq и SWneq):
Код:
.subckt SWeq 1 2 x=1 y=1 Rmin=1u Rmax=9T
Rs1 1 N001 R=if((x==y),Rmin,Rmax)
Rs2 2 N001 R=if((x==y),Rmin,Rmax)
Rp1 0 N001 R=if((x==y),Rmax,Rmin)
.ends SWeq

.subckt SWneq 1 2 x=1 y=1 Rmin=1u Rmax=9T
Rs1 1 N001 R=if((x==y),Rmax,Rmin)
Rs2 2 N001 R=if((x==y),Rmax,Rmin)
Rp1 0 N001 R=if((x==y),Rmin,Rmax)
.ends SWneq

.subckt SW_AC 1 2 Rmin=1u Rmax=9T
Rs1 1 N001 R=if((smallsig()),Rmin,Rmax)
Rs2 2 N001 R=if((smallsig()),Rmin,Rmax)
Rp1 0 N001 R=if((smallsig()),Rmax,Rmin)
.ends SW_AC

.subckt SW_TRAN 1 2 Rmin=1u Rmax=9T
Rs1 1 N001 R=if((smallsig()),Rmax,Rmin)
Rs2 2 N001 R=if((smallsig()),Rmax,Rmin)
Rp1 0 N001 R=if((smallsig()),Rmin,Rmax)
.ends SW_TRAN
Переключатели SW[n]eq управляются вручную, значением, присваиваемым параметру x.
1748525133166.png
Переключатели SW_TRAN и SW_AC управляются системной переменной smallsig(), равной TRUE в малосигнальных режимах счёта (AC и NOISE), и FALSE в остальных случаях.
Первоначально были предложены уважаемым А.П.Бордодыновым, но чуть улучшены мной, чтобы повысить степень изоляции в разомкнутом состоянии.
 

Вложения

да, здесь СМЕРШика все знают, легенда (одна Сигма чего стоит)
 
Пост ниже оставьте в покое, так как огульная критика СИГМЫ часто повторяется, и надо иметь ответ прямо в теме, а не среди готового под снос срача вашего любимчика, нуля и, заодно, негодяя игореши, безнаказанно обвиняющего меня в кражах.

Также преогромнейшая просьба не делать из меня дурака, когда мою схему обсирают, а ты стираешь мои ответы и прав оказывается серун.

Или тебе мешинское бздо ценнее моих ответов?
 
Последнее редактирование:
Если это переработанный корректор Никитина, то там не удачная схема.
Неудачная: пишется слитно.
Корректор изготавливается фирмой МЕСТ и продаётся в Европе. Для этого он переиграл остальные конкурирующие корректоры перед придирчивыми слушателями, которые как-то не хотели покупать неликвид.
Ты-то сам его слышал, или, как всегда, Рабинович по телефону напел?
Видно, что упор был на минимальные гармоники.
Сигма-2.GIF


Покажи, где это видно?
Режим работы полевика не оптимальный с точки зрения шумов
Оптимум шумов - не игольчатый ярко выраженный, типа:
5,000 мА = -100 дБ, микроампер плюс/минус - ураган шумов.
Потерю 3...4 дБ шумов с лихвой компенсирует шум немой канавы.
Опять же: прослушки у именитых фирменных УК СИГМА выиграла и ушла в продажи, так что для разыгрывания трагедии с шумами тебе понадобится неподъёмная лупа. smile_11
стаб работает на емкостную нагрузку, запускается через раз.
Разберём, почему он запускается даже на ёмкостную нагрузку:
1755711707779.png


В начальный момент времени на выходе напряжения нет. Ток идёт по красной стреле. Через диод ему ходу нет. Через Т12 ему ходу тоже нет: он заперт. Тогда ток отпирает составные Т12Т14, а они - регулирующий Т13.

Всё это действие происходит при напряжении на входе стаба в 1,2...1,5 В.

Теперь покажи всем, как ёмкостная нагрузка может этому через раз помешать, если она в процессе запуска не участвует от слова никак?

Кстати стаб неплохой
Да ещё бы был плохим стаб, который запускается через раз.
 
Последнее редактирование:
В этой теме есть измерения как исходной схемы Никитина, так и бездарного "допилинга" от сквернослова Вити Ж.

Безумное существо Ссагитариуср так "допилило" схему, что выход на рабочую точку занимает времени больше, чем прогрев иных лампадников.
Кстати - да. Я ушёл с поднятого мною форума потому, что нечестивцы захватили там власть и стали запрещать людям, в частности - НЕУЛО, разрабатывать узурпированные нерусем под продажу схемотипы.

При этом я предложил все мои темы стереть, в т.ч., и СИГМУ.
Но мерзавец - не дурак. Он как-то смекнул, что форум тогда опустеет.

И вот, он на СИГМУ тратит жёлчь, но тему не сносит, ещё и помогает её собирать. Но откуда это знать существу, слышащему 8 нс задержки сигнала усилителем на фоне многосотмикросекундных задержек в акустике?
 
Если в параллель четыре jfeta поставить для уменьшения шумов, будет работать ?
 
Если в параллель четыре jfeta поставить для уменьшения шумов, будет работать ?
Конечно будет, увеличится общая крутизна и уменьшатся шумы каскада в sqrt(n) раз. Но увеличится входная ёмкость (что тоже не всегда хорошо).
 
Конечно будет, увеличится общая крутизна и уменьшатся шумы каскада в sqrt(n) раз. Но увеличится входная ёмкость (что тоже не всегда хорошо).
Где-то читал (или слышал), что в параллель лучше ставить нечётное число полевиков 🤔, для биполяров это правило обратно.
 
Последнее редактирование модератором:
Нельзя тебе, у тебя КОНИП слабый.
Не гони про МЕСТ, нету такой фирмы. И нигде, тем более в Европе, не продается. Тем более, что ни один из твоих фонокоров действующему стандарту IEC60098:2020 не соответствует по причине отсуствия поддержки 7950 мкс
 

Вложения

  • BS EN IEC 60098-2020_Page_17.jpg
    BS EN IEC 60098-2020_Page_17.jpg
    280.7 KB · Просмотры: 38
На меня выходит владелец фирмы Ануфриев, ака алеан (давно его не видел в сети), даёт инфу о прослушке:
Квитка.png

Отзыв.png

Screenshot_1.png


делится замерами:
19_20 kHz_700 mV rms.jpg

19_20 kHz_350 mV rms.jpg

и платит деньги.

Деньги на кармане, читай сначала: какое мне дело до существования фирмы и куда они что продают?
Да пусть хоть коксом торгуют. Это тебе должно припекать - оно тебе и припекает, всё предсказуемо и гармонично.
И нигде, тем более в Европе, не продается.
Я дал заработать людям, люди мне дали денег, откуда я не ждал.
по причине отсуствия
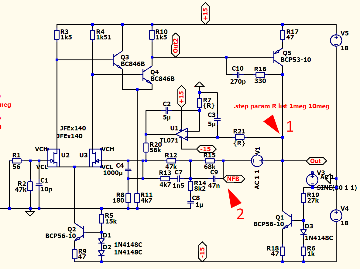
Чтобы не страдать идиотией, когда введение местной петли ООС вдруг повышает петлевое, показываю суть твоей плачевной ошибки, как низкокачественного специалиста, на уровне ниже шахтёра:
1771145660526.png

Это - КенСух. Чтобы правильно понимать глубину ИМЕННО ОБЩЕЙ ООС, которая формирует АЧХ корректора, надо

1. Все местные петли оставлять в усилителе, это справа от пробника петлевого, зона 1.
2. А включать на измерение петлевого только Главную Петлю, зона 2.

Тогда, со степированием резисторов интегратора САРы 1 - 10 МОм, выходит вот такое семейство АЧХ:
1771145993593.png


Где белый график - 1 МОм, зелёный - 10. Видно, что на низких частотах петлевое уходит в отрицательные величины.

1771146117209.png

На 20 Гц имеем аж 36 дБ. Это 60 раз.
Дичайше глубокая ООС.

Отключаем убогий интегратор:

1771146234211.png

Нет спада петлевого на низких. Но и то, что осталось, далеко не фонтан: те же нищебродские 60 раз = 36 дБ бешенной глубины ООС.

Для сравнения, МОНОЛИТ с 544УД2:

1771146567775.png

78 по диапазону, 64 - на 20 Гц.

С 553:

1771146652120.png

62 по диапазону, 85 - на 20 Гц.
85 - это около 20.000 раз против твоих нищенских 60 раз.

Тот же корректор с ПТ 2140, но с К157УД2:
1771146869197.png

80 дБ на 20к, 85 - на 20 Гц. Засечку на АЧХ даёт контур Свх-Lголовы: у ООС нет опоры на частоте его резонанса.

Вот что ты по Европе пропедалил: приоритет в разработке корректоров.
Продавай свои поделия, но знай, что они - даже не второй номер после моих корректоров, а где-то семнадцатый.

Ах, да. Ты ж должен был снять АЧХ токов петель ООС: САРы и РИАА.
Ты не сумел
Тогда я это выполню:

1771147484340.png


В цепь РИАА введён измерительный рез.25 1 Ом.

1771147968673.png

Похоже, что в школе по арифметике у тебя тоже была двойка. Напомню, что токи петель суммируются на нижнем резисторе делителя ООС:

1771147994168.png

На указанном.

И ясно видно, какая из петель побеждает на НЧ: та, у которой ОУ с усилением миллион раз на постоянном токе.
здесь I(R20) - ток петли САР, ток петли RIAA, I(R25) - ток петли общей ООС.
1762673353832.png

Это даже не Кирхгоф, который шахтерам может быть и не преподавали, это вводный курс арифметики из начальной школы.
 
Последнее редактирование модератором:
А вообще, мне какое дело до существования фирмы? Пусть это тебе пукан припекает.

Ага. Сначала ты слюной брызгал, мол есть такая крутая фирма МЕСТ, по всей Европе ВЖуковским фонокором торгует, а как я тебя прижал за брехню, то сразу сдулся - "какое мне дело до фирмы". Вместо того, чтоб дать ссылку на магазин

На меня выходит владелец фирмы Ануфриев, ака алеан (давно его не видел в сети), даёт инфу
опять брешеш, - "давно его не видел", но он тебе "даёт инфу". Сначала выбери, что врать, а потом уже давай.

1. Все местные петли оставлять в усилителе, это справа от пробника петлевого, зона 1.
2. А включать на измерение петлевого только Главную Петлю, зона 2.
Про Тиана вот тут почитай https://gotroot.ca/spectrum/www.spectrum-soft.com/news/fall2013/stability_analysis.html
 
Последнее редактирование модератором:
А где ты там видишь вложенные ООС?
Уже тебе и серво - не ООС? Уже тебе и АЧХ токов - не доказательство?
выход САРы испугается
С твоим драгоценным точно всё в порядке?
Какие-то вопросы по сопоставлению АЧХ токов и доминирования сервы на постоянке имеются? А за счёт глубины какой ООС доминирует ООС сервы, если ООС две, и токи их суммированы на ОДНОМ сопротивлении?

1771155664268.png

Модель ВВ-89 с серво-петлёй на вывод ОУ 574УД1.

1771155730240.png

АЧХ петлевого. Внизу отгрыз интегратор.

1771155874704.png

Без интегратора.
Использована точная иерархическая модель 574УД1.

Дык ты у Витьки спроси, как расшифровывается буква С в ВВС-2011
Высокой Верности, Сагиттариуса. Предложил название Эддие, с вегалаба.
А что, ты там что-то своё нашёл? Например, способ подачи серво по постоянке, али транзисторы КТ814?
 
Последнее редактирование модератором:
если ООС две, и токи их суммированы на ОДНОМ сопротивлении?
Совершено верно, ключевое слово для твоего понимания = суммированы. Первый закон Кирхгофа. И именно суммированно оно воздействует и на АЧХ, и на петлевое.
 

Вложения

  • Cy-XXI_v.14_loop gain with C=100nF and C=1uF.jpg
    Cy-XXI_v.14_loop gain with C=100nF and C=1uF.jpg
    366.3 KB · Просмотры: 57
  • Cy-XXI_v.14_АЧХ до и после.jpg
    Cy-XXI_v.14_АЧХ до и после.jpg
    340 KB · Просмотры: 46
  • Cy-XXI_v.14_THD.jpg
    Cy-XXI_v.14_THD.jpg
    114.3 KB · Просмотры: 49
Последнее редактирование модератором:
Совершено верно, ключевое слово для твоего понимания = суммированы. Первый закон Кирхгофа. И именно суммированно оно воздействует и на АЧХ, и на петлевое. Токо всё это надо наблюдать не арифмометром с пристёгнутым навпопыпах в жопу пробником Тиана, а нормальным профессиональным схемным симулятором, как на первых двух аттачах, или реальными измерениями, как на третьем.
А как думаешь с таким уменьшением С у тебя петлевое на НЧ случайно вообще нулевым не станет, а то и отрицательным? ты б проверил что ли.
 
у тебя петлевое на НЧ случайно вообще нулевым не станет
Случайно только лихорадка прилетает. А мои измерения из предыдущей 183 месаги ты можешь повторить сам, скачав у меня на патреоне микрокапские схемные файлы. Токо тебе для этого придется таки освоить Микрокап, что мне кажется нереальным.
 
1771160393128.png

Совершено верно, ключевое слово для твоего понимания = суммированы. Первый закон Кирхгофа.
То есть, в одной петле у тебя делитель, и больше ничего.
В другой петле - усилитель с Ку миллион. На постоянке можем не обращать внимания на конденсаторы.

Меня интересует вопрос: с какого перепугу тебе светануло в чердак тупой идеей, что токи по петлям одинаковы? Вариант падения мешка цемента на голову я не рассматриваю, это дорого.
 
Коля, а как ты меришь петлевое? Не спеша, строго методично?
навпопыпах в жопу пробником Тиана
Так бы сразу и сказал. А я тут всю жизнь с разными дураками спорю, никакого толку.

А как думаешь с таким уменьшением С у тебя петлевое на НЧ случайно вообще нулевым не станет, а то и отрицательным? ты б проверил что ли.
1771161448534.png

Серёга, он не понимает, что глубина ООС набрана прошедшим через заведомо шумящий и искажающий ОУ сигналом. Он рад, как ребёнок в тёплых мокрых пелёнках.
1771162283187.png

Ты посмотри, что он пишет, умалишённый: если снять конденсаторы сервы, петлевого будет море.

Смысл написанного дойдёт до него даже не в этом году.
 

Статистика форума

Темы
3,302
Сообщения
262,825
Пользователи
2,544
Новый пользователь
vlad'mir
Назад
Сверху Снизу