Винил - корректор Сухова на дискретных элементах.

  • Автор темы Автор темы jpatay
  • Дата начала Дата начала
Применяя электролит. конденсатор на выходе, вместо серво, не ноль нужен на выходе, а примерно 2вольта для этой конструкции. Это уменьшит влияние самого конденсатора.
Уменьшит (в петле ООС), но не уберёт. К тому же, - у вас появляется ЕЩЁ ОДИН электролитический конденсатор в тракте сигнала.
А нет конденсатора, - нет и его влияния.

Мне не понятно, откуда такое упрямство, - не применять прекрасное со всех сторон техническое решение? Обидно, что не вы его придумали?
 
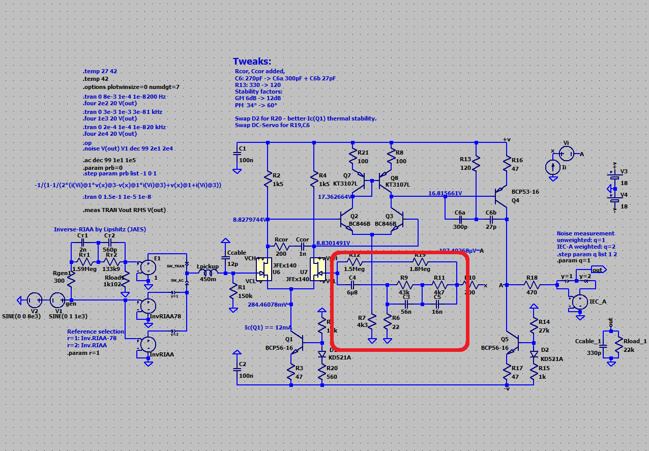
Согласно LTspice - раздельная ООС по постоянному и по сигнальному напряжению обеспечивает отклонение выходного напряжения суховского клона №7 не больше, чем на ~четверть милливольта (~двести пятьдесят микровольт).
там модели транзисторов одна и та-же, а в реале разные, даже на 1 кристалле.
2% рассогласования параметров даст сколько на выходе?

1762361246700.png


Что это за график по твоему?

1762362707170.png

вот как правильно разделять оос
 

Вложения

Последнее редактирование:
Интересно ,какое должно быть минимальное напряжение на электролите для его корректной работы?
Превышающее переменный сигнал, проходящий через него, чтобы не было обратного смещения электролитического конденсатора.
 
Интересно ,какое должно быть минимальное напряжение на электролите для его корректной работы?
Есть подозрение, что уровень минимального напряжения поляризации прямо связан с уровнем пропускающего сигнала.
 
Превышающее переменный сигнал, проходящий через него, чтобы не было обратного смещения электролитического конденсатора.
Есть подозрение, что уровень минимального напряжения поляризации прямо связан с уровнем пропускающего сигнала.
Получается что в делители ООС ,что с раздельной ООС электролит не канает?На выходе УК подавно.
 
Ваши рассуждения о величине выходного сопротивления корректора - к делу никакого отношения не имеют.
Может быть и так, кто ж знает?
Я например считаю, ты убедительно ответил. И по шумам и вообще.
Шумы, они такие, ищут постоянку и через резистор прут на вход. Хотя, стоп.
Ой, а как же на входе шумит 47кОм, под переменкой?
А 6.8 мкф пропустят шумы с цепей коррекции?

Получается что в делители ООС ,что с раздельной ООС электролит не канает?На выходе УК подавно.
Дык и ставят неполярные электролиты либо серво от нехорошей жизни.
 
Можно два электролита поставить навстречу плюсами, а в среднюю точку (+) через резистор поляризующее (звук) напряжение подать.
 
Ну, Колька обиделся. Мерзавец, говорит, ещё и Жук.
Всё норм. Спор на высокоинтеллектуальных оборотах, всё, как мы любим.
при одновременном ухудшении гармоник с 0.001% до 0,002%
Тут он неправ, ибо СЛА и ВВС-2011 показывают по 0,000.2% на 20 кГц и Рном на 4 и 8 Ом соответственно оба.

История гласит, что у Агеева просто не принимали в редакции "Радио" статью об усилителе с настолько чудовищно невероятным клир-фактором. ))) Он его завысил в 10 раз - тогда приняли.

Ну, в конце концов, надо понимать: примитивный "Новый" усилитель Зуева имеет 0,001% (тысячную), а такой навороченный звездолёт - две. Голову надо включать хотя бы на проветривание: такого быть не может.
по настоящему, при правильном применении пробника Тиана, охватывающего все токовые ветви между выходом и инвертирующим входом, петлевое фонокора Cy-XXI на НЧ ниже 10 Гц даже растет
Тут Колька ошибается ровно в том, что:
есть у него 2 петли ООС:
1. Одна на пассивных элементах, она и диктует АЧХ на СЧ-ВЧ,
2. А вот вторая - через шумящий, искажающий ОУ, которому
а) покласть с прибором, чего там хочет сказать РИАА-коррекция на НЧ, тут он, имея усиление, диктует горизонталь результирующей АЧХ, а совместно с РИАА-коррекцией - спад, на что указывает и Корвет,
б) вносит на НЧ шумы и искажения ОУ, которых хитрый Колька тут не мерит.
Рост петлевого на НЧ и указывает на замену там пассивной ветви ООС на активную, интеграторную, с шумами, искажениями и спадом АЧХ.
Витя начал мычать несусветную чушь про какого-то его "приятеля, у которого они слушали УК Омега и который был лучше чем УК Квитка"
Это было письмо с фирмы. Колька старый, маразм недалёк, путает рамсы, не проверяя сам себя.
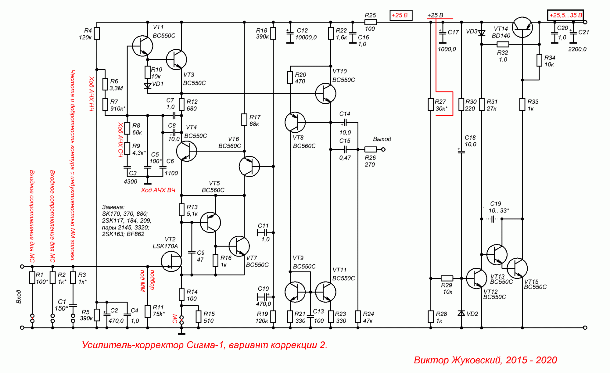
ЗЫ. И кстати, в этой Сигме вообще нет ОООС, ни на 100 дБ, ни на 50, ни на даже на 1 дБ. А ВЖук нормально себя чувствует, не кашляет и не заикается от того, что в Сигме петлевое не просто малое, а его вообще нет
Я ещё и ржу, что Сухов совсем перестал понимать в схемотехнике: не видит петлю глубочайшей ООС в СИГМЕ на самом открытом месте:
Сигма-1v2.GIF
1762375898543.png

да и в чтении не силён: не смог одолеть описания косяков Коры и отменяющих их технических решений СИГМЫ.
Впрочем, если технических решений нет и ООС не имеется, тогда я - просто чародей, а это ещё лучше схемотехника. ))
Сухов написал(а):
На что я в сообщении #302 отпарировал ВЖуку факт, что он также врядли слышит гармоники даже частоты 20 кГц, несмотря на то, что везде агитирует за максимизацию петлевого на частоте 20 кГц чуть ли не до 200 дБ ;)) А ведь я несколько лет назад предупреждал
Я перестал понимать, каким местом мыслил Сухов, после чего докатился до обвинений в наборе петлевого усиления. Общеизвестно, что разностные интермоды любого количества ВЧ-сигналов падают вниз, в НЧ-СЧ поддиапазоны шумоподобной "кашей". Чтобы их не порождать, нужен набор петлевого=линейности на ВЧ, и логично ради стандартизации мерить Кг 20 кГц, а чтобы подавить всё же порождённые НЧ-СЧ интермоды - набор петлевого=линейности на НЧ-СЧ.

Для меня это настолько ясно, что даже не могу подобрать слов для дальнейшего объяснения: да включи же ты карту, да посмотри, что происходит от повышения петлевого усиления с ненавистными любому нормальному человеку искажениями!

А он мне вменяет в вину трату 5 транзисторов (Коля плохо считает: там 4 всего).
 
Последнее редактирование:
А ему, - как об стенку горох, - не уберёт он DC-Servo, хоть и доказано, что от неё в его клоне Kenwood KA9100 только вред.
Не может же он перед своей паствой открыто признаться, что глупо облажался...
Авторитет пострадает, гроши платить не будут.
 
пробник правильно стоит?
пробник.png
 
Теперь объясни свою мысль, как постоянный ток через RIAA цепь или "ненулевое выходное напряжение" влияет на шум.
Есть просто тепловой шум резистора, как любого проводника, а от протекания ещё и тока прибавляется токовый шум. Лучше держать резисторы ООС без протекающего по ним постоянного тока.

Да. Но, в общем, такой метод рекомендуется для усилителей с низким выходным сопротивлением. Тут - высокое, нужен Тиан, или проверь: вмешивается снижающая выходное сопротивление УН миллеровская коррекция.
 
Ой, а как же на входе шумит 47кОм, под переменкой?
А 6.8 мкф пропустят шумы с цепей коррекции?
Какой-то бред понаписан...
  • где на входе седьмого клона Kenwood KA9100 резистор 47kOhm?
  • при нулевом перепаде напряжения на цепи RIAA, её шумы минимальны, хоть и неустранимы
Глядя на резистор, находящийся под напряжением, всегда вспоминайте лампочку накаливания. Её нить так шумит, что даже в видимый участок спектра шум попадает. На таких принципах строится калиброванный генератор шума, - через нить лампочки пропускают ток, по цвету свечения определяют нагрев, из него получают величину мощности шума, лампой генерируемого. Вся УКВ и СВЧ техника на этом построена.
 
проверь: вмешивается снижающая выходное сопротивление УН миллеровская коррекция.
Отключаю интегратор потом отключаю миллера,петлевое не меняется.
Если я правильно понял,подкючать интегратор до пробника не правильно?
 
Отключаю интегратор потом отключаю миллера,петлевое не меняется.
Если я правильно понял,подкючать интегратор до пробника не правильно?
Ты в МС работаешь? Мои соболезнования.
Выложи схему.
 

Вложения

1762378784967.png
1762378897033.png

Разница с Миллером / без него.
Миллеровская коррекция - мощный сторонник искажений, как видим. Она начинает работать уже с герц.
 
Я подключил интегратор как у тебя и на низких петлевое упало на 20db.
 
1762379214204.png

Внизу - матрица классической трёхполюсной коррекции. Превосходство моего варианта кенвудского корректора достигнуто на ВЧ именно повышением порядка коррекции, а на НЧ - применением токового зеркала.

1762379458350.png


Видишь однополюсную коррекцию - устраняй, повышай порядок коррекции, доминируй, наслаждайся звуком, получай деньги.

Я подключил интегратор как у тебя и на низких петлевое упало на 20db.
Вот. Этот способ не показывает снижение общей глубины ООС, как таковой, но выделяет глубину "чистой" ООС по относительно линейным резисторам, в противовес "грязной" ООС через шумящий-искажающий ОУ, портящей следование заданной "чистой" петлёй АЧХ РИАА.

Сухов написал(а):
петлевое не должно превышать единицу, деленную на клир ВК без ООС, т.е. если ВК имеет типовый клир 0,1%, то петлевое не должно превышать 60 дБ.
Иначе что? А если я там нагоню 150 дБ, случится страшное?
Просто искажения уйдут на уровни ниже шумов:
Спектр-2.png
Спектр.png

Вот же спектр сигнала на выходе железного ДОНЕЦКА. Искажения у ДОНЕЦКА есть, но они - ниже порога обнаружения применёнными техническими средствами, ниже нижнего края картинки. Вот что ООС животворящая делает!
 
Последнее редактирование модератором:
Есть подозрение, что уровень минимального напряжения поляризации прямо связан с уровнем пропускающего сигнала.
Есть реальные измерения и рекомендации по этому вопросу в одной из публикаций РХ.
Не только электролитам желательно поляр. напряжение.
В нескольких реальных конструкция встречал и послед. соединение конденсаторов, с подбором пост. напряжением как предложил Распоня.
 
Можете ли вы объяснить, в чём именно заключается необходимость применения DC-Servo в суховском клоне Kenwood KA9100?
Сухов полностью отказался от ёмкостей в УК,пусть ставит DC- Serevu.Всем всё равно не угодишь.
 
Последнее редактирование:
Сухов полностью отказался от ёмкостей в УК,пусть ставит DC- Serevu.
Отказаться-то - отказался, но очень рукожопо. Вот, к чему это привело.
Всем всё равно не угодишь.
Мне - точно такое не надо. :)

А в схеме "с фокусом", - конденсаторов, кстати!, - ещё меньше! :)
 
делайте по-человечески, с раздельными петлями ООС по постоянному и переменному токам:
1762283273810.png
Мне такой вариант ООС больше нравится,с подавлением инфранизких частот и ноль на выходе минимум.
Всё дело вкуса.

Отказаться-то - отказался, но очень рукожопо
Сергей предложил Сухову вариант допила сервы,добавить резистор и ёмкость.Сделает и будет в шоколаде.
 
Всё дело вкуса.
Не "вкуса", а соответствия заявленным свойствам. В суховском клоне №7 корректора Kenwood KA9100 обещана АЧХ по RIAA-78.
По факту - соответствия на ИНЧ и близко нет. Обман доверчивой публики - налицо.

Сергей предложил Сухову вариант допила сервы,добавить резистор и ёмкость.Сделает и будет в шоколаде.
Хе-хе! :)
Как-то, на мой взгляд, это не соответствует намерению "отказаться от конденсаторов"...
:)

И вопрос, - появится ли в результате этого добавления хорошее соответствие RIAA-78?
 
Я за 100 зелёных взял три рабочих Б/у японских усилителя, привезенных из Германии,
Это же какая нищета в Японии, что всю Германию дармовыми усилителями завалили.
 

Статистика форума

Темы
3,304
Сообщения
263,020
Пользователи
2,544
Новый пользователь
vlad'mir
Назад
Сверху Снизу