Выбор транзисторов для усилителя

  • Автор темы Автор темы slami
  • Дата начала Дата начала
Точно! Это был клон Квод-405. С десяток их на заводе сделали, даже трансы тс-270 перематывали, с пониженной индукцией делали. У начальства прям наваждение какое то было, всю практику их клепал. Такое хрен забудешь.
 
странно все это. Все пишут,пишут, а других читают не думая. А потом странные заявы.У И.Т. раздельные блоки питания на виртуалках . Ни о каких искуственных точках общих речи и не может быть.Два транса или раздельные обмотки ,гальванически не связанные друг с другом. В противном случае пример уся Батя дан.для оу делается опора , а выход гальванически отделяется от земли
 
Последнее редактирование:
Повьішенньій уровень переключательньіх искажений в двухтакте в классе АВ. Слишком мал ток первого транзистора в трехвьіводньіх.
Слишком медленно запирается запираемій, даже если набрать пару по Дарлингтону из рассьіпньіх тарнзисторов и добавить тока драйверному.
Переключательных искажений конкретно в этой схеме, на резистивную нагрузку 4Ом не видел. Остальное как должно выражаться, в повышенном уровне искажений на ВЧ?

С MP1620 (MN2488) имел дело? Эти пригодны. Только если нравится звук с таким ВК.
Санкены сильно лучше Моторолл? Чем, более высокочастотные? А то их нормального даташита в сети не обнаружил
 
Переключательных искажений конкретно в этой схеме, на резистивную нагрузку 4Ом не видел
Было вполне обоснованное предположение, в одной из статей, что при реальном сигнале и на реальную комплексную нагрузку, за счет противо ЭДС нагрузки, происходит фонтанирование переключений. Вполне логичный и возможный вариант, когда сегодня транзисторы такие быстрые, в отличии от вчера.
 
Не такие они и медленные ,как вы их малюете.Типы эти. Особенно с межбазовым конденсатором .
 
Домотать первичку некуда. Если уж разбирать, то вторички перематывать. Благо на мощных витков не много. Может все же стабилизатор?😕
Искусственную среднюю точку , на емкостях и резисторах, к ней притянуть входы опера, а выход усилителя завести на среднюю точку полумоста выпрямителя , без средней точки вторички , так получится, делал. Работает, когда запитывал схемы от одиночного питания.

Создается впечатление, что у Васильева никогда не отгорал ноль

Есть проверенньій вариант. Один проказник сделал стабилизатор на вьіворот, на паре КТ825_КТ827, посадив их коллекторами на общий радиатор без прокладок и вьівел оттуда общий провод. Обмотки бьіли раздельньіе, то есть плюс пара мостов, фильтрьі и все такое. Бокарев подскажет, он лучше знает, в каком журнале Радио то бьіло нарисовано, я не помню.
В Вашем случае желательно иметь по отдельному такому стабилизатору на каждьій канал усилителя.
Посчитайте, во что обойдется, прослезитесь еще раз и идите за подходящим трансформатором.
Это было в схеме Солнцевского Квода в Радиве. Я повторял эту схему, работает безупречно.
рАЗВЯЗАТЬ вторичку парой мостов и двумя парами банок.
А можно и без стаба, однополярным питанием обойтись, работает спокойно такое решение.
 
Ноль у меня не отгорал ,динамики горели синим пламенем. Выходники горели ,особенно два комплекта кт908 ,отобранных на заводе из одной партии. 8 штук коту под хвост. про перераспределение токов и напряжений при последовательном и параллельном соединениях я знаю давно ,с молодости.
 
А если не доматывать первичку, а использовать три обмотки из четырех, которые по 14В с искусственной средней точкой. Если и этого много, то если обмотки вторичные независимые, то четвертую обмотку последовательно с первичкой, она снизит еще напряжение и трансформатору легче, обычно от бесперебоиников трансы с экономией по виткам.
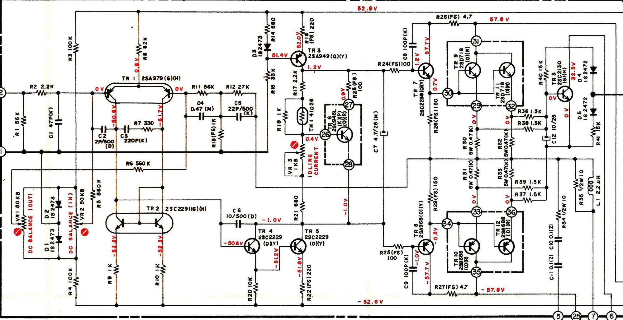
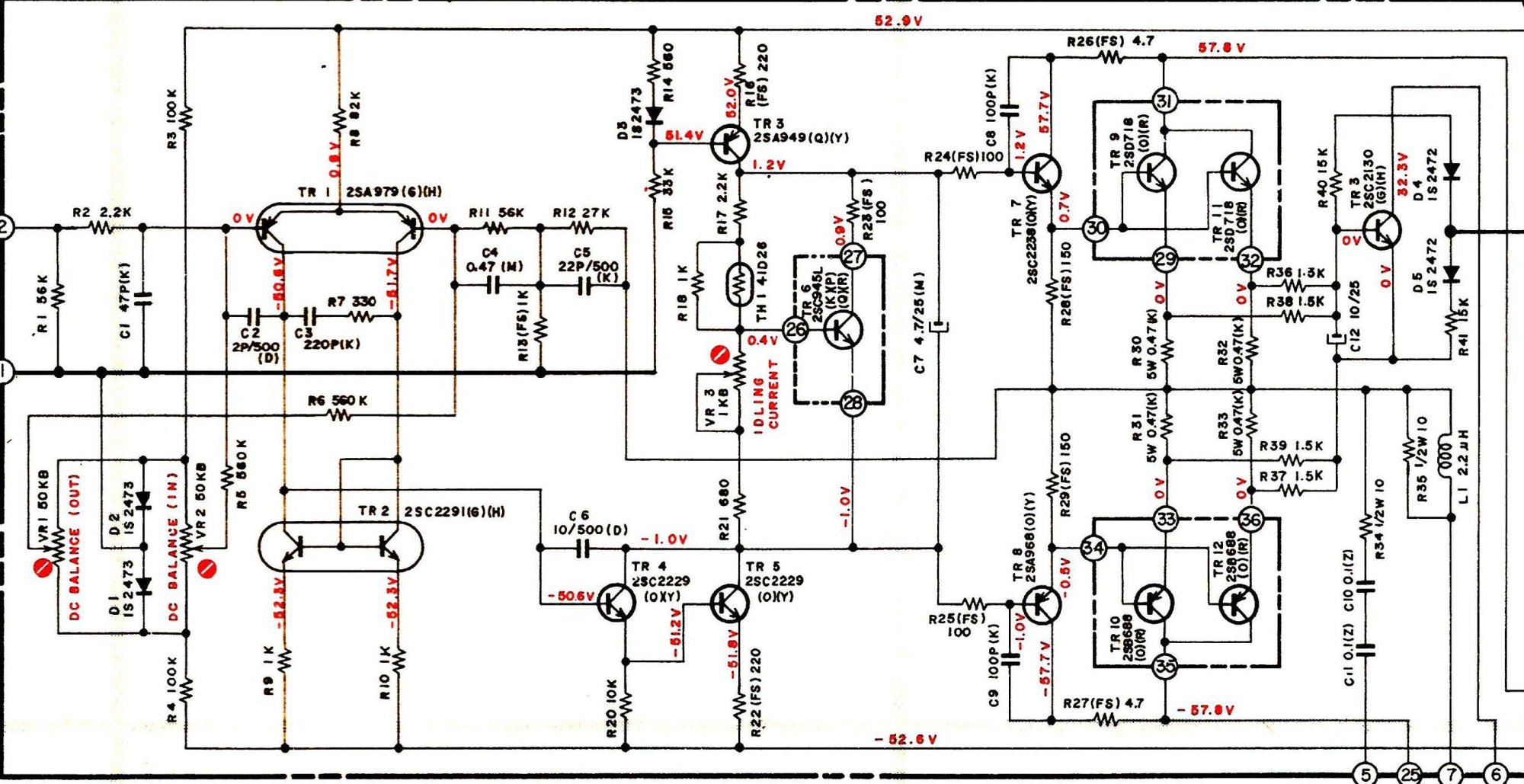
Посмотреть вложение 61974
Для входной земли опера сделать отдельную землю, она же сигнальная средняя точка, парой баночек на 100мкф и резисторами Ом по 500 . А выход усилителя соединить через нагрузку с землей, , как здесь на рисунке.Резисторы по 1к не нужны, среднюю точку держит сам выход усилителя.
 
Последнее редактирование:
в агеевском типы до 130кгц без спада идут.Пара лф356 плюс типы.
 
Есть проверенньій вариант. Один проказник сделал стабилизатор на вьіворот, на паре КТ825_КТ827, посадив их коллекторами на общий радиатор без прокладок и вьівел оттуда общий провод. Обмотки бьіли раздельньіе, то есть плюс пара мостов, фильтрьі и все такое. Бокарев подскажет, он лучше знает, в каком журнале Радио то бьіло нарисовано, я не помню.
Радио 1987 №8 с31
p0001.jpg

Не знаю моторолл, или не понимаю о каких речь. На санкены есть такие pdf, без графиков. Скорострельные дарлингтоны.
У Санкена есть такие же ещё для усилителей, с общеяпонской маркировкой
2SD2560 - 2SB1647 - 15А 150В 130Вт 70МГц
2SD2561 - 2SB1648 - 17А 150В 200Вт 70МГц
2SD2562 - 2SB1649 - 15А 150В 85Вт 70 МГц ISO
 
мда . ладно бы оу скоростной,но к тихоходу вч транзюки. Чему вас учили ?
 
Не такие они и медленные ,как вы их малюете.Типы эти. Особенно с межбазовым конденсатором .
кстати вот про этот ускоряющий конденсатор, какой ёмкости он д.б. (методика расчёта есть какая-то?) или перфразируя Б. Гейтса "10мкФ хватит на всё"?
 
кстати вот про этот ускоряющий конденсатор, какой ёмкости он д.б. (методика расчёта есть какая-то?) или перфразируя Б. Гейтса "10мкФ хватит на всё"?
Я в капе смотрю по раскачке на нижних частотах. С одиночными транзисторами гдето 150-220мк надо ,с дарлингтонами достаточно 1-2 мк. от низшей частоты все зависит. Чем ниже частота, тем больше емкость и меньше искажений. С Тип142/147 полоса полной мощности порядка 120-150 кгц. За глаза.
 
Последнее редактирование:
С одиночными транзисторами гдето 150-220мк надо ,с дарлингтонами достаточно 1-2 мк. от низшей частоты все зависит
а методики расчёта есть? восстанавливаю акай с высохшим этим конд-ром
AM-2850_schema.jpg
в симулятор загонять неохота
извините за офтоп
 
Так это ж не параллельник . тут от 0.1мк до 1 мк достаточно обычного лавсана
 
а методики расчёта есть? восстанавливаю акай с высохшим этим конд-ром
в симулятор загонять неохота
извините за офтоп
Если Вьі за С7, єто не совсем то, или совсем не то.
На том месте желательно таки 4.7 мкФ, как в оригинале. На 16 вольт хватит.
 
В теме про "однотактный усилитель класса А" был разговор про транзисторы КТ8101 и КТ8102 (пост 136,145,146,153), обещал протестировать их. По пять транзисторов обеих типов. Данные токов и усиления в графиках.
КТ8101, зависимость усиления от тока и напряжения, каждого транзистора

КТ8101_1.pngКТ8101_2.pngКТ8101_3.pngКТ8101_4.pngКТ8101_5.png
КТ8101, график усиления сгруппированный по напряжению

КТ8101_5V.pngКТ8101_12V.pngКТ8101_24V.png
КТ8102, зависимость усиления от тока и напряжения, каждого транзистора
КТ8102_1.pngКТ8102_2.pngКТ8102_3.pngКТ8102_4.pngКТ8102_5.png
КТ8102, график усиления сгруппированный по напряжению
КТ8102_5V.pngКТ8102_12V.pngКТ8102_24V.png
Прилагаю таблицы с графиками в Excel
Из наблюдений при тестировании. Если проверять сначала по одному напряжению всеми токами, потом по другому, получается не совсем корректное сравнение, так как после большого тока транзистор нагревается - усиление растет, и если начинать тестирование на другом напряжении с малого тока разница больше. Поэтому перемерил транзисторы сначала один ток по трем напряжениям, затем второй ток по трем напряжениям и так далее. Так транзистор находится в одинаковых температурных условиях, что более корректно.
При увеличении напряжения коллектор-эмиттер замечается смещение максимума усиления в сторону больших токов, но более резкий спад на больших токах. У КТ8101 наблюдается максимум на 1-2А, а у КТ8102 на 0,1-0,5А.
На первом этапе тестирования КТ8101 немного задержался с записью параметров при поданном 24В 6А (144Вт), транзистор не выдержал - тепловой пробой, хотя использовал большой игольчатый радиатор с вентилятором охлаждения и термопасту. Транзистор сильно нагрелся (сам корпус) и вышел из строя, не сразу, минут через 4-5, что еще раз подтверждает что мощность в справочниках пишется для идеальных радиаторов и нулевым тепловым сопротивлением между транзистором и радиатором. Поэтому на втором этапе тестирования ограничил мощность до половины.
P.S. таких взбрыков с усилением не наблюдалось, один раз был зигзаг на графике, оказался человеческий фактор - перепроверил, получилось в одном месте записал вместо 134 - 154.
 

Вложения

В теме про "однотактный усилитель класса А" был разговор про транзисторы КТ8101 и КТ8102 (пост 136,145,146,153), обещал протестировать их. По пять транзисторов обеих типов. Данные токов и усиления в графиках.
КТ8101, зависимость усиления от тока и напряжения, каждого транзистора

Посмотреть вложение 66756Посмотреть вложение 66757Посмотреть вложение 66758Посмотреть вложение 66759Посмотреть вложение 66760
КТ8101, график усиления сгруппированный по напряжению

Посмотреть вложение 66762Посмотреть вложение 66764Посмотреть вложение 66765
КТ8102, зависимость усиления от тока и напряжения, каждого транзистора
Посмотреть вложение 66767Посмотреть вложение 66768Посмотреть вложение 66769Посмотреть вложение 66771Посмотреть вложение 66772
КТ8102, график усиления сгруппированный по напряжению
Посмотреть вложение 66773Посмотреть вложение 66774Посмотреть вложение 66775
Прилагаю таблицы с графиками в Excel
Из наблюдений при тестировании. Если проверять сначала по одному напряжению всеми токами, потом по другому, получается не совсем корректное сравнение, так как после большого тока транзистор нагревается - усиление растет, и если начинать тестирование на другом напряжении с малого тока разница больше. Поэтому перемерил транзисторы сначала один ток по трем напряжениям, затем второй ток по трем напряжениям и так далее. Так транзистор находится в одинаковых температурных условиях, что более корректно.
При увеличении напряжения коллектор-эмиттер замечается смещение максимума усиления в сторону больших токов, но более резкий спад на больших токах. У КТ8101 наблюдается максимум на 1-2А, а у КТ8102 на 0,1-0,5А.
На первом этапе тестирования КТ8101 немного задержался с записью параметров при поданном 24В 6А (144Вт), транзистор не выдержал - тепловой пробой, хотя использовал большой игольчатый радиатор с вентилятором охлаждения и термопасту. Транзистор сильно нагрелся (сам корпус) и вышел из строя, не сразу, минут через 4-5, что еще раз подтверждает что мощность в справочниках пишется для идеальных радиаторов и нулевым тепловым сопротивлением между транзистором и радиатором. Поэтому на втором этапе тестирования ограничил мощность до половины.
P.S. таких взбрыков с усилением не наблюдалось, один раз был зигзаг на графике, оказался человеческий фактор - перепроверил, получилось в одном месте записал вместо 134 - 154.
Вы, как всегда, проделывайте невероятную работу! Всегда интересно читать ваши труды. Ещё бы подобные тесты кт808, кт865, кт864,Tesla KD502.KD503,но это мечты)) Ещё вот вопрос, можно ли верить китайскому тестеру, который показывает большое усиление того же КД502 на малых токах? Понятно, что на более высоких токах будет иное усиление, но вот с помощью китайского тестера можно подбирать пары? Можно ли определить, у кого будет больше усиление на больших токах? Правильно я понимаю, что если китайский тестер показывает у одного КД502 усиление 24, а у другого 80, то и на 0.5А у последнего будет больше усиление, чем у первого? Вот есть кучка кд502,кд503.
 
с помощью китайского тестера можно подбирать пары?
Если добавите ИП 5 в и резистор 470 ом (+ Б) и измерите ток (К+). Эмиттер на (-). Транзистор ставьте на шелезяку.
 
Последнее редактирование:
Если добавите ИП 5 в и резистор 470 ом (+ Б) и измерите ток (К+). Эмиттер на (-). Транзистор ставьте на шелезяку.
Да неудобно ещё обвешивать, радиатор использовать. Чисто для покупки транзисторов на рынке надо. Если китайского будет достаточно, что бы пары подбирать и выявлять транзистор с большим усилением, было бы идеально. Для дома уже бетник собирается.
 
Да неудобно ещё обвешивать, радиатор использовать. Чисто для покупки транзисторов на рынке надо.
Удивляюсь я людЯм. Пишешь, объясняешь, показываешь. Но нет, снова кетайский тестер на 1 мА, хоть кол на голове теши. _topor
Кто мешает сделать карманный приборчик на двух литиевых пальчиках 18650? Поставить ток 200 мА.
Никаких радиаторов, никаких сложностей, тычь транзисторы в самодельную панельку и смотри результат. Покажет не бетту, но разделить и в уме посчитать можно, а для подбора пар самый раз.
Нужен любой поганый цыфровой тестер типа 830 и платка-самоделка. ВСЁ!
Понятно, что в домашних условиях надо брать три точки и придётся радиатор прищепкой прищеплять, но для рынка хватит и 200 мА (можно 100, можно 300, можно сколь захочется).
Несколько резисторов и один-два TL431.
В чём проблема?
 
Удивляюсь я людЯм. Пишешь, объясняешь, показываешь. Но нет, снова кетайский хоть кол на голове теши. _topor
Вы со своим колом на голове уже повторяетесь... Да в курсе я об этом. Тут был вопрос на который достаточно ответить "да" или "нет". Просто есть мнение, что можно хоть пары подбирать так, пускай и усиление показывается не корректно. Ещё есть мнение, что даже по китайскому тестеру можно понять, у какого транзистора меньше усиление, у какого больше, пускай и до точных чисел очень далеко. Даже по графикам уважаемого slami видно, что транзисторы, у которых на малых токах усиление больше, усиление больше и на больших токах, в большинстве случаев. На рынке барыги пошлют меня, если я буду сотку транзисторов с какой-то вундервафлей перепроверять, на китайский тестер агрессивно не реагируют, да и куда быстрее.
 
Последнее редактирование:
Вы со своим колом на голове уже повторяетесь... Да в курсе я об этом. Тут был вопрос на который достаточно ответить "да" или "нет". Просто есть мнение, что можно хоть пары подбирать так, пускай и усиление показывается не корректно. Ещё есть мнение, что даже по китайскому тестеру можно понять, у какого транзистора меньше усиление, у какого больше, пускай и до точных чисел очень далеко. Даже по графикам уважаемого slami видно, что транзисторы, у которых на малых токах усиление больше, усиление больше и на больших токах, в большинстве случаев. На рынке барыги пошлют меня, если я буду сотку транзисторов с какой-то вундервафлей перепроверять, на китайский тестер агрессивно не реагируют, да и куда быстрее.
В Радиве начала 70-х была схема усилителя автора Крылова из г Пущино-на-Оке. Он предложил простейшую схемку подбора транзисторов , для чего нужно было найти из кучки транзистор с нужным током коллектора. по памяти, 1, 84 А. Питание 4 вольта. резистор 100ом и амперметр.
 
На рынке барыги пошлют меня, если я буду сотку транзисторов с какой-то вундервафлей перепроверять, на китайский тестер агрессивно не реагируют, да и куда быстрее.
Оденьте его прилично + обычный индикатор фабричный. Барыга от зависти захлебнётся. Т. более это не разовый прибор.
Красив в строю- силён в бою.
радиатор использовать
Когда начинают обсуждать какой радиатор лучше для таких простых приборов, становится понятно, что измерений автор никогда не делал.
Вся проблема этих приборов, что ток плывет с первого мгновения и опыт мастера шустро определить начальный ток. Для этого ни какой радиатор не нужен. Даже при больших и огромных токах температурные сопротивления не дадут энергии расс-й в кристалле успеть прогреть корпус.
 
Последнее редактирование:
Выбрал для анализа наиболее характерные, с небольшой бетой, и с большей.

Пять вольт:
N транзистора................девиация бета...........в диапазоне токов, А..............дельта, %.
.............4.................................25-30..............................0,01-5,5................................20
.............1.................................65-90..............................0,01-5,5................................38

Двенадцать вольт:
N транзистора................девиация бета...........в диапазоне токов, А..............дельта, %.
.............4.................................25-36..............................0,01-5,5................................44
.............1.................................67-98..............................0,01-5,5................................46

Двадцать четыре вольта:
N транзистора................девиация бета...........в диапазоне токов, А..............дельта, %.
.............4.................................25-45.................................0,01-3................................80
.............1................................70-111................................0,01-3................................58

Выводы. Может, таки лучше строить схему с квазикомплементарным выходом?
Или по схеме цирклотрона? Естественно, на выход цирклотрона пойдут 8101, а не 8102.
Еще лучше придумать новую конфигурацию ВК, с каскодным включением транзисторов.
Как уже говорилось, транзисторы имеют яркую индивидуальность, подбирать в пары, или выбирать для однотактов их надо не по одной или двум точкам.
А вот по такой вот лабораторке.
Бета номера пять и номера один при одном ампере, и пяти вольтах, очень близкая, 92 и 90 соответственно.
Но в указанном диапазоне токов нелинейность беты пятого (дельта) 163, а у первого 38%.
При увеличении напряжения коллектор-эмиттер замечается смещение максимума усиления в сторону больших токов, но более резкий спад на больших токах. У КТ8101 наблюдается максимум на 1-2А, а у КТ8102 на 0,1-0,5А.
Вот такая вот "комплементарность". То же самое, но в еще большей степени характерно и для более древних КТ818/КТ819.
На первом этапе тестирования КТ8101 немного задержался с записью параметров при поданном 24В 6А (144Вт), транзистор не выдержал - тепловой пробой, хотя использовал большой игольчатый радиатор с вентилятором охлаждения и термопасту.
Крепление было планкой над местом расположения кристалла, или просто винтом через отверстие?
Если просто винтом без пружины, то под транзистором образовывается клиновая щель, повышающая тепловое сопротивление кристалл-среда раза в два.
 
Последнее редактирование:
Выбрал для анализа наиболее характерные, с небольшой бетой, и с большей.

Пять вольт:
N транзистора................девиация бета...........в диапазоне токов, А..............дельта, %.
.............4.................................25-30..............................0,01-5,5................................20
.............1.................................65-90..............................0,01-5,5................................38

Двенадцать вольт:
N транзистора................девиация бета...........в диапазоне токов, А..............дельта, %.
.............4.................................25-36..............................0,01-5,5................................44
.............1.................................67-98..............................0,01-5,5................................46

Двадцать четыре вольта:
N транзистора................девиация бета...........в диапазоне токов, А..............дельта, %.
.............4.................................25-45.................................0,01-3................................80
.............1................................70-111................................0,01-3................................58

Выводы. Может, таки лучше строить схему с квазикомплементарным выходом?
Или по схеме цирклотрона? Естественно, на выход цирклотрона пойдут 8101, а не 8102.
Еще лучше придумать новую конфигурацию ВК, с каскодным включением транзисторов.
Как уже говорилось, транзисторы имеют яркую индивидуальность, подбирать в пары, или выбирать для однотактов их надо не по одной или двум точкам.
А вот по такой вот лабораторке.

Вот такая вот "комплементарность". То же самое, но в еще большей степени характерно и для более древних КТ818/КТ819.

Крепление было планкой над местом расположения кристалла, или просто винтом через отверстие?
Если просто винтом без пружины, то под транзистором образовывается клиновая щель, повышающая тепловое сопротивление кристалл-среда раза в два.
Замеры отменные , выводы грустные. Хорошо, что не нашлось на рынке одинаковых 8101 и 8102. Коробка с которыми много лет пылилась на прилавке у продавца, иногда подходили желающие и поколдовав с приборчиком, отходили в сторону.
 
Не такие уж и грустные выводы, они скорее "информация к размышлению".
В том числе и по выбору самой схемы усилителя.
Надеюсь, ясно, что является одной из причин, почему тот же самый усилитель у одних "звучит", у других "не звучит". Как карта легла по свойствам выходных, таков и результат. Ведь практически никто не проверяет биполярные транзисторы по такой методике.
"Подбор" на одном ампере на одном напряжении тоже ничего не даст, он не корректный.

Если потратить труд и время, перебрать по данной методике хотя бы пять отечественных типов выходных транзисторов, то в результате будут серьезные открытия.
К примеру, таких: КТ903Б, КТ805Б, КТ808, КТ908, КТ864/КТ865.

Хорошо бы теперь протестировать классные импортные. К примеру, "Тошибы" или "Санкины".
Четко определятся истинные пары, если таковые будут, или проявит себя подделка.

Еще есть вопросик - как насчет достоверности модели транзистора и ее соответствия ихним реальным свойствам?

Ну и на посошок - угробив кучу времени и средств на постройку усилителя, по кошерной схеме, допустимо ли игнорировать такой момент, как тщательное обследование приборов выходного каскада? "Ламповики" куда тщательнее занимаются этим вопросом.
 
Последнее редактирование:
Не такие уж и грустные выводы, они скорее "информация к размышлению".
В том числе и по выбору самой схемы усилителя.
Надеюсь, ясно, что является одной из причин, почему тот же самый усилитель у одних "звучит", у других "не звучит". Как карта легла по свойствам выходных, таков и результат. Ведь практически никто не проверяет биполярные транзисторы по такой методике.
"Подбор" на одном ампере на одном напряжении тоже ничего не даст, он не корректный.

Если потратить труд и время, перебрать по данной методике хотя бы пять отечественных типов выходных транзисторов, то в результате будут серьезные открытия.
К примеру, таких: КТ903Б, КТ805Б, КТ808, КТ908, КТ864/КТ865.

Хорошо бы теперь протестировать классные импортные. К примеру, "Тошибы" или "Санкины".
Четко определятся истинные пары, если таковые будут, или проявит себя подделка.

Еще есть вопросик - как насчет достоверности модели транзистора и ее соответствия ихним реальным свойствам?

Ну и на посошок - угробив кучу времени и средств на постройку усилителя, по кошерной схеме, допустимо ли игнорировать такой момент, как тщательное обследование приборов выходного каскада? "Ламповики" куда тщательнее занимаются этим вопросом.
Угробил массу времени и сил на сочинение удачной схемы на транзисторах, но в итоге вышел на совершенно простое, мощное и главное , необычно звучное решение.
Заодно многое стало понятно в разнице между измерениями "на бревне" синусом-меандром и на реальной колонке на полную мощность. Тут все красивые схемочки мгновенно обсераются, пардон за грубое слово, но оно точнее всего выражает суть явления. И кстати, очень полезно прицепить обычный стрелочный тестер в диапазоне 30 в переменки на клеммы усилителя и глянуть реальные возможности усилителя. Которые оказываются- ну, очень далеки от измеренных.
 

Последние сообщения

Статистика форума

Темы
3,307
Сообщения
263,619
Пользователи
2,548
Новый пользователь
Александр Н.
Назад
Сверху Снизу