15АС-109 «Вега»

  • Автор темы Автор темы LDS
  • Дата начала Дата начала

Рейтинг 15АС-109 "Вега" по 5-ти бальной шкале:

  • 1 - ужасно

    Голосов: 1 2.3%
  • 2 - плохо

    Голосов: 1 2.3%
  • 3 - средне

    Голосов: 11 25.6%
  • 4 - хорошо

    Голосов: 19 44.2%
  • 5 - отлично

    Голосов: 11 25.6%

  • Всего проголосовало
    43
Остается только вопрос о качестве 3ГД-31 как звукоизлучателя. (Сравнение с "кубиками")
Отдал пару 3ГД-31 для проклейки корзины изнутри, но послушать разницу смогу только ближе к новому году.
Моим ушам менее комфортно с овальчиками, перебрал их 5 аналогов, не меньше, подъем на 10 - 12 Кгц измельчает тарелочки, их много, а мелкие колокольчики так неестественно резонируют в ушах, есть у меня такой вариант - столбики с 25ГДН-1Л и переключаюсь на разные пищалки. К Visaton SC10N тоже не могу привыкнуть с их неестественной звенящей подзвучкой клавиш верхнего регистра, саксофона, труб. Хорошо тем, кто это не слышит.
Хваленые 1ГД-50, и всякие овалы побольше, типа 2ГД-40, этих где-то 8 разных марок примерял, понятно фильтры менял, тоже не приживаются, тут дело уже не в призвуках, а общий тональный баланс не мой. На КИНАПе сделали динамики люди с такими ушами, как у меня, потому люблю их широкополосники и не понимаю, как к ним можно еще ВЧ пристараивать, высоких достаточно там где надо.
 
Последнее редактирование:
Сочините нормальный фильтр к Визатону SC -10 и не придется выслушивать в их звучании неестественные призвуки. На редкость правильный купольник, если грамотно применить.
 
Гасящий резистор перед фильтром не приятно но не смертельно.
Мне ранее рекомендовали (тут) перенести резистор из положения "перед головкой" в положение "перед фильтром".
Просто перенес, не стал тестировать разницу "перед/после",
как все-таки правильно, согласно схемотехники ?

Еще вопрос ко всем,
почему для ослабления отдачи (как правило ВЧ головки) используют одиночное сопротивление (подбор номинала последовательно / параллельно не в счет) вместо резистивного делителя:
rez.JPG


Видел немало проектов (от Голунчикова на пример), где используют именно делитель.
 
Мне ранее рекомендовали (тут) перенести резистор из положения "перед головкой" в положение "перед фильтром".
Просто перенес, не стал тестировать разницу "перед/после",
как все-таки правильно, согласно схемотехники ?

Еще вопрос ко всем,
почему для ослабления отдачи (как правило ВЧ головки) используют одиночное сопротивление (подбор номинала последовательно / параллельно не в счет) вместо резистивного делителя:
Посмотреть вложение 14825

Видел немало проектов (от Голунчикова на пример), где используют именно делитель.
На самом деле, это включение еще называют "аттенюатор".
Отличается тем, что суммарное сопротивление его вместе с сопротивлением головки равно сопротивлению головки. А служит это устройство для ослабления сигнала головки. Применяется для снижения уровня звука СЧ и ВЧ динамиков. Считается, что фазовые искажения при таком подключении не увеличиваются.
Включается последовательно-параллельно головке.
 
Мне ранее рекомендовали (тут) перенести резистор из положения "перед головкой" в положение "перед фильтром".
Просто перенес, не стал тестировать разницу "перед/после",
как все-таки правильно, согласно схемотехники ?

Еще вопрос ко всем,
почему для ослабления отдачи (как правило ВЧ головки) используют одиночное сопротивление (подбор номинала последовательно / параллельно не в счет) вместо резистивного делителя:
Посмотреть вложение 14825

Видел немало проектов (от Голунчикова на пример), где используют именно делитель.
С резистором "перед головкой" рассчитываете фильтр на сопротивление динамик+резистор (если динамик ВЧ, ШП с малой индуктивностью или СЧ с цобелем), получаете более-менее предсказуемую крутизну ската фильтра. С резистором "перед фильтром" добротность/крутизна ската резко падают, АЧХ и ФЧХ ровнее, но на пальцах не посчитать. Делитель имеет преимущество в случае СЧ/ШП в роли СЧ, поскольку сглаживает горб импеданса на частоте механического резонанса, обычно большой, и уменьшает рост сопротивления с частотой. В случае ВЧ головки одиночный гасящий резистор даст прирост самых ВЧ за счет увеличения импеданса динамика на этих частотах, что для большинства ВЧ динамиков полезно. Исходя из таких соображений и делают выбор. НО можно и так, и так и с СЧ, и с ВЧ, по необходимости.
 
ещё один момент, так сказать на пальцах объясню, делитель не меняет частоту среза, просто ослабляет сигнал. Удобно когда фильтр рассчитан на калькуляторе, на определенную частоту среза

но сейчас "модно" включать последовательно резистор перед пищалкой, это уменьшает номинал конденсатора, и поднимает правый край самых вч, как правильно сказал Николай Марков
 
но сейчас "модно" включать последовательно резистор перед пищалкой, это уменьшает номинал конденсатора, и поднимает правый край самых вч, как правильно сказал Николай Марков
Но увеличивает номинал катушки)
 
мотаю на ферритовых кольцах, даже на вч( тем более там катушка параллельный элемент, важнее качество последовательного конденсатора). Вот именно на номинал конденсатора влияет последовательный резистор, чем больше резистор тем меньше ёмкость конденсатора, следовательно доступнее и дешевле))))
 
Сочините нормальный фильтр к Визатону SC -10 и не придется выслушивать в их звучании неестественные призвуки. На редкость правильный купольник, если грамотно применить.
Будете продолжать игру кто кого перетроллит? Уступаю вам визатоновские огурчики. Только напомню, я долго смеялся вашей непосредственности: когда здесь на форуме высказали недоумение по рекламированной вами ранее TW6, недавно вы еще раз их послушали и сказали "действительно г....".
Овальные родственники 2ГД-36, меньшее зло, даже интересно послушать, их тональный баланс создает некоторую винтажную атмосферу, отсылающую к звучанию старых кинескопных телевизоров.
 
а если динамик ровный с естественным спадом и тяжелый, там нужен цобель, сделать подтяжку на верхнем крае, чтобы ачх не обвалилась издалека, дав яму на средине.

Первая волна эйфории прошла, после прослушки разных записей, появилось ощущение провала в нижней части СЧ (в районе 1 кГц) - бочки, мужской вокал и т.п., звучат на заднем плане.
НЧ часть без изменений (1 мГн + 10мкф с 2 Ом рез.)
Пытался играть ВЧ звеном, даже схему Шорова опробовал - один конденсатор 3.9 с головкой 1ГДШ-14.
Чего-то не сходится, как надо
P_20210420_104300_1.jpg
P_20210426_121631_1.jpg

Кстати, 1ГДШ этот играет "сочнее" на ВЧ, но это точно окрас ))
TW70 по сравнению с ним более "мониторный"

Может нужен тот волшебный Цобель для возврата правильных СЧ ?
 
Последнее редактирование:
Первая волна эйфории прошла, после прослушки разных записей, появилось ощущение провала в нижней части СЧ (в районе 1 кГц) - бочки, мужской вокал и т.п., звучат на заднем плане.
НЧ часть без изменений (1 мГн + 10мкф с 2 Ом рез.)
Пытался играть ВЧ звеном, даже схему Шорова опробовал - один конденсатор 3.9 с головкой 1ГДШ-14.
Чего-то не сходится, как надо
Посмотреть вложение 15083Посмотреть вложение 15084
Кстати, 1ГДШ этот играет "сочнее" на ВЧ, но это точно окрас ))
TW70 по сравнению с ним более "мониторный"

Может нужен тот волшебный Цобель для возврата правильных СЧ ?


Странный у Вас фильтр на НЧ. Какая-то ошибка.
Дело в том, что НЧ динамики (10ГД30, 15ГД14, 15ГД17, 10ГД34) имеют особенность. При увеличении частоты возрастает уровень звукового давления. Поэтому введение фильтра верхних частот 1-го порядка компенсируется подъёмом чувствительности динамика на СЧ частотах.
Я, например, заменил в 6АС-2 первоначально установленный фильтр 1 - го порядка на 2 - ой, а полосу раздела сделал 800 Гц. Цобели тоже установил на НЧ. На СЧ-ВЧ Цобель не нужен. В качестве СЧ-ВЧ был 1ГДШ14. Нужно отрегулировать чувствительность 1ГДШ14. Для этого при настройке последовательно переменным резистором менял чувствительность 1ГДШ14.
Если нужна схема, могу привести. У меня они "спелись" очень хорошо. Главное, чтобы номиналы были в пределах 5 максимум 10%. Особенно на конденсаторах. Для Цобеля можно использовать электролиты неполярные (или составные) на напряжение не менее 63 В. Для НЧ - тоже. Но номиналы их нужно обязательно измерять. А то разбросы могут быть огромные, а потом удивляемся.
 
Последнее редактирование модератором:
Фильтры 2-го порядка при нынешних ценах на катушки, наверное перебор. Поэтому рекомендую попробовать схему фильтра 1-го порядка, примененного Шоровым при переделке 6МАС. Подборка параметров фильтра была осуществлена с учетом измерений характеристик АС в дальнем поле, т.е., технически правильно.
 

Вложения

  • f.1985-08.032.jpg
    f.1985-08.032.jpg
    427.3 KB · Просмотры: 363
  • f.1985-08.033.jpg
    f.1985-08.033.jpg
    414.8 KB · Просмотры: 349
Труба перед пищалкой не смущает?
Многие динамики при установке с лица выглядят очень стрёмно, вот поэтому наверно и крепят изнутри.
Слышал что такая установка влияет на АЧХ. На каких частотах это становится заметно, если к примеру толщина панели 8-10 мм? 10 мм это длина волны на частоте 34 кГц.
 
Многие динамики при установке с лица выглядят очень стрёмно, вот поэтому наверно и крепят изнутри.
Слышал что такая установка влияет на АЧХ. На каких частотах это становится заметно, если к примеру толщина панели 8-10 мм? 10 мм это длина волны на частоте 34 кГц.
А вы послушайте 2 варианта:
1) установка СЧ-ВЧ-динамика спереди, вокруг диффузородержателя - толстый войлок, толщиной как диффузородержатель. При этом изнутри отверстия для динамика снимается фаска на конус, для устранения эффекта трубы.
2) установка изнутри в трубе, как у вас.
И сравните. И будет сразу всё ясно.
 
Многие динамики при установке с лица выглядят очень стрёмно, вот поэтому наверно и крепят изнутри.
Слышал что такая установка влияет на АЧХ. На каких частотах это становится заметно, если к примеру толщина панели 8-10 мм? 10 мм это длина волны на частоте 34 кГц.
Открытая на конце труба резонирует на четверти длины волны. 1 см даст призвук на 8,5 кГц.
 
В качестве СЧ-ВЧ был 1ГДШ14. Нужно отрегулировать чувствительность 1ГДШ14. Для этого при настройке последовательно переменным резистором менял чувствительность 1ГДШ14.
Если нужна схема, могу привести.
Да, опубликуйте пожалуйста

Труба перед пищалкой не смущает?
Это макет. И 8-9кГц сейчас не так важны, вся битва идетза стык полос), бочки потускнели )
 
Да, опубликуйте пожалуйста


Это макет. И 8-9кГц сейчас не так важны, вся битва идетза стык полос), бочки потускнели )
Возьмите схему Шорова (во вложении), она рабочая и простая. Кстати, с Цобелем. Только вместо постоянного сопротивления 10 ом поставьте переменник. Все-таки динамики сч-вч разные.
 
Возьмите схему Шорова (во вложении), она рабочая и простая. Кстати, с Цобелем.
Опробовал ее, не понравилась.
По звучанию , у 25ГДН обвалены нижние СЧ, при этом ШП головка в данном включении их не подхватывает.
Заводской вариант, хотя играет с интермодами и горб на СЧ, но при этом все инструменты прослушиваются, в отличии от указанной схемы.
Пробовал как на 1ГД-50 так и 1ГДШ-14 (обе заглушены сзади.)
При установке в эту схему TW70 появляется "попшикивание", так понимаю это торчит ее резонанс. Вобщем не подошла.
В качестве треков использовал тестовые аудиозаписи.
Усилитель Д-шка FX 502S pro

Еще такой момент, все-таки 10ГДВ-2-16 отыгрывает ВЧ очень неплохо, указанные выше ширики ее не заменяют.
Даже (так показалось) TW70 уступает ей по верхним ВЧ (!)
P_20210609_133237.jpg
P_20210609_134302.jpg
 
Последнее редактирование:
Я, когда делал 6АС-2 на 6ГД6 и 1ГДШ14, изменил схему Шорова. НЧ динамик поставил на "раздел" 800 Гц, но с фильтром 2 - го порядка. 1ГДШ14 оставил - 1 - порядок. Думал "сложится". Таки и сложилось!
Смысл в том, что подъём ЧХ маленьких НЧ динамиков с частотой растет примерно на 6 дб/окт. Поэтому введение 2-го порядка снижает величину этого горба, в то время как 1-й порядок только слегка компенсирует подъём ЧХ и фактически раздел происходит в зоне 1,5 кГц.
 
Последнее редактирование модератором:
на 10ГД34 и 1ГДШ14, изменил схему Шорова
А полную схему то можно увидеть ?
Конечно, могу попробовать калькуляторами по указанным выше частотам, но могу и промахнуться, лучше увидеть готовое/опробованное ))

***
Нашел вашу прошлогоднюю запись:
"На прошлой неделе переделал приятелю на даче эти “шедевры”. Слава Богу были в хорошем состоянии. Получил “карт-бланш ...”
но там так же без указания элементов фильтра
 
А полную схему то можно увидеть ?
Конечно, могу попробовать калькуляторами по указанным выше частотам, но могу и промахнуться, лучше увидеть готовое/опробованное ))

***
Нашел вашу прошлогоднюю запись:
"На прошлой неделе переделал приятелю на даче эти “шедевры”. Слава Богу были в хорошем состоянии. Получил “карт-бланш ...”
но там так же без указания элементов фильтра
Делал по расчету "всепропускающих" фильтров. Тупо! Частота раздела 800 Гц. Берите в руки карандаш...
НЧ - 2 порядок, СЧ-ВЧ - 1 й. Сам терпеть не могу, когда объясняют "2х2".
 
вроде бы хорошо, получил искомый эффект "помытого окна" с 15АС-109 (это когда стоковая что-то играет, но как-то мутно. Потом "взяли тряпку, стерли пыль/грязь" и вот она, прозрачность)
Но есть какое-то (слуховое) ощущение, что в области 500 -1500 Гц что-то не так
Полярность ВЧ головки менял
На НЧ пробовал конденсатор 3.9, 10, 20 мкФ (что есть в наличии из К73-16)
Пробовал так же в НЧ только с одной индуктивностью - совсем не то, частично возвращается та самая "муть" как в 15АС-109
Несмотря на 5 Ом (в сумме) на ВЧ, ощущение, что она громче - "перетягивает одеяло на себя" , 25ГДН как бы отстает
Посмотреть вложение 14208
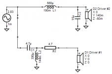
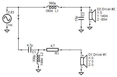
Схема сейчас эта? На ВЧ - кто?
Попробуйте цепочки (10+3,9)мкФ+1 Ом и 20 мкФ+1 Ом. 1...1,5кГц станут на 1дБ громче, но срез сползёт вниз, конечно. Не понравится - надо уменьшать 1 мГн, раздел пойдёт к 3 кГц. Может, Вы хотите звучание трёхполоски от недорогих динамиков в двух полосах, фокус не удастся... Главное - понять, что хочешь.
 
Посмотрел "салфетку". Вот что получилось для 6ГД6 и 1ГДШ14 (4 и 8 ом)
L1=m1.Z/6,28.f = 2x4/6,28x800 = 1,6 mHn
C1= m2/6,28xfxZ = 0,5/6,28x800x4 = 25 mcF
C2 = 1/6,28x800x8 = 25 mcF
Цобель на 6ГД6 25 mcF + 4 om
Чуйку подбирал на слух.
Бокс для 1ГДШ14 был не сплошной, да можно было и не ставить. Он же не в ящике находится. Я еще изнутри кисточкой промазал 1гдш14 разведенным резиновым клеем. А с тылу окна закрыл тканью.
 
Последнее редактирование модератором:
хотите звучание трёхполоски от недорогих динамиков в двух полосах, фокус не удастся...
Да, я уже и сам это понял.
А вообще запись выше про конкретную реализацию: "Возьмите схему Шорова (во вложении), она рабочая и простая. Кстати, с Цобелем."
Просто поделился, что она "не зашла".
 
Да, я уже и сам это понял.
А вообще запись выше про конкретную реализацию: "Возьмите схему Шорова (во вложении), она рабочая и простая. Кстати, с Цобелем."
Просто поделился, что она "не зашла".
Весьма странно. Многие ставили её и были довольны. По сравнению с тем что было большая разница. Я немного усовершенствовал схему под конкретные динамики. У меня получалось (по схеме выше) все нормально. Я же не знаю как Вы делали.
Посмотрите тему "3ГДШ7-4".
 
Могу предложить повторить переделку на "родных" динамиках от "Alex-jet". В НЧ фильтре катушка 0,135 мгн, Цобель 3,3 ом, 30,0 мкф. ВЧ фильтр, третий порядок. 5,2 мкф, 0,125мгн на землю, 16 мкф. Делитель: 1 ом последовательно, 3,7 ом параллельно динамику 10ГДВ-2. Динамики подключены синфазно. Фильтр в большей части "по учебнику", но результат вам может понравится.
 
Могу предложить повторить переделку на "родных" динамиках от "Alex-jet". В НЧ фильтре катушка 0,135 мгн, Цобель 3,3 ом, 30,0 мкф. ВЧ фильтр, третий порядок. 5,2 мкф, 0,125мгн на землю, 16 мкф. Делитель: 1 ом последовательно, 3,7 ом параллельно динамику 10ГДВ-2. Динамики подключены синфазно. Фильтр в большей части "по учебнику", но результат вам может понравится.
И где же тогда раздел частоты. Очередной "шедевр от Салтыкова"?!
 
Последнее редактирование модератором:
Заменил 10гд-2 на китайские 6ph134b, звук стал намного приятнее.
 

Вложения

  • 15ас109_50см.jpg
    15ас109_50см.jpg
    101.9 KB · Просмотры: 251
  • 15as109_6ph_4 XO-schema-1.png
    15as109_6ph_4 XO-schema-1.png
    8.8 KB · Просмотры: 267
Заменил 10гд-2 на китайские 6ph134b, звук стал намного приятнее.
Влияла ли комната на АЧХ? Может, снимите АЧХ до 1 кГц гораздо ближе, а потом с окном, отсекающим все отражения, - выше 1кГц, и состыкуйте на 1 кГц.
 

Статистика форума

Темы
3,312
Сообщения
264,605
Пользователи
2,551
Новый пользователь
Александр Н.
Назад
Сверху Снизу