Бубнеж, гул и настоящий бас

Это не к басовику вопросы.
Всё, скоротечные сигналы, атаки звуков из фонограмм вычеркиваем? Вот к чему приводит деградация аудиосистем - к деградации восприятия. Все что не может воспроизвести инерционная, резонансная акустика, этого теперь не должно быть в музыке.

П.С. Основа импульса - мощная низкочастотная составляющая, мгновенный ход вперёд на всю амплитуду диффузора. И чуть-чуть синфазных высокочастотных колебаний
 
Измеренно с помощу clio от audiomatica.
Сверху на правом углу измеренны результат,ниже и слева контроль по 2 симуляторам и онлайн калькулятор Дмитрия.
B и L измеренны при разборке мс старенького fostex fe 103.
Нестыковка только с чувствительностью - 1дб.
Все остальное в пределах сотых/ десятых после запятой ,что можно спокойно списать на погрешность измерения мною .
Ну вот, еще один дилетант подтвердил, что симуляторы "не левые" - теперь формулы расчётов нужно представлять?
1699768585051.png
 
Система с добротностью 0,57 апериодическая (в традиционной теории), т.е. нет резонансной частоты, и время установления после возмущения минимальное. Что улучшаете, применяя заниженную добротность, какие параметры?
Вы снова не поняли. Речь не про апериодичность (возможность остановиться при снятии сигнала), а про время выхода на нормированные значения амплитуд. Для чего в акустике резонансы? Они усиливают амплитуды диффузора, чтобы получить ровные графики АЧХ. Если не будет резонансов, АЧХ приобретут наклон 6 дБ/октава. К вас АЧХ становится ровной условно после 10 колебаний диффузора, за который он наберёт нужную амплитуду. Мгновенно динамик не может увеличить собственные колебания. И будет спад на АЧХ.

Специально для вас (мне кажется, вы здесь вообще ничего не понимаете с самого начала, и акустика - это вообще не ваше):
На графике вверху условно на 5-м периоде динамик с оптимальной добротностью 0,5 под воздействием постоянного периодического сигнала вышел на установившиеся колебания
998074a4-3663-4fc4-9bd3-0b76b386ec10.jpeg

При этом если в любой момент сигнал прекратить, колебания динамика, да, затухнут. Вы понимаете разницу между апериодическими собственными колебаниями и процессом возбуждения вынужденных колебаний и последовательного выхода на установившиеся амплитуды?

Я вчера специально перечитал Виноградову. Там ни слова о времени установления колебаний. Везде предполагается, что гармонические сигналы уже пришли к динамику и возбуждают его колебания бесконечно долго! То есть вся теория резонасных методов линеаризации стоит на том, что все колебательные процессы давно установились, все сигналы бесконечны во времени. А начальные условия - времена выхода на установившиеся колебания и амплитуды - никто не анализирует! Даже в ARTA все специально сделано так, чтобы исключить эту серую зону из измерений. И измерять сигналы только после их резонансного установления! Вас разводят как бобиков))) а вы и рады)))
 
Последнее редактирование:
Вы снова не поняли. Речь не про апериодичность (возможность остановиться при снятии сигнала), а про время выхода на нормированные значения амплитуд. Для чего в акустике резонансы? Они усиливают амплитуды диффузора, чтобы получить ровные графики АЧХ. Если не будет резонансов, АЧХ приобретут наклон 6 дБ/октава. К вас АЧХ становится ровной условно после 10 колебаний диффузора, за который он наберёт нужную амплитуду. Мгновенно динамик не может увеличить собственные колебания. И будет спад на АЧХ.

Специально для вас (мне кажется, вы здесь вообще ничего не понимаете с самого начала, и акустика - это вообще не ваше):
На графике вверху условно на 5-м периоде динамик с оптимальной добротностью 0,5 под воздействием постоянного периодического сигнала вышел на установившиеся колебания
Посмотреть вложение 78113
При этом если в любой момент сигнал прекратить, колебания динамика, да, затухнут. Вы понимаете разницу между апериодическими собственными колебаниями и процессом возбуждения вынужденных колебаний и последовательного выхода на установившиеся амплитуды?

Я вчера специально перечитал Виноградову. Там ни слова о времени установления колебаний. Везде предполагается, что гармонические сигналы уже пришли к динамику и возбуждают его колебания бесконечно долго! То есть вся теория резонасных методов линеаризации стоит на том, что все колебательные процессы давно установились, все сигналы бесконечны во времени. А начальные условия - времена выхода на установившиеся колебания и амплитуды - никто не анализирует! Даже в ARTA все специально сделано так, чтобы исключить эту серую зону из измерений. И измерять сигналы только после их резонансного установления! Вас разводят как бобиков))) а вы и рады)))
Вы же про резонансный гул сказки рассказываете, про "накачку резонансных систем". Вот начали про разгон и опять сорвались на "При этом если в любой момент сигнал прекратить, колебания динамика, да, затухнут. Вы понимаете разницу между апериодическими собственными колебаниями и процессом возбуждения вынужденных колебаний и последовательного выхода на установившиеся амплитуды?Что Вы приводите синусоиду - у нас нет частоты сигнала - нет вынужденных колебаний - так Онли агитирует? Время разгона зависит от силы. F=B*L*I. БЛ неграмотный накрутил 40 Т*м, а ток в катушке? Я уже давал ссылку на урок по физике - Вы сказали , что тут всё понятно - суперпозиция ЭДС определяет силу тока при разной амплитуде смещений катушки. Вот результат этой противоЭДС - график импеданса. Что толку от 40 гр меди в зазоре, если ток например 10 В/50 Ом=0,2 А. У нормального 10 В/12 Ом=0,8 А. F=40(БЛ)*0,2=8 Н, у нормального F=12(БЛ)*0,8=9,6 Н. Но у первого катушка 35- 40 гр, у второго 10-12 гр, соответственно на столько же и вес подвижек различается. Неужели первый быстрее разгонится?
1699772794322.png
 
Реплика в зрительный зал: Судя по общественному резонансу, который возник при обсуждении данной темы от синьора Resistorius, предлагаю поскорее переименовать эту тему, например, так "Гул, бубнёж и настоящий клизмёж", а то народ начал уже друг в друга "клизмами" бросаться (не иначе трёхлитровыми, и не с пивом) _medsestra
Впору призвать состязающихся в учёном глубокомыслии мужей к психоакустическому порядку и попросить их (временно) воздержаться от применения непарламентских акустических выражений! А то будет как в британском парламЕнте: Один сэр назвал другого сэра "помпезным "редепастом" (ну Вы поняли). Обидчика заставили извиниться. Тот ответил примерно так: "Хорошо, я прошу прощения! Я забираю назад слово "помпезный"!"​
 
Последнее редактирование:
Вы же про резонансный гул сказки рассказываете, про "накачку резонансных систем". Вот начали про разгон и опять сорвались на "При этом если в любой момент сигнал прекратить, колебания динамика, да, затухнут. Вы понимаете разницу между апериодическими собственными колебаниями и процессом возбуждения вынужденных колебаний и последовательного выхода на установившиеся амплитуды?Что Вы приводите синусоиду - у нас нет частоты сигнала - нет вынужденных колебаний - так Онли агитирует? Время разгона зависит от силы. F=B*L*I. БЛ неграмотный накрутил 40 Т*м, а ток в катушке? Я уже давал ссылку на урок по физике - Вы сказали , что тут всё понятно - суперпозиция ЭДС определяет силу тока при разной амплитуде смещений катушки. Вот результат этой противоЭДС - график импеданса. Что толку от 40 гр меди в зазоре, если ток например 10 В/50 Ом=0,2 А. У нормального 10 В/12 Ом=0,8 А. F=40(БЛ)*0,2=8 Н, у нормального F=12(БЛ)*0,8=9,6 Н. Но у первого катушка 35- 40 гр, у второго 10-12 гр, соответственно на столько же и вес подвижек различается. Неужели первый быстрее разгонится?
Посмотреть вложение 78139
А где на этом графике пусковые токи? Их нет. Вы вроде бы начали правильно - про мгновенные токи, безотносительно к колебательным процессам (по Онли), и сразу показываете графики импеданса под установившимися колебаниями, где токи закономерно падают.

Если уж вы показали эти графики, то на них нужно взглянуть под правильным углом:

График с высоким выбросом сопротивления - это Низкодобротная головка. С низким выбросом - Высокодобротная.

В первом случае на резонансе мы получаем минимальный ток от усилителя. Во втором - ток будет больше.

Как это проявляется? П.С. Я же не просто так предлагал вам привести графики амплитуд))) Для большей наглядности. Тогда придется объяснить на словах (ещё раз)

1. График с высоким выбросом сопротивления. Это Низкодобротная головка. На частоте собственного резонанса она отдает усилителю ток генерации, так как вынуждена гасить все колебания, которых нет в сигнале (резонанс относится к их числу). По этой причине потребляемый ток на частоте резонанса такой головки стремиться к нулю. Почему? Потому что головка и так совершает здесь колебания нужной амплитуды. Зачем ей ещё дополнительный ток? График амплитудно-частотной характеристики здесь приобретает вид ровной ГОРИЗОНТАЛЬНОЙ прямой. А вид АЧХ по давлению - наклонная прямая с крутизной 6 дБ/октава.
2. График с низким выбросом сопротивления. Это Высокодобротная головка, которая специально и конструктивно лишена электрического тормоза. Сделано специально, чтобы позволять ей совершать резонансные колебания, в дополнение к полезному сигналу. На графике видно, что ток на резонансе падает не так сильно как в первом случае. Значит даже здесь усилитель продолжает накачивать головку сигналом. И здесь она входит в свой амплитудный резонанс - на графике амплитудно-частотной характеристики возникает большой резонансный подъем. Однако он своим присутствием корректирует (поднимает) спад на АЧХ по давлению до нормального (желаемого) горизонтального вида

Вы вот эту работу резонансов в акустических системах понимаете? Только за счёт них образуются ровные АЧХ. Если бы не было резонансов, АЧХ становились бы кривыми.
 
Звук удара колотушки в бас-барабан вовсе не ограничен полосой 0Hz~80Hz, он гораздо более широкополосен.
Про что и говорю! Поэтому и предлагаю послушать так называемую скорость в этой полосе.
А если бы товарищ знал как пишется бочка что бы стать "вкусной", то не вёл бы глупые разговоры о скорости.
 
Измеренно с помощу clio от audiomatica.
Сверху на правом углу измеренны результат,ниже и слева контроль по 2 симуляторам и онлайн калькулятор Дмитрия.
B и L измеренны при разборке мс старенького fostex fe 103.
Нестыковка только с чувствительностью - 1дб.
Все остальное в пределах сотых/ десятых после запятой ,что можно спокойно списать на погрешность измерения мною .
П.С.
Вводилась интегральная /расчетная величина B*L основанная на измерений магнитной цепи.
То есть тупо замерить мах B в одной точке и получить корректный результат неполучеиься.
Смысл от етого не меняеться.
Если есть корректные вводные то и результат будет соответсвующи..
Это он или нет? В конце буква, может она дает различие.
test-fostex-1.jpg
 
Похоже .
Фостексы 103 даже с той же буквой но разных годов выпусков имеют разные параметры . То есть высота намотки катушки и индукцыя могут отличаются хотя на вид все одинаково
 
Похоже .
Фостексы 103 даже с той же буквой но разных годов выпусков имеют разные параметры . То есть высота намотки катушки и индукцыя могут отличаются хотя на вид все одинаково
Не измеряли параметры катушки (высота намотки, диаметр) и магнитной цепи (диаметр керна, высоту фланца)?
 
Не измеряли параметры катушки (высота намотки, диаметр) и магнитной цепи (диаметр керна, высоту фланца)?
Измерял конешно 🤣
Но данные с етим датащитом несходяться ,высота намотки катушки 5мм , подвес не родной ,более жестки ,соответственно Cms будет не датащитная,соответственно ТS будут отличаться от даташитного.
 
Измерял конешно 🤣
Но данные с етим датащитом несходяться ,высота намотки катушки 5мм , подвес не родной ,более жестки ,соответственно Cms будет не датащитная,соответственно ТS будут отличаться от даташитного.
Напишите размеры, посчитаю, интересно.
 
А где на этом графике пусковые токи? Их нет. Вы вроде бы начали правильно - про мгновенные токи, безотносительно к колебательным процессам (по Онли), и сразу показываете графики импеданса под установившимися колебаниями, где токи закономерно падают.

Если уж вы показали эти графики, то на них нужно взглянуть под правильным углом:

График с высоким выбросом сопротивления - это Низкодобротная головка. С низким выбросом - Высокодобротная.

В первом случае на резонансе мы получаем минимальный ток от усилителя. Во втором - ток будет больше.

Как это проявляется? П.С. Я же не просто так предлагал вам привести графики амплитуд))) Для большей наглядности. Тогда придется объяснить на словах (ещё раз)

1. График с высоким выбросом сопротивления. Это Низкодобротная головка. На частоте собственного резонанса она отдает усилителю ток генерации, так как вынуждена гасить все колебания, которых нет в сигнале (резонанс относится к их числу). По этой причине потребляемый ток на частоте резонанса такой головки стремиться к нулю. Почему? Потому что головка и так совершает здесь колебания нужной амплитуды. Зачем ей ещё дополнительный ток? График амплитудно-частотной характеристики здесь приобретает вид ровной ГОРИЗОНТАЛЬНОЙ прямой. А вид АЧХ по давлению - наклонная прямая с крутизной 6 дБ/октава.
2. График с низким выбросом сопротивления. Это Высокодобротная головка, которая специально и конструктивно лишена электрического тормоза. Сделано специально, чтобы позволять ей совершать резонансные колебания, в дополнение к полезному сигналу. На графике видно, что ток на резонансе падает не так сильно как в первом случае. Значит даже здесь усилитель продолжает накачивать головку сигналом. И здесь она входит в свой амплитудный резонанс - на графике амплитудно-частотной характеристики возникает большой резонансный подъем. Однако он своим присутствием корректирует (поднимает) спад на АЧХ по давлению до нормального (желаемого) горизонтального вида

Вы вот эту работу резонансов в акустических системах понимаете? Только за счёт них образуются ровные АЧХ. Если бы не было резонансов, АЧХ становились бы кривыми.
Ну вот, осталось чуть подкорректировать - и Вы почти поняли!
С высоким выбросом - это динамик для опытов ( с параллельным соединением динамиков) - противоЭДС за счет безумного БЛ гасит ВСЕ КОЛЕБАНИЯ с какой-либо значимой амплитудой, и на резонансной и около резонансной - главное -чтобы было смещение катушки. Поэтому нет давления - хода у подвижки нет- Д.Р. постоянно это подчёркивает.
Теперь динамик с оптимальной добротностью - это такая же апериодическая система, но противоЭДС не демпфирует колебания подвижки, и та отрабатывает в соответствие с сигналом. Не за счет резонанса ( заклинило на резонансных колебаниях?), а за счет меньшего тормоза ( эл.потерь - привет Д.Р).
 
Система с добротностью 0,57 апериодическая (в традиционной теории), т.е. нет резонансной частоты, и время установления после возмущения минимальное. Что улучшаете, применяя заниженную добротность, какие параметры?
Игорь, вот что я вам скажу. Нет.Я скажу вам больше. ))) Время отклика на импульсный сигнал задает частота верхнего среза и переходная характеристика на срезе.
Отсюда мораль. Чрезмерное ограничение по полосе вверх басового излучателя сделает его отклик мало похожим на отклик. Хотя, гудеть будет справно.
 
Интересного там мало чего будет ,так как высота намотки ненамного выше высоты фланца.
Нижний фланец 4,85мм х 68мм, керн высотой 14,5мм х 19,85мм.
Магнит 75мм х 10мм, внутрение отверстие магнита 32мм. Верхний фланец 4мм х 68мм ,внутрение отверстие 21,5мм.
Катушка :внутрени диаметр 20мм ,наружны 20,15мм, высота намотки 5мм ,провод по меди 0,112 по изоляцыий 0,13мм, с неплотностями намотки 0,139мм . В первом слое 37 витков, во втором 35, витки намотанны полукриво .Индукцыя 1,05
 
Это он или нет? В конце буква, может она дает различие.
Посмотреть вложение 78143
АЧХ 103-го Фостекса слева вверху в точности повторяет мои замеры , даже чуток приглажена. У этого динамика есть три неприятных пика на 3, 5 и 7 кгц, делающие звук неприятным и утомительным. Но если обвалить их катушкой примерно на 1 мГн, динамик успокаивается и становится роскошным средником с высокой детальностью и комфортным звуком.
В бытность работы в лаборатории я на них сделал контрольные мониторы небольшие, но потом перестал через них слушать, звук в целом оказался достаточно паскудный. Как с ним бороться- написал выше.
 
Ну вот, осталось чуть подкорректировать - и Вы почти поняли!
С высоким выбросом - это динамик для опытов ( с параллельным соединением динамиков) - противоЭДС за счет безумного БЛ гасит ВСЕ КОЛЕБАНИЯ с какой-либо значимой амплитудой, и на резонансной и около резонансной - главное -чтобы было смещение катушки. Поэтому нет давления - хода у подвижки нет- Д.Р. постоянно это подчёркивает.
Теперь динамик с оптимальной добротностью - это такая же апериодическая система, но противоЭДС не демпфирует колебания подвижки, и та отрабатывает в соответствие с сигналом. Не за счет резонанса ( заклинило на резонансных колебаниях?), а за счет меньшего тормоза ( эл.потерь - привет Д.Р).
А графики амплитуд будут?))) Или вам уже без них все ясно?

Занятная у вас теория - более мощный BL одновременно также мощно тормозит подвижную систему на любых частотах))) Одновременно разгонят и тормозит. Результирующее действие в итоге уменьшается))) Противоречий не улавливаете?

А если взглянуть на этот под таким углом:
1. Любой мгновенный электрический сигнал (ток) низкодобротный ГД преобразует в смещение диффузора гораздо более мощно, чем высокодобротный. Но после прекращения сигнала сразу остановится из-за наличия электрического тормоза (сигнал пропал, сразу включился тормоз)
2. Высокодобротная головка тот же ток преобразует в меньшее смещение диффузора за счёт более слабого мотора (BL). Однако в силу отсутствия электрического тормоза сможет продолжать и усиливать эти колебания, если они будут продолжаться.

Низкодобротная головка в итоге будет совершать колебания с одинаковыми амплитудами на любой частоте, в полном соответствии с сигналом. А Высокодобротная - войдёт в амплитудный резонанс, которого нет в исходном сигнале.

противоЭДС не демпфирует колебания подвижки, и та отрабатывает в соответствие с сигналом. Не за счет резонанса ( заклинило на резонансных колебаниях?), а за счет меньшего тормоза ( эл.потерь - привет Д.Р).
Про противо ЭДС и электрический тормоз в сравнении с механическим тормозом и механическими потерями вам хорошо описал Карельский. Вы в самом начале постоянно выкладывали его цитаты про "ручник" (механический тормоз) и "торможение двигателем или ножным тормозом" (электрический тормоз). Так вот, электрическое демпфирование (по Карельскому, плюс ему) работает строго дозировано "как по нотам", убирая из акустического сигнала только паразитные колебания, которых нет в электрическом сигнале. В отличие от постоянно "поднятого ручника" - механических потерь.

Поэтому те, кто понял эту разницу - всеми силами пытаются максимально поднять чувствительность головок. Потому что это не тормоз, а мощность, детальность, управляемость и мгновенность преобразования.

А для всех остальных уже предлагают головки со специально пониженной чувствительностью вплоть до 70 дБ. Чем ниже чувствительность - тем ниже электрическое демпфирование, тем меньше потерь и тем свободнее колебания головок на резонансе!

Далее следуя вашей логике, вы заново изобретете S-90, потому что в резонансной теории другого решения нет, чтобы зайти в самые низкие частоты. Нужно ещё больше массы и ещё меньше чувствительности)))
 
https://www.markaudio.com/online_shop/alpair/alpair-10-3/

Кто-нибудь знаком?
...пишут, что НЧ, как от двух 8"...:unsure:

...держаться больше нету сил... (С)
...сраную моду комнаты 120 Гц одолел расстановкой АС...
...долго боролся/бился/добивался с НЧ, пока не наткнулся на концепцию Александра "сабсоник"...
...бандасс 4...работает 40 - 75 Гц. Электрический фильтр - его же - Александра...
...проблему "задержки" решил установкой саба "под жопу"; об этом когда-то говорил многоуважаемый АБ.
...с ударом в грудь проблем нет...
...с мощностью пришлось экспериментировать; УМ 2Вт, АС - ШП; мощность УМ саба - 800, динамик 1000... по-другому не получалось...
 
Последнее редактирование:
А графики амплитуд будут?))) Или вам уже без них все ясно?

Занятная у вас теория - более мощный BL одновременно также мощно тормозит подвижную систему на любых частотах))) Одновременно разгонят и тормозит. Результирующее действие в итоге уменьшается))) Противоречий не улавливаете?

А если взглянуть на этот под таким углом:
1. Любой мгновенный электрический сигнал (ток) низкодобротный ГД преобразует в смещение диффузора гораздо более мощно, чем высокодобротный. Но после прекращения сигнала сразу остановится из-за наличия электрического тормоза (сигнал пропал, сразу включился тормоз)
2. Высокодобротная головка тот же ток преобразует в меньшее смещение диффузора за счёт более слабого мотора (BL). Однако в силу отсутствия электрического тормоза сможет продолжать и усиливать эти колебания, если они будут продолжаться.

Низкодобротная головка в итоге будет совершать колебания с одинаковыми амплитудами на любой частоте, в полном соответствии с сигналом. А Высокодобротная - войдёт в амплитудный резонанс, которого нет в исходном сигнале.
Занятная у вас теория - более мощный BL одновременно также мощно тормозит подвижную систему
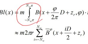
Почему на любых - на тех где где наибольшее смещение катушки: вот в очередной раз вырезка из книги:
Устал уже повторять - работу для перемещения создаёт ток, хоть килограмм меди намотай, хоть 3 Тл в зазоре - быстрее разгоняться не будет - тока для разгона нет - смотри формулу из вырезки.
Одновременно разгонят и тормозит. Результирующее действие в итоге уменьшается))) Противоречий не улавливаете?
Смотри теорию из вырезки. Где находите противоречие?
2. Высокодобротная головка тот же ток преобразует в меньшее смещение диффузора за счёт более слабого мотора (BL). Однако в силу отсутствия электрического тормоза сможет продолжать и усиливать эти колебания, если они будут продолжаться.
Речь про оптимальную добротность - колебания будут продолжаться согласно сигналу, но не усиливаться.. За счёт чего усиливаться?
А Высокодобротная - войдёт в амплитудный резонанс, которого нет в исходном сигнале.
Опять амплитудный резонанс - это навсегда? Система АПЕРИОДИЧЕСКАЯ, откуда резонанс?
Низкодобротная головка в итоге будет совершать колебания с одинаковыми амплитудами на любой частоте

А должна увеличивать амплитуду - иначе спад давления. Амплитуда колебаний диффузора обратно пропорциональна квадрату частоты, т.е. при равном звуковом давлении на 50 Гц амплитуда будет составлять 4 мм, а на 25 Гц -16 мм. И зачем вам опять графики - если этого не понимаете?
Так вот, электрическое демпфирование (по Карельскому, плюс ему) работает строго дозировано "как по нотам", убирая из акустического сигнала только паразитные колебания, которых нет в электрическом сигнале. В отличие от постоянно "поднятого ручника" - механических потерь.
Уже указывал - где сидят фиксики, фильтрующие акустический сигнал от только паразитных колебаний, которых нет в электрическом сигнале.???
Это не только лишь все могут понять.

1699783414691.png
 
Последнее редактирование:
Речь про оптимальную добротность - колебания будут продолжаться согласно сигналу, но не усиливаться.. За счёт чего усиливаться?
За счёт монотонного повторения одного и того же сигнала. Вся теория на этом построена. При этом постулируется, что эти сигналы уже давно пришли на динамик и повторяются бесконечно долго.

А что происходит с этим динамиком в момент прихода первого импульса, когда он (динамик) ещё в состоянии покоя? Мизерное начальное смещение катушки у высокодобротных (им нужен долгий периодический сигнал для набора нужных амплитуд. И более мощное смещение у низкодобротных, которым раскачки не нужны.

Вы снова путаете апериодичность как характеристику переходного процесса (установление формы сигнала) и процесс установления вынужденных колебаний (постепенное возрастание амплитуды колебаний до номинального значения). Одно с другим не связано никак от слова совсем))) я вам говорю про величину амплитуды, а вы мне про ее форму)))

Игорь, вы начинает меня утомлять своими аналитическими способностями.

Если у вас так все замечательно в теории и на практике - измерьте АЧХ на длительных сигналах и на одиночных гармоничных импульсах (скоротечных сигналах). Вот там будет видно, что дадут инерционные резонансные динамики (ничего) и мощные безрезонансные (тот же исходный сигнал).

В идеале можно даже начать считать, сколько колебаний и на каких частотах динамику с оптимальной добротностью нужно для достижения расчетных амплитуд. Вы сильно удивитесь.

Я это все слышал уже много лет назад. Эти процессы с абсолютной точностью дают регистрируемые на слух задержки на НЧ.

Чтобы их не слышать, а воспроизводить БАС даже придумали соответствующие музыкальные жанры - с проооотяжными низкочастотными нотами. Резонансным динамикам ибо требуется время на раскачку)))

А должна увеличивать амплитуду - иначе спад давления. Амплитуда колебаний диффузора обратно пропорциональна квадрату частоты, т.е. при равном звуковом давлении на 50 Гц амплитуда будет составлять 4 мм, а на 25 Гц -16 мм. И зачем вам опять графики - если этого не понимаете?
С какой стати динамик должен вносить в сигнал линейные искажения? Увеличение амплитуды колебаний в сигнале разве есть?)))

Искажения бывают двух видов: линейные и нелинейные. ... Линейные искажения, обусловленные неодинаковым усилением различных частот, называют частотными искажениями.

Динамик должен линейно и мгновенно преобразовать ток в смещения диффузора.
 
Интересного там мало чего будет ,так как высота намотки ненамного выше высоты фланца.
Нижний фланец 4,85мм х 68мм, керн высотой 14,5мм х 19,85мм.
Магнит 75мм х 10мм, внутрение отверстие магнита 32мм. Верхний фланец 4мм х 68мм ,внутрение отверстие 21,5мм.
Катушка :внутрени диаметр 20мм ,наружны 20,15мм, высота намотки 5мм ,провод по меди 0,112 по изоляцыий 0,13мм, с неплотностями намотки 0,139мм . В первом слое 37 витков, во втором 35, витки намотанны полукриво .Индукцыя 1,05

Спасибо, посчитал, но что-то не сходится. Параметры цепи указал как Вы писали, параметры катушки так же. Среднее количество витков 36. В зазоре всего 3,52 м. От куда там 4,64 м?
Так же в калькуляторе Вы указали что индукция 1,02, в посте написали 1,05. Какую использовать?

ГромкоговорительRe (Ом)Ø жилы (мм)Ø жилы по лаку (мм)плотность намоткиØ керна (мм)Ø отверстия верхнего фланца (мм)h высота зазора (мм)зазор цепи (мм)Δн толщина намотки (мм)Δк толщина намотки с каркасом (мм)люфт катушка-керн (мм)люфт катушка-фланец (мм)толщина каркаса (мм)Ø катушки внутри (мм)Ø катушки снаружи (мм)h намотки (мм)L всей катушки (м)всего витковчисло слоеввитков на слойLg в зазоре (м)
Фостекс 1037,80,1120,131,119,8521,540,8250,250,300,10,410,0520,0520,725,004,41702353,52
 
Спасибо, посчитал, но что-то не сходится. Параметры цепи указал как Вы писали, параметры катушки так же. Среднее количество витков 36. В зазоре всего 3,52 м. От куда там 4,64 м?
Так же в калькуляторе Вы указали что индукция 1,02, в посте написали 1,05. Какую использовать?

ГромкоговорительRe (Ом)Ø жилы (мм)Ø жилы по лаку (мм)плотность намоткиØ керна (мм)Ø отверстия верхнего фланца (мм)h высота зазора (мм)зазор цепи (мм)Δн толщина намотки (мм)Δк толщина намотки с каркасом (мм)люфт катушка-керн (мм)люфт катушка-фланец (мм)толщина каркаса (мм)Ø катушки внутри (мм)Ø катушки снаружи (мм)h намотки (мм)L всей катушки (м)всего витковчисло слоеввитков на слойLg в зазоре (м)
Фостекс 1037,80,1120,131,119,8521,540,8250,250,300,10,410,0520,0520,725,004,41702353,52
4,64м общая длина, 1,02 Тл интеграл по формуле которую привёл выше.
 

Вложения

  • Screenshot_20231112_082037_Gallery.jpg
    Screenshot_20231112_082037_Gallery.jpg
    72.7 KB · Просмотры: 88
4,64м общая длина, 1,02 Тл интеграл по формуле которую привёл выше.
У меня вся длина намотки 4,41 м. 20 см спишем на погрешность мою и Вашу, я не против.
Почему в калькуляторе Дмитрия прописали 4,64 м, ведь там нужно указывать в зазоре, т.е. 3,52 м?
 
И кто тут использует параметры как хочет?
Дмитрий, Вам ещё предстоит удивиться на сколько много жуликов вокруг.
Взял 35-ку, новая цепь гораздо лучше, катушка 4 слоя, добротность должна существенно снизиться, но нет, она стала больше. Вы верьте. Больше потерь - меньше потерь. F = -F. Что не делай - только хуже становится. Лучше купите что-нибудь заграничное.
 
Последнее редактирование:
Да, вся длина намотки 4,64 и это сходится.
Почему в калькуляторе Дмитрия прописали 4,64 м, ведь там нужно указывать в зазоре, т.е. 3,52 м?
Потому что у Дмитрия почти все катушки ниже фланца ( underhung ), значит весь провод в зазоре . У нас же не весь

К тому же сам параметр BL очень расплывчаты и реально виртуальный. Так как неучитывает медь ,то есть тупо провод с изоляцыей и неплотностью намотки . Дальше расчетны BL для катушки underhung может быть такой же как для катушки более длинной. Но они будут вести себя по разному. Тут соглашусь с Д.Р.
Если считать BL в зазоре то расчетны виртуальный BL будет всегда выше.

И вообще должен признаться что манера общения Д.Р. ввела меня в заблуждение , человеческие качества. А вот магнитные цепи у Д.Р. без преувеличений деиствительно на уровне.
 
Вы снова не поняли. Речь не про апериодичность (возможность остановиться при снятии сигнала), а про время выхода на нормированные значения амплитуд. Для чего в акустике резонансы? Они усиливают амплитуды диффузора, чтобы получить ровные графики АЧХ. Если не будет резонансов, АЧХ приобретут наклон 6 дБ/октава. К вас АЧХ становится ровной условно после 10 колебаний диффузора, за который он наберёт нужную амплитуду. Мгновенно динамик не может увеличить собственные колебания. И будет спад на АЧХ.
Страшные вещи рассказываете :) Вот осцилограмма бурст тона, частота заполнения 60 Гц, длительность посылки 0,1 секунды, динамик добротностью 0,7 в большом закрытом ящике с ПАС внутри.
 

Вложения

  • бурст_.jpg
    бурст_.jpg
    53 KB · Просмотры: 121
Страшные вещи рассказываете :) Вот осцилограмма бурст тона, частота заполнения 60 Гц, длительность посылки 0,1 секунды, динамик добротностью 0,7 в большом закрытом ящике с ПАС внутри.
Вот это уже интереснее +like

0,1 секунды на 60 Гц - это 6 периодов колебаний. На осциллограмме столько и есть. Но ПАС однако... Постоянное акустическое сопротивление... ПАС специально ставят для внесения потерь, успокоения колебаний. Вот бы без него. Хотя и тут видно, что первый вылет амплитуды в обоих случаях ниже последующих.

И вопрос (важный): какая резонансная частота головки?
 
Последнее редактирование:
Резонансная частота 62-65 Гц, смотря на какой амплитуде измерять. ПАС так подобрана, что общая добротность системы тоже около 0,7, АЧХ без выброса. ПАС не на головке, а внутри ящика. Верхняя камера (там, где динамик) 23 литра, нижняя 35.
По поводу частоты, сейчас посмотрел бурсты 100, 80 и 40 Гц, никакой принципиальной разницы, разве что 40 Гц естественно, меньше по амплитуде.
 
Последнее редактирование:
Резонансная частота 62-65 Гц, смотря на какой амплитуде измерять. ПАС так подобрана, что общая добротность системы тоже около 0,7, АЧХ без выброса. ПАС не на головке, а внутри ящика. Верхняя камера (там, где динамик) 23 литра, нижняя 35.
По поводу частоты, сейчас посмотрел бурсты 100, 80 и 40 Гц, никакой принципиальной разницы, разве что 40 Гц естественно, меньше по амплитуде.
Понятно. Динамик - высокочувствительный ШП? Давайте уж все данные. Пока не совсем понятно, что происходит. Почему ПАС не изменила добротность? Зачем она тогда? И так далее
 

Статистика форума

Темы
3,312
Сообщения
264,482
Пользователи
2,551
Новый пользователь
Александр Н.
Назад
Сверху Снизу