Бубнеж, гул и настоящий бас

вы заново изобретете S-90
А ничего что там НЧ если не высох подвес и не калеченный при рождении имел добротность 0,3 и ниже? Потом подвижку утяжелили и кирзу применили, но в ранних С90 был нормальный низкодобротник. Если конечно не чесать мозги что низкодобротник это ниже 0,1
Как раз С90 и показали что низкая добротность не означает сразу хороший звук, не меньше влияет оформление и фильтра.
 
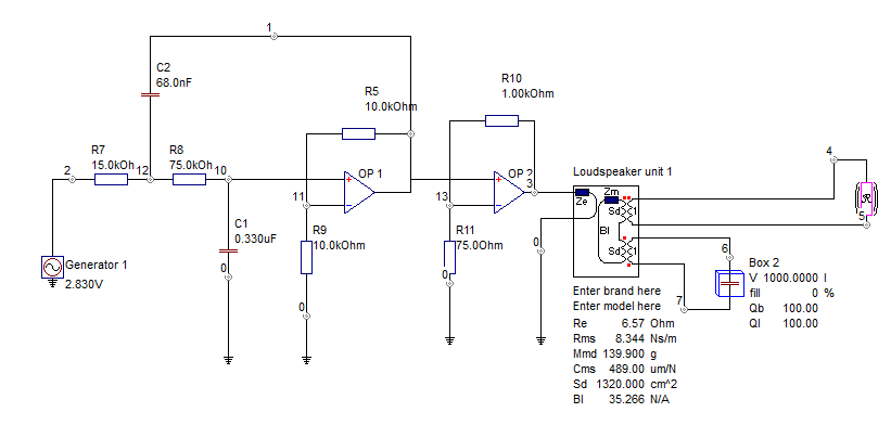
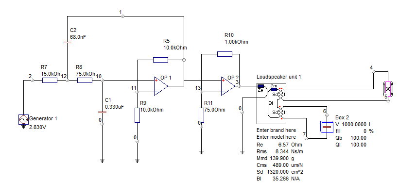
Понятно. Динамик - высокочувствительный ШП? Давайте уж все данные. Пока не совсем понятно, что происходит. Почему ПАС не изменила добротность? Зачем она тогда? И так далее
Динамик - 4гд-5 с керновым магнитом. ПАС изменила добротность, без неё добротность системы динамик-ящик была бы около 1. Сперва так и слушал, но на голову давило. Если просто набить ящик звукопоглотителем, то АЧХ выравнивалась, но звук портился. Сейчас в верхней камере только небольшой кусочек синтепона 20х40 см намотан на распорки, в нижней ещё меньше.
 
Измеренно с помощу clio от audiomatica.
Сверху на правом углу измеренны результат,ниже и слева контроль по 2 симуляторам и онлайн калькулятор Дмитрия.
B и L измеренны при разборке мс старенького fostex fe 103.
Нестыковка только с чувствительностью - 1дб.
Все остальное в пределах сотых/ десятых после запятой ,что можно спокойно списать на погрешность измерения мною .
П.С.
Вводилась интегральная /расчетная величина B*L основанная на измерений магнитной цепи.
То есть тупо замерить мах B в одной точке и получить корректный результат неполучеиься.
Смысл от етого не меняеться.
Если есть корректные вводные то и результат будет соответсвующи..
Выходит, что главный затык в измерении индукции в зазоре? Почему тогда у людей на одинаковых динамиках получаются одинаковые цифры? Все китайские тесламеры одинаково врут? Может, дело в распределении напряжённости поля в зазаре?
 
Динамик - 4гд-5 с керновым магнитом. ПАС изменила добротность, без неё добротность системы динамик-ящик была бы около 1. Сперва так и слушал, но на голову давило. Если просто набить ящик звукопоглотителем, то АЧХ выравнивалась, но звук портился. Сейчас в верхней камере только небольшой кусочек синтепона 20х40 см намотан на распорки, в нижней ещё меньше.
Это нормальный высокочувствительный динамик. ТТХ очень достойные. Высокой добротностью у него не пахнет, резонансная частота по паспорту ниже:
Уровень характеристической чувствительности: 93,5 дБ
Номинальное сопротивление: 8 Ом
Номинальная мощность: 5 Вт
Частота основного резонанса: 45 Гц (±10 Гц)
Подробнее тут

Судя по осциллограмме, он ведёт себя как низкодобротный.
 
Вы показываете мне фотографию моих динамиков :) Мягкие - это с ферритовым магнитом, с кобальтовым жёсткие, у них центр. шайба жёсткая из ткани с просветами. Частота резонанса изначально была ещё выше, это я писал про 66-67, в этом году нанёс на гофр ещё немного жидковатого полиизобутилена, чуть размягчился. Давайте всё-таки не уходить в частности, посыл в том, что если уж добротности 0,7 более-менее достаточно для передачи формы сигнала, то 0,5 ещё лучше. А сколько нужно, чтоб стало совсем хорошо, мы тут все вместе, надеюсь, выясним.
 
Последнее редактирование:
Судя по осциллограмме, он ведёт себя как низкодобротный.
Он ведет себя как и положено динамику в системе с общей добротностью 0,7.
Всё! И не надо ничего придумывать!
У меня ширики в щите с добротностью 0,7 и с похожей чуйкой ведут себя точно так же.
 
Он ведет себя как и положено динамику в системе с общей добротностью 0,7.
Всё! И не надо ничего придумывать!
У меня ширики в щите с добротностью 0,7 и с похожей чуйкой ведут себя точно так же.
Как? а как-же красивая сказка о быстрых, низкодобротных басовиках, способных отыгрывать фронт сигнала вместо твиттеров? :)
 
Выходит, что главный затык в измерении индукции в зазоре? Почему тогда у людей на одинаковых динамиках получаются одинаковые цифры? Все китайские тесламеры одинаково врут? Может, дело в распределении напряжённости поля в зазаре?
Главны затык в том что расчетны и измеренны B*L ето разные вещи . Так как расчетны B*L ето тупо провод и индукцыя. А Измеренны B*L ето уже целая подвижная система с кучей параметров . Точность измерения будет зависеть от А измериловки Б от кривой импеданса. Если поменять например цш на более жёсткую или подвес ,то BL тоже уплывет так как привязан к cms. Провода в зазоре менче не станет но кривая импеданса измениться ,соответственно и BL .
Насчёт одинаковых динамиков несовсем понял мысль . Если они одинаковые, импедансная кривая более менее одинаковая то и расчётные TS будут одинаковыми BL в том числе. Если запустили динамик в производство то наверное посчитали и померяли харакртиски .
Китаиские тесламетры имеют 5% погрешность измерения ,добавьте 2,5% погрешность измериловки/ шунтирующего резистора ,расчетные пару процентов , и погрешность материалов/ сборки . Какая будет конечная расчётная точность ?
 
Насчёт одинаковых динамиков несовсем понял мысль . Если они одинаковые, импедансная кривая более менее одинаковая то и расчётные TS будут одинаковыми BL в том числе.
Я имел ввиду измеренную тесламером В магнитных систем.
 
К тому же сам параметр BL очень расплывчаты и реально виртуальный. Так как неучитывает медь ,то есть тупо провод с изоляцыей и неплотностью намотки . Дальше расчетны BL для катушки underhung может быть такой же как для катушки более длинной. Но они будут вести себя по разному. Тут соглашусь с Д.Р.
Если считать BL в зазоре то расчетны виртуальный BL будет всегда выше.
Вы выше писали, что калькулятор считает один в один:
Пока искал кандидатов для графиков проверил калькулятор от Д.Р.
Формулы те же что и в измерительных программах. Считает один в один 👍можно пользоваться без сомнений.
Перепроверили, оказывается что длину провода не ту указали. Пока у меня одно объяснение - Вы получили не результат, а желаемые параметры. Думаю правильнее нужно приложить 2 варианта: со всей длиной намотки сходится, а с той что в зазоре не сходится.

Дмитрий, Вам ещё предстоит удивиться на сколько много жуликов вокруг.
Меня больше волнуют те жулики, которые заявляют что все знают и вот так правильно, а когда дошли до дела, то все начинает разъезжаться.

Главны затык в том что расчетны и измеренны B*L ето разные вещи . Так как расчетны B*L ето тупо провод и индукцыя. А Измеренны B*L ето уже целая подвижная система с кучей параметров .
Тут соглашусь. Но некоторые заявляют, что их калькулятор считает правильно, а программа, в том числе и ручной метод, в том числе и ручной по Виноградовой не верно. Печально, когда другие начинают это подхватывать)
 
Если поменять например цш на более жёсткую или подвес ,то BL тоже уплывет так как привязан к cms
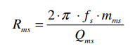
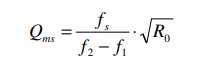
Я думал никогда не появится этот просвет, что измеренный БЛ это не просто проводок на индукцию, а оно вон как бывает. Не зря же при измерении кривой импеданса методом милливольтрметра, в расчете BL исплользуется сопротивление механических потерь Rms
1699797228682.png
1699797306876.png
1699797248423.png
1699797272023.png

и то что это величина электромеханической связи за вычетом всех механических потерь не будет никогда больше значения (проводок * на индукцию), за этим чекнутым замесом глины которым страдает ДР и его команда, я даже не могу вспомнить в каком из учебников по электроакустике, приводилась формула BL (приблезительно равно) B*L, и было так BL (ассимптотически равно) B*L (при том всей катушке, которая имеет Re измеренное на концах провода)
 
что измеренный БЛ это не просто проводок на индукцию
Нет, просто - Bl = Тесла*метр. Тесла в Теслах, что в зазоре; метр - мера длины, в котором поле считается однородным. Другой Bl = Ньютон/Ампер учитывает гибкость подвески. Они не могут быть равны между собой, что бы в книжках не писали.
 
Я думал никогда не появится этот просвет, что измеренный БЛ это не просто проводок на индукцию, а оно вон как бывает. Не зря же при измерении кривой импеданса методом милливольтрметра, в расчете BL исплользуется сопротивление механических потерь Rms
Посмотреть вложение 78174Посмотреть вложение 78177Посмотреть вложение 78175Посмотреть вложение 78176
и то что это величина электромеханической связи за вычетом всех механических потерь не будет никогда больше значения (проводок * на индукцию), за этим чекнутым замесом глины которым страдает ДР и его команда, я даже не могу вспомнить в каком из учебников по электроакустике, приводилась формула BL (приблезительно равно) B*L, и было так BL (ассимптотически равно) B*L (при том всей катушке, которая имеет Re измеренное на концах провода)
Очень интересные формулы, не потерять бы.
 
1699883451781.png

С горем пополам скалькулировал параметры как сказал (Комелев К) виртуальные, всем известного динамика с добротностью 0.08, максимум получилось выжать полную 0.093. Берут сомнения меня, что если бы выжал таки 0.08, то этот Эверест превратился бы в идеальную полку 20-200
По сути даже импульсная характеристика выглядит как у любого другого динамика с добротностью более 0.25
1699883803371.png

ГВЗ тут без претензий, просто круть 1,5-2,5мс
Нет звука, нет задержек (новая цитата в копилку ДР)
1699884193070.png

Шикарный паровозный гудок вышел, или манок на лосей, 100дБ однако.
 
Шикарный паровозный гудок вышел, или манок на лосей, 100дБ однако.
=) Станислав, думаешь звук соответствует той кривуле что изображена?

Или что будет полка от 20 гц?
 
Нет не соответсвует, это усредненное значение звукового давления в идеальных условиях программы, в реальности всё куда страшнее
 
Как раз сегодня хотел похожы график зделать . 👍
Допустим теоретически симулятор неотоброжает реальной картины.
И вроде бы про добротносиь и резонансны пик понятно . И если при определенной величине добротности на стационарном сигнале как следствие появляется полка в несколько дб.
То как объяснить "больше басса " в случае с низкодобротным динамиком, и самое главное как измерить?
 
Как раз сегодня хотел похожы график зделать . 👍
Допустим теоретически симулятор неотоброжает реальной картины.
И вроде бы про добротносиь и резонансны пик понятно . И если при определенной величине добротности на стационарном сигнале как следствие появляется полка в несколько дб.
То как объяснить "больше басса " в случае с низкодобротным динамиком, и самое главное как измерить?
Как в той поговорке, хороших людей больше, просто они реже встречаются. Так и тут. Баса у наших динамиков больше. Просто он на другой частоте, сильно выше ваших дурацких фантазий.

Как раз сегодня хотел похожы график зделать . 👍
Допустим теоретически симулятор неотоброжает реальной картины.
И вроде бы про добротносиь и резонансны пик понятно . И если при определенной величине добротности на стационарном сигнале как следствие появляется полка в несколько дб.
То как объяснить "больше басса " в случае с низкодобротным динамиком, и самое главное как измерить?
Графики измерений на животворящего белого ширика не действуют. Отвечающей за анализ АЧХ , равно как пояснения к картинкам не доходят до сознания. Что неудивительно.
 
Посмотреть вложение 78263
С горем пополам скалькулировал параметры как сказал (Комелев К) виртуальные, всем известного динамика с добротностью 0.08, максимум получилось выжать полную 0.093. Берут сомнения меня, что если бы выжал таки 0.08, то этот Эверест превратился бы в идеальную полку 20-200
По сути даже импульсная характеристика выглядит как у любого другого динамика с добротностью более 0.25
Посмотреть вложение 78264
ГВЗ тут без претензий, просто круть 1,5-2,5мс
Нет звука, нет задержек (новая цитата в копилку ДР)
Посмотреть вложение 78265
Шикарный паровозный гудок вышел, или манок на лосей, 100дБ однако.
А график амплитуды программа строит?

Дополнил: И график скорости перемещения подвижки? Это параметр при пересечении диффузором положения равновесия. Зависит от подводимой мощности. Показывает энерговооруженность ГД
 
Последнее редактирование:
Уточняющий вопрос, амплитуды чего?
Амплитуды смещения диффузора от частоты (АЧХ) и с ним же - скорость движения диффузора в момент перехода через точку равновесия (положение покоя). Только мощность нужно задать какую-нибудь для обоих графиков. Можно на ваш выбор. Например, для отдачи 85-90 дБ с метра на пике 200 Гц
 
Идея была простая как семейные трусы, взять программу которая сможет совместить в себе сразу несколько иследуемых объекта, вот у нас есть головка с общей добротностью 0.09, и супер-быстрый бас виде в акустическом виде который выглядит как Эверест, нас не шибко устраиват, и решили воспользоватся корректором:
1699897063824.png

Как то примерно пускай будет так
1699897112090.png

Вроде бы даже появилась полочка 20-120 (не 200, но и не террикон), вот собственно он басс
Но при этом получили вот что:
1699897269459.png

линейное смещение как для 18" знатно выросло

ГВЗ так же подросло, напомню что это корпус 1м^3
1699898103306.png


И финалочка, вишенка на тортике, супер быстрый импульс:
1699898233858.png

С невероятным фронтом сигнала, который нужно и можно получить только с добротностью асимптотически приближающейся к нулю

И спрашивается, "i нахіба воно таке треба?"
 
Сделал график.
Бесконечны екран . Синим АIE L1250, серым Visaton W300S-8 .
TS видны на скрине
Screenshot (637).png


Знаю не 6.5" но для обсуждения сойдёт.
 
Последнее редактирование:
Идея была простая как семейные трусы, взять программу которая сможет совместить в себе сразу несколько иследуемых объекта, вот у нас есть головка с общей добротностью 0.09, и супер-быстрый бас виде в акустическом виде который выглядит как Эверест, нас не шибко устраиват, и решили воспользоватся корректором:
Посмотреть вложение 78277
Как то примерно пускай будет так
Посмотреть вложение 78278
Вроде бы даже появилась полочка 20-120 (не 200, но и не террикон), вот собственно он басс
Но при этом получили вот что:
Посмотреть вложение 78279
линейное смещение как для 18" знатно выросло

ГВЗ так же подросло, напомню что это корпус 1м^3
Посмотреть вложение 78280

И финалочка, вишенка на тортике, супер быстрый импульс:
Посмотреть вложение 78281
С невероятным фронтом сигнала, который нужно и можно получить только с добротностью асимптотически приближающейся к нулю

И спрашивается, "i нахіба воно таке треба?"
Осмысливаю. Спасибо за труд! Я правильно понимаю, что резонансная частота в корпусе 1000 литров (1 м3) ушла на 120 Гц?
 
Последнее редактирование:
Теперь осталось провести експкримент по методике on1y .
Идея понятна , снять сигнал до того как динамик успел раскачаться на резонансе.
Для замера без оформления нужно теоретически взять динамик со средней добротностью 0.4-05 . Динамик для наглядности результатов лутче взять по больше размером, и проверить то о чем говорят.
Померить динамик на свипе с окнами без переотражений комнаты , потом сразу же непередвигая гд померить по методике on1y и вывести график обеих ачх.
Я бы провел такой експкримент но у меня нету подходящего по параметрам гд .
Может кто то готов провести такой експеримент, чтобы подтверьдить или опровергнуть данную теорию ?
 
Станислав, думаешь звук соответствует той кривуле что изображена?
Нашел таки, а точнее готов ответить на твой вопрос
1699943129752.png

Постарался в прозрачном виде совместить модель кривулины, и то что выкладывал Маслов. И мой ответ, в реальном видео это выглядит еще и страшнее
Если еще подогнать по вертикали:
1699944225718.png
 
Последнее редактирование:

Статистика форума

Темы
3,312
Сообщения
264,533
Пользователи
2,551
Новый пользователь
Александр Н.
Назад
Сверху Снизу