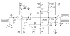
Германиевые УНЧ

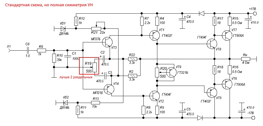
Маленько ошибся, Сырицо схему маленько переделал, Радио 2002 №10 с19. У меня такой каскад ассоциируется с Агеевым благодаря Радио 1982 №8
 
Может кого заинтересует
Ge-Amp.jpg
Полярность С3 поменять
 
Последнее редактирование модератором:
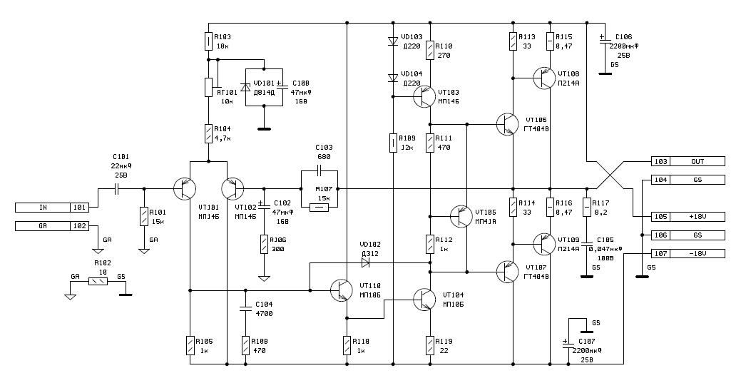
Попробуйте АБ, вдруг у вас заработает. Схема с Датагора. Крайне неустойчивая по всем параметрам. На резистор работает, при подключении АС генерит. Макет был разобран, на схеме этой поставил крест, хотя задумка очень интересная.
 
Попробуйте АБ, вдруг у вас заработает. Схема с Датагора. Крайне неустойчивая по всем параметрам. На резистор работает, при подключении АС генерит. Макет был разобран, на схеме этой поставил крест, хотя задумка очень интересная.
Такая схема есть у Хираги, давно , там у него все проще и понятнее.
 
Милливольтметр В3-48 схема, обратите внимание
 

Вложения

  • v3-48_024.png
    v3-48_024.png
    1 MB · Просмотры: 507
Обратил. Хороший вольметр, еще успел когда-то с ним поработать. Глядя на схему, не вполне постиг высших сакральных смыслов в наличии двух идентичных каналов усилителя напряжения, развязанных по входу повторителем на Т2.

А УМ, работающий на термопары, вполне даже неплох - как для своего назначения.
 
У меня дома он, иногда пользуюсь...
http://www.cqham.ru, радиолюбители про германий, например
Схема усилителя.JPG

А это германец
dfcae5.jpg
 
Последнее редактирование модератором:
Решил изобразить свой 4-х транзитник
 

Вложения

  • IMG_1799.jpg
    IMG_1799.jpg
    180.5 KB · Просмотры: 699
Решил изобразить свой 4-х транзитник
Мнэ-э-эу... Ну, явного криминалу я, как бы не вижу. Т.е., причин ему не работать. Бета хорошая ему нужна у выходных транзисторов, и чтоб не падала сильно с ростом тока. И нагрузка не слишком низкоомная. Наверное, предполагается не меньше 8 Ом?
 
Всё верно, первый транз. с буквой BL 500-600, остальные три около 200. Стоит на помощь комп. усилителю, нагр. 10 ГДШ-1, 4 Ом
На 8 Ом Симфонии еще лучше, но предпочитаю 6с4с, и триод 45
 
Ток покоя, если заметили, равен 150-170ма, класс АВ
 
Саша, я долго еще смогу из комплектующих усилителя HARMAN /KARDON собирать, все транзисторы подобраны как в аптеке...
И не на одну схему от John Linsley Hood
 
Саша, я долго еще смогу из комплектующих усилителя HARMAN /KARDON собирать, все транзисторы подобраны как в аптеке...
И не на одну схему от John Linsley Hood
Юра, сейчас смакетил режимы выходного каскада на 1Т806а и 605 а в драйвере.
Ты прав, 1Т321 греется, питание 30 в, ток драйвера под 35 мА, шляпа горячая. А 605- молоток.
С 30 вольтами ток покоя моднимается до ампера, радиаторы теплые , градусов под 38- 40.
Снижение питания до 24-27 вольт заметно убавляет ток покоя, он уже не плывет.
Осталось внедрить первый транзистор, МП10А задуман. Но это чуть позже. Сейчас в раздумьи, либо однополярное питание - либо по Акулиничеву, со средней точкой .
Увидел ошибку на схеме, резистор ООС соединен в макете верно, с коллектором нижнего триода 1т806. А на бумажке ошибка.
С резисторами 1 Ом в эмиттере схема ведет себя совершенно спокойно, не уходит в разнос.
 

Вложения

  • IMG_20210313_215315.jpg
    IMG_20210313_215315.jpg
    516.8 KB · Просмотры: 565
  • IMG_20210313_215337.jpg
    IMG_20210313_215337.jpg
    490.5 KB · Просмотры: 504
Последнее редактирование:
По факту, в 1Т321 и П605, кажется, даже кристаллы одинаковые. По крайней мере, очень похожи визуально, насколько мне помнится. И технология конверсионная там и там. Так что и работать должны одинаково. Только у П605 корпус намного массивнее, потому и не греется.

Фото вскрытых транзисторов взяты, соответственно, здесь и здесь.
п605_кристалл.jpgГТ321_ГТ402_кристалл.jpg
 
Последнее редактирование:
Серёжа, 311 и 313 были в юности, сейчас нет в коллекции. Опыта тоже. Нужно глянуть справочник.
Спасибо, кстати, за подсказку, а то репу чешу, что взять в качестве обратного и с малым обратным током.

По факту, в 1Т321 и П605, кажется, даже кристаллы одинаковые. По крайней мере, очень похожи визуально, насколько мне помнится. И технология конверсионная там и там. Так что и работать должны одинаково. Только у П605 корпус намного массивнее, потому и не греется.

Фото вскрытых транзисторов взяты, соответственно, здесь и здесь.
Посмотреть вложение 12484Посмотреть вложение 12485
Суперская подсказка. Радиатор на шляпу 321-му и вперед. Спасибо!!!
Очень похоже на то, что один кристалл. Тестер звонит транзистор с оторванной базой как с конской утечкой, пока базу с эмиттером не замкнуть. Картина одинаковая у 605го и у 321-го.
Круглый радиатор сел внатяг на донышко 321-го, сейчас глянем , что с нагревом у него.
 

Вложения

  • IMG_20210314_095821.jpg
    IMG_20210314_095821.jpg
    283.3 KB · Просмотры: 309
  • IMG_20210314_095845.jpg
    IMG_20210314_095845.jpg
    309.7 KB · Просмотры: 285
Суперская подсказка. Радиатор на шляпу 321-му и вперед. Спасибо!!!
Очень похоже на то, что один кристалл. Тестер звонит транзистор с оторванной базой как с конской утечкой, пока базу с эмиттером не замкнуть. Картина одинаковая у 605го и у 321-го.
Не за что. В детстве и ранней юности я очень любил транзисторам шляпки пассатижами скусывать и смотреть, чего и как там у них внутри. Загубил их тогда немеряно. Оттуда и запомнилось насчет 1(Г)Т321 и П605. У 321-го кристалл был просто огромный, по сравнению с прочими маломощными ВЧ-транзисторами (П40х, П416, П42х, 1Т308, ...). И абсолютно непохожий на них. А у ГТ311 и ГТ313 кристаллик маленький, квадратный, и кристаллодержатель находится прямо на вершине вывода (среднего - коллектора, ЕМНИМ) находится. А вывод тот в овальный стеклянный изолятор вплавлен.

Сейчас жалко таким вандализмом заниматься, т.к. дожившие до наших дней те транзисторы уже на вес золота. Разве что, сгоревшие могу расковырять.
 
По факту, в 1Т321 и П605, кажется, даже кристаллы одинаковые. По крайней мере, очень похожи визуально, насколько мне помнится. И технология конверсионная там и там. Так что и работать должны одинаково. Только у П605 корпус намного массивнее, потому и не греется.

Фото вскрытых транзисторов взяты, соответственно, здесь и здесь.
Посмотреть вложение 12484Посмотреть вложение 12485
Визуально похожи, а как слои сцепленны..., У П605 кристалл (рабочий прямоугольник, а не весь обрубок) 2,3 х 1,1 мм, у ГТ321 - 1,6 х 1,1 мм, по усилению ГТ321 (по справочникам) пик усиления 0,15-0,2 А, у П605 при 0,5А, и коэффициенты усиления не сравнимы
p0263.pngp0651.png
 
Последнее редактирование:
Не за что. В детстве и ранней юности я очень любил транзисторам шляпки пассатижами скусывать и смотреть, чего и как там у них внутри. Загубил их тогда немеряно. Оттуда и запомнилось насчет 1(Г)Т321 и П605. У 321-го кристалл был просто огромный, по сравнению с прочими маломощными ВЧ-транзисторами (П40х, П416, П42х, 1Т308, ...). И абсолютно непохожий на них. А у ГТ311 и ГТ313 кристаллик маленький, квадратный, и кристаллодержатель находится прямо на вершине вывода (среднего - коллектора, ЕМНИМ) находится. А вывод тот в овальный стеклянный изолятор вплавлен.

Сейчас жалко таким вандализмом заниматься, т.к. дожившие до наших дней те транзисторы уже на вес золота. Разве что, сгоревшие могу расковырять.
Благодаря вашей подсказке сегодня за пять минут сложилась золотая схема. И поклон вам за ваши опыты по раскурочиванию и наблюдательность , я за свои 67 лет не знал про такие тонкие вещи, которые знаете вы. А насчет веса золота- сейчас просто звонишь в кнопку, поднимаешься на этаж и покупаешь все легенда 60-х по реальной цене 21 века, естественно, с поправкой на естественное убывание.

Саша, а как тебе ГТ311Б и выше по букве?
0.5 ГГц обеспечивает, и ток обратный менее 1 мкА, бетта более 100...
К лешему сплавные НЧ триоды!
Серёжа, 311-е глянул, там коллектор-база не выше 10 вольт, труханул ставить в надежную схемку. Там все же 12 в покое , а на сигнале повыше.

Визуально похожи, а как слои сцепленны..., У П605 кристалл (рабочий прямоугольник, а не весь обрубок) 2,3 х 1,1 мм, у ГТ321 - 1,6 х 1,1 мм, по усилению ГТ321 (по справочникам) пик усиления 0,15-0,2 А, у П605 при 0,5А, и коэффициенты усиления не сравнимы
Посмотреть вложение 12514Посмотреть вложение 12515
Ещё одно сообщение и снова в десятку. Нет слов, как я вам братья благодарен за вдумчивость и наблюдательность. Ведь правда, смотрите, 321-й в роли драйвера куда более реален , нежели 605й с его полуампером. Наша схема- там 50 мА всего. 605й ещё глаза не открыл.
Но , с другой стороны, мы можем переиграть драйвер и на П605й, уменьшив номиналы обвески в разы, взяв коллекторный резистор 100 Ом, а эмиттерный 15 Ом. Выходным триодам полегчает, драйверному поплохеет, суммарный баланс не изменится.
 
Хоть снова начинай Худа на германии, спасибо Олегу и Вячеславу! Никогда не любил транзисторам шляпки пассатижами скусывать и смотреть, чего и как там у них внутри...
 
Сейчас тоже не люблю, жалко их без толку губить. А в детстве любопытство одолевало.
 
Добрый вечер! Извиняюсь, уважаемые знатоки, а если вместо 321-го и 605-го, использовать ГТ402? Вот, например, у 404, я измерял китайской коробочкой, был экземпляр с hFe 181. Но и 606-е или 609-е (? забыл, какие... ) были по 160.
 
П607А 60 ... 200,
П608А, П609А, П609Б 80 ... 240
при Iк = 250 мА
 
Доработанная схема Филина ВРЛ 91.
Искажения 2 кГц - 0,1 %, 20 кГц - 0,63 %.
источник
 

Вложения

  • фил.png
    фил.png
    144.9 KB · Просмотры: 780
Саша, а как тебе ГТ311Б и выше по букве?
0.5 ГГц обеспечивает, и ток обратный менее 1 мкА, бетта более 100...
К лешему сплавные НЧ триоды!
1Т323 шикарные транзисторы были.
n-p-n, 20 В, 1 А, 0,5 Вт, 200 МГц.
 
Интересно, а 323 в природе есть? Я пытался найти и не нашёл... 1-2 штуки...
 

Статистика форума

Темы
3,306
Сообщения
263,406
Пользователи
2,548
Новый пользователь
Александр Н.
Назад
Сверху Снизу