Александр Бокарёв
1 ранг
- Регистрация
- 12 Ноя 2019
- Сообщения
- 30,289
- Реакции
- 15,374
- Баллы
- 395
ЧК разберется. Транзистор ещё живВариант, что с ним просто что-то не так, не рассматривается?
Смотрите видео ниже, чтобы узнать, как установить наш сайт в качестве веб-приложения на домашнем экране.
Примечание: Эта возможность может быть недоступна в некоторых браузерах.
ЧК разберется. Транзистор ещё живВариант, что с ним просто что-то не так, не рассматривается?
Весьма наслышан о нем вот уже лет 40, как. Терещуки в своем "Справочнике радиолюбителя" в свое время мне все уши прожужжали схемами УВ и УЗ отттуда. Весьма достойными, не спорю. А вот живьем увидеть и услышать его не довелось, увы.UHER ROYL DE LUX (он весь на германии низ от 20ГЦ! на девятой и 19 скорости ужасная редкость для катушечника (20Гц) ШЕДЕВР ЗВУКА!)https://www.hi-fi.ru/auction/detail/1085570
Какая физическая величина содержится в колоночках "B", "C" и "D"?Смотрим таблицу выбора транзисторов https://docs.google.com/spreadsheets/d/11jg_0LT8Mzj5I7pGDo3VoeTAm25OnfZDsgxzjVrPnaU/edit#gid=0
В таблицах указаны частоты в кГц в схеме с общим эмиттером при которой усиление падает на 3 дБ (в 1,4 раза) относительно частоты 400-1000 Гц, при токах коллектора 20мА, 80мА, 400мАКакая физическая величина содержится в колоночках "B", "C" и "D"?
Никитич, пока не ускакали на лихом коне , расскажите ,что знаете про новый вариант катушки Мишина. нарисованный у вас на схемке генератора. суть я уловил на бегу, там запитка с высоковольтных концов одной катушки- другой, настроенной на эту частоту, но есть тонкости , я их не знаю. Где понятно рассказано про это дело?А я не шучю
Спасибо, а то я как-то сильно удивился. Поскольку если там бета при соответствующем токе коллектора, то таких значений не бывает в природе. Это и вогнало меня в ступор.В таблицах указаны частоты в кГц в схеме с общим эмиттером при которой усиление падает на 3 дБ (в 1,4 раза) относительно частоты 400-1000 Гц, при токах коллектора 20мА, 80мА, 400мА
P.S. Это же добавил возле таблицы, чтобы понятней было.
Вот-вот. К ней бы комплементарную еще. Чтобы такие же, но n-p-n. Эх, мечта идиота...Из всего справочника более менее П609Б и сборка
ГТС609В
та же
0,5 без теплоотв. 5 имп.
>60
50
(700)
80-420 (при Iк 0,5А)
(<3,2)
-40; +60



В 72 примерно году или чуть ранее, посмотреть на чудо -трапнзистор КТ315 ходил к одному знакомому. После привычных П14 и МП39 забавная оранжевая семечка с крохтнтыми ножками.Ваши изыскания послушать, сразу и дураком себя можно почувствувать, ё-моё... С 1975г знал про германий всё, кремний не прходили в школе(институте). А тут, и бета не та, надо именно с буквой ёпрст прим 2.
Как говорил п-ник Фроленков, насрать на параметры, а работать ДОЛЖЕН.
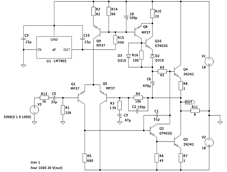
Просто думаю, как бы одним элементом (например, терморезистором) стабилизировать ток покоя выхода. Вообще, между базами ИТ и "-" питания перепад где-то 0,65 В. Просится туда кремниевый диод вместо R14, в этом случае и ЕНка (7805) не очень-то и нужна. Прикрутить его на радиатор, и пущай за температурой следит. Но сомнения гложут, что у него температурного коэффициента хватит. 2,3 мВ/градус, ЕМНИП. Боюсь, что этого маловато будет, чтобыДифкаскад просится, красивое решение. Остальное под вопросом.
Никогда не любил 315-е, как только вышел из пионерского возраста. Галимый ширпотреб, исполнение и надежность соответствующие. Внезапный обрыв эмиттерного перехода, возрастание обратных токов, периодически возникающий шум - такого букета, по совокупности опыта ремонтов, мне с головой хватило, чтобы обходить их десятой дорогой. И уж точно ни в коем случае не ставить в автомобильную электронику. 312-е - да, любил тогда, люблю и сейчас. 342-е, 3102 в металле. Вместо 361-х ставил 203-е, 208-е или 326-е (все металл). Пока возможность была. Сейчас как-то больше импорт ставлю.Почти по половине 3-литровых банки, 315 и 361 транзюков, половина немаркированных, с бетой 500-700 попадались... Все отдал пионЭрам. А я в любое место 2т312в...
Прав был ваш полковник. Всю сознательную жизнь я старался схемы строить так, чтобы они работали на первых встречных деталях из коробки. Но зачастую транзисторов при этом получается далеко не мало. Покойный Боб Видлар еще первым просек эту тему: что лучше поставить в схему 5 или 10 лишних транзисторов, но не заботиться об их параметрах. Тем более, что на кристалле это было сделать проблематично, особенно в те годы.Ваши изыскания послушать, сразу и дураком себя можно почувствувать, ё-моё... С 1975г знал про германий всё, кремний не прходили в школе(институте). А тут, и бета не та, надо именно с буквой ёпрст прим 2.
Как говорил п-ник Фроленков, насрать на параметры, а работать ДОЛЖЕН.