Германиевые УНЧ

Да, и чуть не забыл: германий без резисторов БЭ - тоже сильно не комильфо. По вышеизложенным же причинам.
 
Да, и чуть не забыл: германий без резисторов БЭ - тоже сильно не комильфо.
Гуляние по температуре , ясное дело.

Да, и чуть не забыл: германий без резисторов БЭ - тоже сильно не комильфо. По вышеизложенным же причинам.
Верно!!! Так и есть. В нормальных схемах там 10 Ом в базах. Иначе пробой , риск его растет с мощностью и нагревом.
 
Ну, 10 или не 10, - по крайней мере, десятки Ом. Чем мощнее схема, тем меньше нужно сопротивление, в общем случае. И эмиттерные резисторы категорически проветствуются. В некоторых случаях (чаще в ключах) даже диод ставили в эмиттер, для лучшего запирания. Германий крайне склонен к саморазогреву из-за неуправляемого тока базы.

В онлайн-симуляторе по ссылке ради смеха разогнал частоту до 100 кГц. И получил... все те же безукоризненные осциллограммы, Вкупе со все теми же расчетными значениями, как и при 1 кГц. Бред какой-то, так не бывает. Или модели транзисторов там заданы идеальные, или с тем симулятором еще что-то не так. В любом случае, очень далеко все это от реальной жизни.

Снимок экрана в 2021-04-08 00-22-50.png159801938315705074.jpg

Стало интересно. Не поленился, перенес абракадабру в LTspice. Вроде бы, вполне корректно:
Снимок экрана в 2021-04-08 01-03-19.png
Только вместо МП38 воткнул МП37, что абсолютно несущественно. И на выходе, за неимением моделей ГТ703 и ГТ705, подсунул ГТ402 и ГТ404. Это уже более заметное отличие, но в данном случае особой роли сыграть не должно.

Как результат, при амплитуде на входе 0,45 В получил на 8-омной нагрузке амплитуду 0,6 В (вместо 4,9 В в онлайн супер-пупер симуляторе), и притом с дикой ступенькой:
Снимок экрана в 2021-04-08 01-11-42.png
Полная гнусь, естественно. Но притом, гораздо более близкая к ожидаемой в реальной жизни.
Если раскочегарить амплитуду генератора до 4,5 В, то на выходе получим амплитуду около 8 В. Ступенька при этом становится пропорционально менее заметной, маскируясь возросшей амплитудой сигнала, но, при внимательном рассмотрении, никуда не исчезает (и остается столь же хорошо слышимой):
Снимок экрана в 2021-04-08 01-16-20.png
А эта порнография становится иметь место при 20 кГц:
Снимок экрана в 2021-04-08 01-24-52.png
Спад усиления относительно 1 кГц получается около 5 раз (14 дБ), форму сигнала не хочется даже и комментировать.

Мораль. Я отнюдь не идеализирую ни LTspice, ни (тем более!) подоткнутые в него модели германиевых транзисторов неизвестного происхождения, но очевидными мне представляются 2 вещи:
1. Обсуждаемая схема в ее предлагаемом виде работоспособна только в бурном воображении автора, и
2. Онлайн-симулятор, в котором она так красиво "работает", представляет собой красивую, но практически бесполезную поделку, имеющую крайне мало общего с реальной жизнью.

(Продолжение):
После дополнения схемы элементами, необходимыми ради соблюдения хотя бы минимальных правил хорошего тона в схемотехнике
Снимок экрана в 2021-04-08 02-35-36.png
ее модель в LTspice стала вести себя намного чище, понятнее, предсказуемее и ближе к ожидаемому в реальной жизни:
Снимок экрана в 2021-04-08 02-36-12.png
Кг = 0,4%:
Снимок экрана в 2021-04-08 03-52-44.png
И даже на 20 кГц все выглядит далеко не столь гадко, как в исходном варианте. Да, искажения есть - но существенно меньше, и АЧХ не заваливается:
Снимок экрана в 2021-04-08 03-05-50.png
Но, с другой стороны, возник дурацкий, но оттого не менее закономерный вопрос: ну, и что же здесь необычного? Или, хотя бы, интересного?

Ну - или еще вот такую мутацию, мне она отчего-то представляется чуть менее унылой. Да и радиатор можно использовать общий для обоих транзисторов:
Снимок экрана в 2021-04-08 03-56-48.png
Снимок экрана в 2021-04-08 03-59-29.png
Кг = 0,23%:
Снимок экрана в 2021-04-08 04-02-14.png
И при 20 кГц:
Снимок экрана в 2021-04-08 04-08-41.png

P.S. Упс, оторвался от симуляторной теории и взглянул на получившиеся схемы трезвым взглядом. И увидел одно мелкое, но крайне неприятное "зю". А именно: при включении питания, пока не зарядятся C1 и C2, будет иметь место неслабый такой бросок сквозного тока через выходные транзисторы. Весьма чреватый их выгоранием.

И еще: в варианте с Шиклаи Кг меньше, но спектр выглядит хуже. И на 20 кГц Шиклаи искажает хотя и симметрично (в отличие от Дарлингтона), но сильнее. Так что, если модели транзисторов более-менее верны, то Дарлингтон обещает звучать лучше.
 
Последнее редактирование:
Тут и так ясно, первая всегда была лучшей
 
Вот схема с Шиклаи, вторая картинка измеренный спектр.
Дык симулятор - это одно, а реально измеренный - другое. Приведенные картинки - это точно реально измеренные?
Мне схема с Шиклаи тоже больше нравится.
 
Последнее редактирование:
А я забил на всё, слушаю Худа старичка 1969г полностью на импорте...
 
Меня после ламповой "Эстонии" (та, что эстонский вариант "Симфонии") вообще на другой звук даже и не тянет. Удивительно комфортное звучание, абсолютно не утомляет. Мечтаю забрать ее с работы домой. Потихоньку жену готовлю, очень аккуратно. Все же, квартира однокомнатная. Честно говоря, и сам пока слабо представляю, как ее туда правильно вписать. Особенно акустику.

А насчет схемы из поста #723, то моей целью было просто внятно убедиться самому и аргументированно показать другим ее несостоятельность, которая сразу же бросилась в глаза. Реально - это уровень плохого школьного радиокружка 1970-х годов. Автор скрестил ужа с ежом, не имея сколько-нибудь ясного представления ни о том, ни о другом. Сразу целый букет заведомо безграмотных решений. И усугубил глубину своего заблуждения "проверкой" получившейся абракадабры на каком-то совершенно фантастическом симуляторе с картонными моделями и 8-битной математикой. Вот так всегда: наткнешься на какую-то "сенсацию", а она при ближайшем рассмотрении либо лопается, как мыльный пузырь, либо сводится к чему-то известному уже десятки лет.
 
Последнее редактирование:
Приведенные картинки - это точно реально
Да. Вот вам ссылка, там много чего интересно и без пустой болтовни. Жаль что автор темы перестал в ней появляться.
 
Тогда он в более выгодном положении. У меня из всего инструментария здесь только пара компьютеров и интернет. Все остальное на работе, а в городе локдаун. Безусловно, реальные результаты в приоритете.
 
Последнее редактирование:
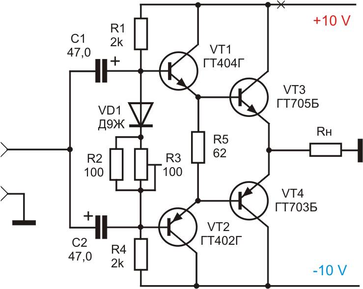
Мой земляк, иэ Нижнего Тагила, был на этом форуме, его схема

Схема
 

Вложения

  • гт703.png
    гт703.png
    69.9 KB · Просмотры: 506
А чего? Вроде бы, как все на месте. Ничего оригинального или необычного, но навскидку выглядит вполне грамотно и жизнеспособно. Не вижу для нее никаких причин, чтобы не работать, или работать плохо. Да, источники тока на ПТ - вроде бы, из классово чуждого материала 😂. Но это отнюдь не в упрек.
 
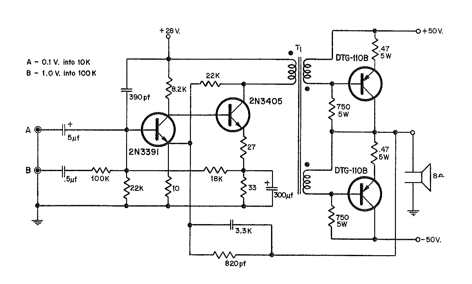
Классную схемку надыбал :) Выходные транзисторы германиевые.
 

Вложения

  • Delco100Watt.png
    Delco100Watt.png
    69 KB · Просмотры: 513
  • Delco100Watt.pdf
    Delco100Watt.pdf
    9.3 MB · Просмотры: 485
Гениальная простота и продуманность в мелочах.
Второе плечо базового делителя = омическое сопротивление обмотки транса? Автору медаль за изобретательность! :)+1
Вот только с питанием непонятно. Там на самом деле двуполярка +/- 50 В? Т.е., 100 В в общей сложности, и на 8-омную нагрузку?

А... уже рассмотрел: он на 100 Вт. А то тут все как-то маломощные смотрели - где-то до 10...
 
Последнее редактирование:
У нас тоже хорошо умели
Радио-радиолюбителям mrb0944 1971-74г_046_.jpg

Или более старая
f.1971-06.032.jpg
 
Последнее редактирование модератором:
Да, очень хорошо видно, откуда там "ноги растут" :)

По 2-й схеме параметры представляются несколько завышенными: вот как-то сложно мне поверить в верхнюю границу в 35 кГц при 20 Вт с П210 на выходе. Хотя при трансформаторной раскачке они запираются и пошустрее, за счет принудительного рассасывания заряда базы. Но ведь не до такой же степени, я думаю. Тем не менее, достойно уважения в любом случае.
Хм, очень популярное, оказывается, решение в те годы , эпоху слабых транзисторов и сильных знаний. )))
К тому времени выпускалось уже множество промышленных аппаратов с подобной схемой выхода. Правда, с существенно меньшей мощностью.
 
Последнее редактирование:
Их можно на ГТ813 или 1Т901а и ток покоя поднять.Первые два тоже разные попробовать.Может транс -кольцо на аморфном железе, там и витков намного меньше нужно будет.
 
Их можно на ГТ813 или 1Т901а и ток покоя поднять.Первые два тоже разные попробовать.Может транс -кольцо на аморфном железе, там и витков намного меньше нужно будет.
Там и так витков не очень много. В последней схеме 240 + 240 первичка, и 120 в 2 провода базовые обмотки. По-моему, это не слишком обременительно.
 
Конструктор в 1971г не боялся трансф-ров. Вчера он с лампами работал. Транс для него, как для нынешнего ОУ, стандартое изделие. Расчитать, найти материалы, намотать не проблема.
Сегодня в простой БП заказной. То железа нет, то провод надо неделю искать. Теория подзабылась, а чаще незнакома.
 
Так приучали же все 70-е и 80-е бояться трансов, как нечистый ладана. Мол, устаревшее, громоздкое, неконкурентоспособное, нетехнологичное, и вообще никуда не годное изделие. А то, как они работали в ламповых схемах, как-то очень быстро забылось по мере того, как выросло новое поколение.

Прекрасно помню, как нас в институте учили по возможности избегать применения моточных изделий. В эпоху кустарного ширпотреба 90-х, который собирался на коленке, эта привычка сыграла скорее на пользу. Чтобы дешево, быстро и много.

А вот для себя, любимого заморочиться очень даже можно.
 
Транс намотать как Григорьев в 3 сложенных провода "трифиляр", всё просто.
 
И я также, сташно ненавидел. Но, с другом на пару, он мотал, я сочинял, усилитель Львова на 1т806, году в 1984-5, работал классно
 
Много лет мечтал сделать хороший ламповый усилитель - и все время не мог решиться, от одной только мысли о трансформаторах. В итоге руки так и не дошли, взял только пару лет назад в составе готовой радиолы.
 
В те годы были и ГОСТированные трансы звуковые, и межкаскадные и выходные. Параметры не космические, но гарантированные ТВТ всякие

Много лет мечтал сделать хороший ламповый усилитель - и все время не мог решиться, от одной только мысли о трансформаторах. В итоге руки так и не дошли, взял только пару лет назад в составе готовой радиолы.
Я не мотаю тоже и что? Живу с этим)))) Если есть , кто может намотать, почему бы не обратиться ?
 
Были. Но живьем их практически не видел. ТН, ТА, ТАН, ТПП - это да.
 
Были. Но живьем их практически не видел. ТН, ТА, ТАН, ТПП - это да.
Сам крутил в руках, не зная, что это за фига , эти ТВТ или ТОТ . Валялись в отделе на заводе.

Транс намотать как Григорьев в 3 сложенных провода "трифиляр", всё просто.
Трифиляр обязан шунтироваться низким выходным драйвера, его обслуживающего. Катодник, эмиттерный повторитель, либо каскад с ООС , снизить внутреннее.
И даже при этом задержка сигнала в этом трансике получится конская, паразиты набегут, в итоге резистор цепи общей оос обвешан гирляндой поправок.
Лампы могут позволить себе роскошь работы на выходник без оос, и связаных с этим головняков. Транзистор-извините. нет.
 
Надо просто перевести, пока на работе нет времени. Намотка бифилярно видимо для вторичек, но можно намотать умнее, трифиляр. Начать первичку, в какой то момент добавить бифиляр к ней а потом завершить первичку.
 

Вложения

  • Delco100Watt_01.jpg
    Delco100Watt_01.jpg
    392.1 KB · Просмотры: 273
Последнее редактирование:

Статистика форума

Темы
3,307
Сообщения
263,587
Пользователи
2,548
Новый пользователь
Александр Н.
Назад
Сверху Снизу