Германиевые УНЧ

в классе АВ и В
А германию совершенно не требуется "чистый" класс А.
Достаточно АВ с большим током покоя.
И в классе В работает отменно. Полно схем, работающих до напряжения питания 1,5 В, при токах покоя в несколько мА.
 
А германию совершенно не требуется "чистый" класс А.
Достаточно АВ с большим током покоя.
И в классе В работает отменно. Полно схем, работающих до напряжения питания 1,5 В, при токах покоя в несколько мА.
Именно это свойство германиевой схемы удивило больше всего, когда снижение питания почто до нуля не ведет к пропаданию или искажению звука. Само собой, на малых уровнях выходного сигнала.
 
А германию совершенно не требуется "чистый" класс А.
Достаточно АВ с большим током покоя.
И в классе В работает отменно. Полно схем, работающих до напряжения питания 1,5 В, при токах покоя в несколько мА.
несколько мА это таки ещё не класс Б, это класс АБ с малым током покоя, кстати кремний работает в таком режиме не хуже.
 
Но ступенька у кремниевых не в пример хуже.
Ну и на полтора вольта питания общее смещение 1,3 В у пары кремния как- то не очень вдохновляют.
Несколько мА покоя для выходных МП38А/МП42Б - ток не совсем в классе В
 
Последнее редактирование:
Но ступенька у кремниевых не в пример хуже.
Ну и на полтора вольта питания общее смещение 1,3 В у пары кремния как- то не очень вдохновляют.
Кстати, латералы с закороченными затворами тоже работаютв чистом В и без ступеньки. Она себя проявляет только на высоких частотах и то неярко. И небольшой точок убирает ее в ноль. Хотя, с ростом тока покоя спектр чистится заметно. Но на слух ничего не меняется.
Такой же забавный эффект был у Зуевского многопетлевика. Крутилка тока покоя никак не влияла на звук в обоихкрайних положениях.
 
У зуевского все обрабатывали малые петли.

Интересно было бы посмотреть на результаты макетирования однотакта с КП901
 
Открыть даташит и подать на каждые плечи сколько надо и одинаково (на постоянном токе, вход в КЗ).
А для перекошенных в хлам, чтоб на постоянном токе отстающее плече подтянулась - ток увеличивают. Проверено в Никитоиде, но там и подача на нижнее плече - змеюка вместо синуса.
По секрету, только ни кому не говорите, В класс рулит.
 
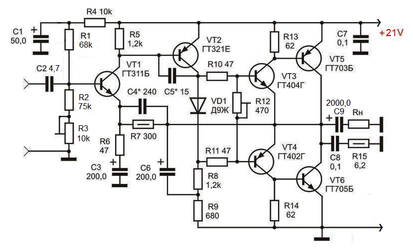
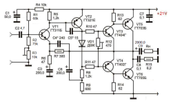
До него доберемся. А пока что вырулил в макете АВшник на германии, о четырех транзисторах, на выходе пара подобранных ГТ703А -ГТ705А, неожиданный подарок друга. Схемка уже работала, но на паре AD161-AD162 , вся трудность была придумать крепление собачих корпусов у этих ГТ-шек.
С питанием 30 в и током покоя 120-150мА на выходе чистых 9 вольт эфф, в полосе до 20кгц полной мощности и 40 кгц минус 10 дб. Чутье 1 вольт.
Ограничение красиво симметричное. Меандр ровный без выбросов.
На данный момент коллектор-база П605 зашунтирована 51 пиками.
что-то подобное видел в советских матюгальниках... чинил пару раз. Правда качество ентого изделия....
 
переверните питание,п605 включите ОК ,на вход 3107,в ОЭ УНа кт3102 будет на много лучше не жалейте один транзистор
 

Вложения

  • простой герм.png
    простой герм.png
    31.2 KB · Просмотры: 158
Возможно ли применить только Гт703 в вых. каскаде?
Можно, но схема получится иная , обвешанная капканами .
Схем на выходных транзисторах одинаковой проводимости немного, все компромиссные . А германиевые просят в раскачку не абы что. а средней мощности пары типа ГТ402-404 , которых сегодня не жирно вокруг.
 
Гт402-404 есть в наличии. Получается берем схему Перепелкина и меняем П214 на Гт 703?
 
Гт402-404 есть в наличии. Получается берем схему Перепелкина и меняем П214 на Гт 703?
нет это уже не то,ищите пару гт705й или уж лучше кремний комплементарный на выход
тошибу 5198\1941 пара красава
 
У отобранных П214 с ОЭ 8кГц , у Гт703 10кГц , не далеко убежали. Зато отбор не нужен
 
Порядок цифр в кГц одинаков, может и коррекцию не трогать? Неужели никто не собирал на Гт703 вместо П214-215.
 
да будут работать без проблем,только 10кгц это тоже мало,особенно квази,а по току они слабее 215х,имхо пару найти 705 не проблема
кондер параллельно резистору оос чуууть уменьшить и все ,процентов на 20,но схема из поста 7240 лучше Перепелкина)))тк в ней быстрый ОК на п605 в драйвере а (дарлингтоны,шиклаи) 402\404 +703 медленнее одиночек 703\705
верхнее плечо вообще как в параллельнике плавно закрывается,можете туда кремний поставить или даже полевик как в NAD-310
 

Вложения

  • NAD-310.PNG
    NAD-310.PNG
    183.5 KB · Просмотры: 96
Возможно ли применить только Гт703 в вых. каскаде?
Возьмите любую схему с выходным квазикомплементарным каскадом на германии. Учитывайте ограничения по току (3,5а), мощности и особенно - по напряжению (вы не указали буквенный префикс)
 
Последнее редактирование:
Возьмите любую схеме с выходным квазикомплементарным каскадом на германии. Учитывайте ограничения по току (3,5а), мощности и особенно - по напряжению (вы не указали буквенный префикс)
Брал 20-вольтовые ГТ 703 , закороченные б-э , пробивались на 40 вольтах. Пробой. разумеется, неповреждающий, по типу стабилитрона.
 
Брал 20-вольтовые ГТ 703 , закороченные б-э , пробивались на 40 вольтах. Пробой. разумеется, неповреждающий, по типу стабилитрона.
Так и теория подсказывает. Удвоение пробойного напряжения при общей базе, или общем затворе.
 
отстойные схемки,а вот идея с кольцом вместо катушки понравилась,особенно в настоящее время когда неодим доступен
только катушку намотать на керне а кольцо намагнитить вдоль оси
 
Есть спайс модели гт703-705 нормальные у кого-то?
не могу найти в сети
 
Есть спайс модели гт703-705 нормальные у кого-то?
не могу найти в сети
Они выходные, так что роще будет построить нагрузочную прямую по заводским ВАХ.
Плюс две вспомогательные нагрузочные линии, на сопротивление в два раза меньше, и в два раза больше. Это необходимо, так как нагрузка комплексная. Все они должны быть в линейной зоне, и не пересекать линии предельных режимов по току и мощности рассеяния коллектора.
 
За эти дни сложились и отслушаны две схемы на германии , разные по схеме и режиму, обе достойно звучащие. Питание 28 -30 вольт, выходная мощность у АВшника около 10 Ватт, Ашник выдает около 8 ватт. АВшник работает на паре ГТ703-гт705 с током покоя 150мА, Ашник -0,9 Ампера. В схеме Ашника ток покоя застабилизирован латералом в нижнем этаже, наверху германий ГТ806 или 813. Настраивалось от Б5-29 .Потом переключился на импульсник MeanWell 28вольт 3А.
Пробовал запитать схему Ашника от обычного выпрямителя на базе ТН-46 , есть фон слышимый , банка по питанию нужна не менее 22 000 мкф, лучше разбить на 2 части, скажем, 10 тыс за мостом и 22000-33000 после резистора. Как это сделано в схеме Худа на латералах.
Включение бесшумное.
ПС. Пока возился, спалил в схеме Худа случайно германий 806й. Наскоро прикрутил какой-то дешман в корпусе ТО-3, написано "5 килогерц", это предельная частота в ОЭ. Прекрасно все запело. Проверенный способ применить тормозные германии , сэкономив на дорогих и дефицитных .

ПС. За подобранный квартет ГТ703-705 поклон и рахмат дяде Пыжэ.
 
За эти дни сложились и отслушаны две схемы на германии , разные по схеме и режиму, обе достойно звучащие. Питание 28 -30 вольт, выходная мощность у АВшника около 10 Ватт, Ашник выдает около 8 ватт. АВшник работает на паре ГТ703-гт705 с током покоя 150мА, Ашник -0,9 Ампера. В схеме Ашника ток покоя застабилизирован латералом в нижнем этаже, наверху германий ГТ806 или 813. Настраивалось от Б5-29 .Потом переключился на импульсник MeanWell 28вольт 3А.
Пробовал запитать схему Ашника от обычного выпрямителя на базе ТН-46 , есть фон слышимый , банка по питанию нужна не менее 22 000 мкф, лучше разбить на 2 части, скажем, 10 тыс за мостом и 22000-33000 после резистора. Как это сделано в схеме Худа на латералах.
Включение бесшумное.
Труд бессмысленный и беспощадный.
ПС. Пока возился, спалил в схеме Худа случайно германий 806й. Наскоро прикрутил какой-то дешман в корпусе ТО-3, написано "5 килогерц", это предельная частота в ОЭ. Прекрасно все запело. Проверенный способ применить тормозные германии , сэкономив на дорогих и дефицитных .
Рациональнее - просто выкинуть.
 
Последнее редактирование:
Есть спайс модели гт703-705 нормальные у кого-то?
не могу найти в сети
Нет их, ввиду ненужности, простенькие схемы на германии из прошлого века уже жёваны, пережёваны, ничего нового на них не сделать, схемок на 6-7 транзасторах, полон интернет.
 

Вложения

  • 703-705.png
    703-705.png
    167.1 KB · Просмотры: 97
Нет их, ввиду ненужности, простенькие схемы на германии из прошлого века уже жёваны, пережёваны, ничего нового на них не сделать, схемок на 6-7 транзасторах, полон интернет.
Коррекцию можно по человечески сделать. А не так как обычно сделано, лепили конденсаторы куда попало, свистеть перестало уже счастье.
 

Статистика форума

Темы
3,315
Сообщения
264,703
Пользователи
2,551
Новый пользователь
Dmaren55
Назад
Сверху Снизу