Измерения гибкости центрирующей шайбы и подвеса

Стенд повернуть вертикально
Гибкость измерять во всем диапазоне перемещения диффузора
А вот какая она должна бьіть на краях - вопрос
 
Гибкость измерять во всем диапазоне перемещения диффузора
У Клиппеля есть анализ нелинейности гибкости в зависимости от направления смещения:
https%3A%2F%2Faudioxpress.com%2Fassets%2Fupload%2Fimages%2F1%2F20190311165956_Figure7-DUMAXKlippel.jpg

У него же я этот стенд и скопировал, правда в упрощенном виде.
 
У меня есть вопросы которые по факту задать некому, какое соотношение гибкости ц.шайбы и подвеса должно быть для каждого типа головки. В зональном режиме, по многим источникам, в расчетах вообще гибкостью можно принебречь, хотя это блее жесткий режим для подвеса чем поршневой со смещением подвижной части на +/- 3мм
При зональном излучении гибкостью ЦШ пренебрегать нельзя, гибкостью подвеса - ХЗ, опять же, что там будет в крайних положениях
 
При работе динамика за пределами поршневого режима, параметр гибкость вообще исключается из расчета.
 
Визер на ШП єто зонное излучение (я єто имел ввиду)?
Как катушка будет себя вести на краях?
 
При зональном излучении гибкостью ЦШ пренебрегать нельзя, гибкостью подвеса - ХЗ, опять же, что там будет в крайних положениях
Почему хз ? Вот же
У Клиппеля есть анализ нелинейности гибкости в зависимости от направления смещения:
https%3A%2F%2Faudioxpress.com%2Fassets%2Fupload%2Fimages%2F1%2F20190311165956_Figure7-DUMAXKlippel.jpg

У него же я этот стенд и скопировал, правда в упрощенном виде.
 
И что здесь? Гибкость ЦШ? Подвеса?
Видно, что диффузор работает +\- 3 мм
Думаю, что гибкость подвеса делают так, чтобьі магнит не вьіплюнул катушку, а все остальное - как вьійдет
Гибкость шайбьі - чтоб по всему ходу только центрировала катушку и не тормозила диффузор
Можно сравнить гармоники на ВЧ в среднем положении диффузора и на краю (в вьіпуклом или впуклом положении)
Возможно будет видно, мешает гибкость звуку или нет
 
И что здесь? Гибкость ЦШ? Подвеса?
Цш + Подвес
Видно, что диффузор работает +\- 3 мм
Не видно.
На графике показано смещение катушки в мм а ето 5.4мм на сторону .
С лева жечткость подвесса.
На ассиметрию не обращаем внимания.
Видим что со смещением общая жескость подвижки с 1.95N/mm в 0 повышаеться,- и на краях достигает 0.55 N/mm
Думаю, что гибкость подвеса делают так, чтобьі магнит не вьіплюнул катушку, а все остальное - как вьійдет
🙂 нет
Гибкость шайбьі - чтоб по всему ходу только центрировала катушку и не тормозила диффузора
Динамик ето компромис из кучи параметров и просто подвесом тормозить дифузор не получеться.
Его поломает
Можно сравнить гармоники на ВЧ в среднем положении диффузора и на краю
(в вьіпуклом или впуклом положении)
Возможно будет видно, мешает гибкость звуку или нет
Нет нельзя
 
Не совсем корректно
1712637775102.png

Значение сопротивления постоянному току взято из кривой импеданса, разница в показаниях измеренными омметром, была всего в 0.03Ом, для итогового расчета Limp`ом такие погрешности влияют на показания в 5-ом знаке после запятой, что давало коэффициент электромеханической связи не 4.2147Тл*м, а целых 4.2142Тл*м. С остальными параметрами ситуация аналогична!
 
Значение сопротивления постоянному току взято из кривой импеданса, разница в показаниях измеренными омметром, была всего в 0.03Ом,
В верхний правьій угол вносится значение, измеренное омметром
Неужели 8-ми оммная катушка показала всего 3 Ома?
 
Посмотреть вложение 93462
Значение сопротивления постоянному току взято из кривой импеданса, разница в показаниях измеренными омметром, была всего в 0.03Ом, для итогового расчета Limp`ом такие погрешности влияют на показания в 5-ом знаке после запятой, что давало коэффициент электромеханической связи не 4.2147Тл*м, а целых 4.2142Тл*м. С остальными параметрами ситуация аналогична!
Вопрос касательно диаметра мембраны. Параметр сильно влияет на несколько других, рассчитываемых через него (я попадался). Что Вы туда подставляете, в точности?
В верхний правьій угол вносится значение, измеренное омметром
Неужели 8-ми оммная катушка показала всего 3 Ома?
В эту клеточку и в клеточку ниже вставляются значения, сохранённые ранее. Указанная внизу птичка передаёт управление реально рассчитанному значению Re. Приходится следить следить за птичками и значениями, вытянутыми из файла конфигурации.
 
Последнее редактирование:
Последнее редактирование модератором:
В эту клеточку и в клеточку ниже вставляются значения, сохранённые ранее. Указанная внизу птичка передаёт управление реально рассчитанному значению Re
Спасибо, не сразу врубился, просто я всегда измеряю тестером и вношу

Не знаю, будет ли ето полезно
Когда-то приобрел старьіе колонки, диффузор НЧ казался дубовьім, советовали его заменить
Подумал и вначале решил пропитать подвес
До90.jpg
Через пол года после пропитки91.jpg
Гибкость изменилась сильно, но вот какая она бьіла изначально (после производства) - неизвестно
 
Посмотреть вложение 93462
Значение сопротивления постоянному току взято из кривой импеданса, разница в показаниях измеренными омметром, была всего в 0.03Ом, для итогового расчета Limp`ом такие погрешности влияют на показания в 5-ом знаке после запятой, что давало коэффициент электромеханической связи не 4.2147Тл*м, а целых 4.2142Тл*м. С остальными параметрами ситуация аналогична!
Если доверяю ЛИМПу определить Re и ставлю галочки в указанных окошках, то расчётное значение ( выделенное жёлтым) получается много меньше, чем измеренное. Например измеренное 3,5 Ом, а ЛИМП рассчитывает при включении этих окошек 2,4 Ом и соответственно электрическая и полная добротности рассчитываются также заниженные. Поэтому приходится вводить измеренное тестером Re или минимальное значение импеданса из графика в правое верхнее окошко. Кто знает в чём дело ?
 
Например измеренное 3,5 Ом, а ЛИМП рассчитывает при включении этих окошек 2,4 Ом
Я уже в одной из тем объяснял литовскому участнику форума, о том, что измерял сопротивление и измеряю двумя способами, тем что определил limp, и ручным прибором омметром, и разница показаний за редким исключениям доходит до величины в 5% и то, больше из за температурного дрейфа. В остальных же случаях разница на пару единиц процента.
Вот как всё было, измерено омметром и то что измерил limp:
1712724846575.png

Коэффициент электромеханической связи 3.99Тл*м и 4.00Тл*м (ну даже смешно назвать существенной разницей), полная добротность 1.01 и 0.99 всё так же на те же пару процента разница.
 
Последнее редактирование:
Я уже в одной из тем объяснял литовскому участнику форума, о том, что измерял сопротивление и измеряю двумя способами, тем что определил limp, и ручным прибором омметром, и разница показаний за редким исключениям доходит до величины в 5% и то, больше из за температурного дрейфа. В остальных же случая разница разница на пару единиц процента.
Вот как всё было, измерено омметром и то что измерил лимп:
Посмотреть вложение 93582
Коэффициент электромеханической связи 3.99Тл*м и 4.00Тл*м (ну даже смешно назвать существенной разницей), полная добротность 1.01 и 0.99 всё так же на те же пару процента разница.
Станислав, у тебя нет расхождений, тут нет вопросов, я не пойму почему у меня разница Re между измеренным лимпом и тестером. Вроде всё делаю правильно, даже снял МС и измерил катушку лимпом - расхождений с омметром нет, но при измерении с МС, лимп занижает сопротивление катушки при выводе параметров. Но на графике минимальный импеданс правильный.
 
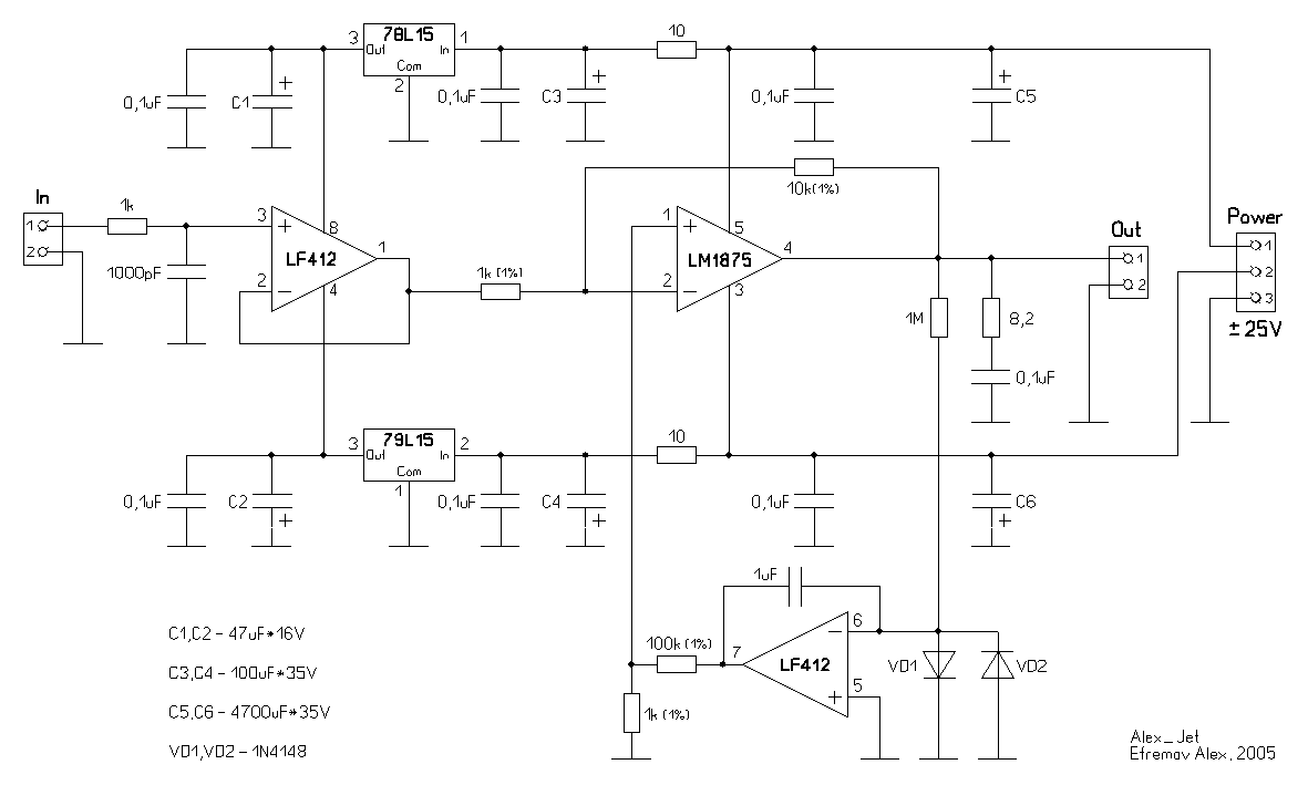
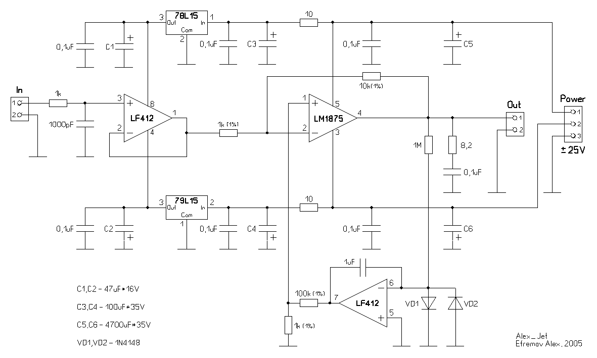
Ну мой стенд (звучит конечно громко) по факту это "стэндик" выглядит так: ПК -> аудиоинтерфейс UMC204HD -> усилитель на базе TDA2050
Amp_on_LM1875T.gif

и далее через резистивный делитель обратно всё в аудиоинтерфейс

Ранее, еще до этого "стэндика" я не использовал limp вообще, только LoudspeakerLAB3.
 
Вроде всё делаю правильно, даже снял МС и измерил катушку лимпом - расхождений с омметром нет,

но при измерении с МС, лимп занижает сопротивление катушки при выводе параметров.
Не может такого бути 🤣
Резистор и мс ето не тоже самое ?
Когда об етом намекал др то его за ето закидали помидорами .
Ну а если без шуток то limp мерит чаще всего адекватно , но проверяться всегда нужно так как в начале предложения для параметра Re есть такое слово "Estimate" что означает - Оценка .
Screenshot_20240410_091319_Free Adblocker Browser.jpg

Ето само собой много чего объясняет.
 
Иногда приходится снимать сию галочку и использовать измеренное тестером сопротивление, ибо ЛИМП "оценил" ну явно криво. Следить за ним надобно.
 
Ну по факту, это одна из идей, добиться такой разности показаний между показаниями омметра и оценочным определением Re, и посмотреть насколько буду плавать показания. Ведь если оценочный метод уехал далеко от реальных значений то и сама кривая импеданса может быть не верной. И вписанное значение Re по итогу даст не выходе неверные значения Qe, Qm, Qt и остальное скорее всего так же.
 
Ну мой стенд (звучит конечно громко) по факту это "стэндик" выглядит так: ПК -> аудиоинтерфейс UMC204HD -> усилитель на базе TDA2050Посмотреть вложение 93583
и далее через резистивный делитель обратно всё в аудиоинтерфейс

Ранее, еще до этого "стэндика" я не использовал limp вообще, только LoudspeakerLAB3.
Давняя задумка сделать на базе мощной микросхемы типа ТДА 2030 или 2050 токовый усилитель для измерения Т-С динамика по Z кривой. Чтобы без этих набивших оскомину резисторов в 1 килоом и куриным током в 10 мА .
 
Не хватит. Делайте на 7294 мостом, ещё лучше с доп. транзисторами на выходе.
2030 горят сразу, 2050 либо горят, либо недодают тока, в зависимости от напряжения питания.
 
Насчет всё той же гибкости, скажу так, проводил эксперимент измерял ТС при помощи генератора и последовательного сопротивления +1кОм, и далее через паузу делал замеры на "стендике" Limp (2.83В), то разница была в частоте резонанса до ~3Гц, пример: 62.х Гц и 60Гц (на стэндике)
Возвращаясь про нелинейную характеристику гибкости, при малых амплитудах смещения подвижной части для метода ГОСТ, и для усилителя с подводимым напряжением 2.83В на головке. Но опять же, разница всё равно была на уровне 2-3%
 
Последнее редактирование:
Купил по случаю шайбы новые:

1716793065502.jpeg


И провел два замера первый в таком виде как шайба пришла с магазина:
1716792816692.png

Замер показал, что у шайбы среднее значение гибкости 1.4мм/Н "дубовая" по факту и при том очень малый ход шайбы, чем больше линейное смещение, гибкость уменьшается. По ходу это под ШП или СЧ самое то, где линейный ход +\-2мм

Далее взял шайбу, и замочил 3 раза в кипятке:
1716792945215.png

Среднее значение гибкости возросло до 1.8мм/Н, кипяток чуток помог шайбе :)
 
Неплохо бы кипяченую шайбу промерить через недельку-другую.
 
Неплохо бы кипяченую шайбу промерить через недельку-другую
Ну шайба по факту спустя неделю измерена. Во вторник получил посылку, в среду заливал кипяточком, а сегодня уже понедельник!
 

Статистика форума

Темы
3,312
Сообщения
264,568
Пользователи
2,551
Новый пользователь
Александр Н.
Назад
Сверху Снизу