Александр Бокарёв
1 ранг
- Регистрация
- 12 Ноя 2019
- Сообщения
- 30,165
- Реакции
- 15,287
- Баллы
- 395
Обычно начинается с инфопереноса,а потом глядь, на карте пусто.Бегло глянул книжку, похоже на вариацию лохотрона "биорезонанс - инфоперенос".
Смотрите видео ниже, чтобы узнать, как установить наш сайт в качестве веб-приложения на домашнем экране.
Примечание: Эта возможность может быть недоступна в некоторых браузерах.
Обычно начинается с инфопереноса,а потом глядь, на карте пусто.Бегло глянул книжку, похоже на вариацию лохотрона "биорезонанс - инфоперенос".
можете пояснить по какой причине нельзя? Синус кривой или еще какие то причины?Только не пытайтесь делать это на практике.
Лучше генератор.
уже давно в продаже есть десятки модуляторов для катушек с аудио входом для этих целейПредлогаю данную тему расшитить,..... Хильда Кларк
Результат непредсказуем.можете пояснить по какой причине нельзя? Синус кривой или еще какие то причины?
ферритовое кольцо это обратная связь, можно её реализовать более пикантным способом, как это делают немецкие учёные. )) например применить резистор или конденсатор.Результат непредсказуем.
похер, главное простая схема, ху-рит и ху-тдобился генерации, А чем уровень держать бум? Или похер на форму сигнала? Главное- генерация, а что там на выходе- начхать? АРУ где, и на чем? Или тоже похер?
ну ок, а пос в виде кольца вы тоже не уважаете как и Машкин? Тоже хрень собачья это кольцо?Это задающий ген с АРУ на термике ТКП-300 , он же ТПМ 2-0,5
как завести пос? от выхода на катушку кинуть перемычку на вход этой схемы? или через конденсатор ?ПОС завести через катушку,
Это фактически идея прибора. Но она работает, если ум приложить и руки. Плохо то, что капризная она, лампочка дрянной элемент АРУ. Очень узкие ворота рамок устойчивой работы. Термик на порядок лучше.по схеме есть вопросы, средняя точка питания соединяется с входным резистором? и лампочка тоже?
земляная точка катушки запитана через резистор цепи ПОС. И там нужно повозиться.как завести пос? от выхода на катушку кинуть перемычку на вход этой схемы? или через конденсатор ?
дядька один предлагал идею взять мызыкальный усилитель на аудио микрухе. вье-ать на вход кольцо а вместо динамика катушку, и вуаля, ))Кольцо это ПОС, завести генерацию.
Оно как бы просто все. И как-то у кого-то работает. А иди , проверь.дядька один предлагал идею взять мызыкальный усилитель на аудио микрухе. вье-ать на вход кольцо а вместо динамика катушку, и вуаля, ))
ясно, в лайв синусе неавтоген, а задающий и там еще микроконтроллер есть программируемый. А на задающем гене такую модуляцию можно без контроллера сделать? на транзисторах напримерЗдесь катушка задает частоту своими витками, их заставить съехать с резонанса непросто.
у XR2206 есть вход ГУНа, туда модуляцию заводим. Там входы модуляции по амплитуде есть и по частоте. Две платы генератора на 2206, одна качает медленный синус на вход второго, меняя частоту генерации , поданной в катушку.ясно, в лайв синусе неавтоген, а задающий и там еще микроконтроллер есть программируемый. А на задающем гене такую модуляцию можно без контроллера сделать? на транзисторах например
по аудио микрухам из класса АВ вроде только lm3886 теоретически должна работать в чипдипе есть готовый унч, а так есть в продаже модули унч на транзисторах с хорошей рабочей полосой и разной мощности, но это поле для экспериментов если есть мнгого времени и свободных денег на модули... мой знакомый катушечник делает на продажу модуляторы без ару, там на осциллографе полный п-цОно как бы просто все. И как-то у кого-то работает. А иди , проверь.
Ка померить импеданс катушки? без осцилла никак?импеданс смотреть.
Сам инженер разработчик от лайвсинуса писал у них сердцем и ядром прибора является задающий DDS генератор. DDS (Direct Digital Synthesizers) или прямой цифровой синтез частоты, который позволяет получать практически идеальную синусоиду с очень низким коэффициентом искажений" AD9833-это маломощный Программируемый генератор сигналов, способный генерировать синусоидальный, треугольный и прямоугольный выход. частоты 0-12,5 МГц. выходная частота и фаза программируются с помощью программного обеспечения, выходное сопротивление 50 Ом (выглядит примерно как на фото зеленый или сиреневый, )Какой принцип работы схемы Live Sinus 6? Остальные её части есть?
А иди , проверь.
Вот у автора есть навароченая схема, в ней ару и пос толково сделаны?Дальше автор уходит от ответа. Не царское дело амплитуду держать. Холопы справятся.
А вы делайте как надо, тем более,тема малоизведанная.Делай хорошо,а плохо оно само получится.по аудио микрухам из класса АВ вроде только lm3886 теоретически должна работать в чипдипе есть готовый унч, а так есть в продаже модули унч на транзисторах с хорошей рабочей полосой и разной мощности, но это поле для экспериментов если есть мнгого времени и свободных денег на модули... мой знакомый катушечник делает на продажу модуляторы без ару, там на осциллографе полный п-ц
Теоретически верно.Но 12 в питание и не в мосте, что получим на выходе, 250ма? Микросхема не китаецкая, Таиланд.Есть надежда на результат.Вот у автора есть навароченая схема, в ней ару и пос толково сделаны?
Чистая синусоида єто сколько % искажений?А чистая синусоида- это ток в катушке, хотя, на синусе тоже зарубки видны, не идеальный сигнал.
Ха! Не только "грязной", я встречал убедительные описания адептов как лечебный эффект оказывают именно высокочастотные артефакты (чем их больше тем лучше), которые сидят на синусоиде как блохи на собаке. Чем возбуда и мусора больше, тем лечит лучшеПризываю не бояться немного грязной синусоиды: как объясняют адепты – лечит сама несущая (первая) катушечная частота, а доля 2-й, 3-ей, 4-ой, 5-ой гармоники весьма мала. Эта доля просто уносит часть полезной мощности в другие органы и ткани.

По этой причине есть желание вернуться к схеме,где катушка сама задаёт себе частоту для работы , изменения резонансной частоты контура лишь меняет саму частоту возбуждения, АРУ держит амплитуду.Но задачу чистого сигнала на выходе мощника никто не отменял.Ха! Не только "грязной", я встречал убедительные описания адептов как лечебный эффект оказывают именно высокочастотные артефакты (чем их больше тем лучше), которые сидят на синусоиде как блохи на собаке. Чем возбуда и мусора больше, тем лечит лучше![]()
На основании этого "грязного" научно-медикаментозно-медицинского факта призываю: всех лекарей от бабки Катушки питать тот контур этого... как его? – а, Теслы! – меандром синусоидальной частоты. Регулируя скважность (скряжность), можно менять мощность прогрева.Ха! Не только "грязной", я встречал убедительные описания адептов как лечебный эффект оказывают именно высокочастотные артефакты (чем их больше тем лучше), которые сидят на синусоиде как блохи на собаке. Чем возбуда и мусора больше, тем лечит лучше![]()
Назад к искровому разряднику.В ем вся сила.На основании этого "грязного" научно-медикаментозно-медицинского факта призываю: всех лекарей от бабки Катушки питать тот контур этого... как его? – а, Теслы! – меандром синусоидальной частоты. Регулируя скважность (скряжность), можно менять мощность прогрева.
В первичке повышающего транса, вторичку - на тушкуНазад к искровому разряднику.В ем вся сила.

Мало ли что вам обещают в даташитах китайцы.Цифры завораживают.По схеме 3 детальной от монарха на тда7056а таиланд, да там синус не идеальный но эффект ощутимый есть. Мощи мало... 1,5 вт на кате есть. Есть полно людей которым и этого многго, так что моща это индивидуально.
Что до lm3886 у нее скорость нарастания 17,5 В/мкс можно легко посчитать какую напругу она потянет на 300 кил.
Напряжение питания ±10...±35 В
Макс. выходная мощность на нагрузку 4 Ома при THD 0,1% 68 Вт (±28В)
Макс. выходная мощность на нагрузку 8 Ома при THD 0,1% 38 Вт (±28В)
Макс. выходная мощность на нагрузку 8 Ома при THD 0,1% 50 Вт (±35В)
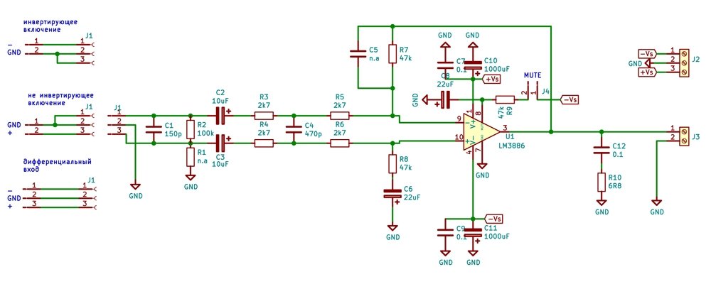
схему прилагаю
да эта 3 детальная схема много месяцев обкатывалась и мной и моим знакомым.Ваша лично проверенная в работе схема есть?
тип41сИ я о том же.Но все проверять нужно.Врут безбожно.
Идея автогена хорошая,с катушкой связи,но АрУ нет,все держится на соплях, то много то мало.тип41с