Транзисторные винил-корректоры

Упомянутый Никитин один из адептов этого столбового пути.
Вищезгаданий вітька жуковський також з поміж тих адептів. Він, як і Нікітін, запхнув все потрібне підсилення в один каскад, використавши на нього аж сім транзисторів, і назвавши частину його "триклаєм"(С) ;) . Нікітін проти нього так, учень з його всього чотирма транзисторами на каскад. А що, то також можна розглядати, як спортивне змагання. :)
 
Последнее редактирование:
Сповідую трохи протилежний підхід. Терпіть ненавиджу зайві деталі.
 
Наигрался с винилами, лучше всего по звуку понравился ламповый корректор.
Щас разонравится:
https://www.*******.com/posts/pervye-nashikh-69590035

И чтоб хоть как то развеять застойную скукоту здешнюю - по части новых идей типа пассивной охлаждёнки, понижалки гистерезисного клира ММ бошек, трансадмиттансной коррекции с постоянным петлевым, ДЦ сервы для безэлектролитности и габаритов в сборе 20х43х3 мм, etc. [ https://www.*******.com/posts/musattoff-95652166 ]. "Ты заходи, если что" ©

Хєппи ньюйер єврибоди!

ЗЫ. Ежели кто ищет кратчайший путь к вот такому качеству фонокора [ https://youtu.be/maCSMOMVF_E ] , то вєлкам вот сюда [ https://imrad.com.ua/ua/fonokorekto...vok-zvukoznimacha-z-ruhomim-magnitom-mm-50389 ]
 
Навеяло фразу от Жванецкого: Отсутствие старых продуктов и наличие новых лекарств образуют удобно дополняющие пары.
Иначе говоря, на ультрасовременных настоящих китайских транзисторах и микросхемах сочиняется суперсовременная схема корректора к настоящей китайской ММ или МС головке , чтобы слушать самый лучший виниловый первопресс, записанный с флешки. Которая тоже китайская.
"Винил слушать это вам не лобио кушать. " Шутка, конечно.
Появление на форуме Николая Сухова сравнимо с высадкой инопланетян, его ролики захватывающе интересны, все, о чем он говорит, предельно ясно и понятно . Другое дело, все жду, когда он скажет пару слов собственно про звучание созданных им устройств, а не про цифры сигнал-шума, искажений и ДД. Тоже шутка, почти. :)
 
Последнее редактирование:
Щас разонравится:
https://www.*******.com/posts/pervye-nashikh-69590035

И чтоб хоть как то развеять застойную скукоту здешнюю - по части новых идей типа пассивной охлаждёнки, понижалки гистерезисного клира ММ бошек, трансадмиттансной коррекции с постоянным петлевым, ДЦ сервы для безэлектролитности и габаритов в сборе 20х43х3 мм, etc. [ https://www.*******.com/posts/musattoff-95652166 ]. "Ты заходи, если что" ©

Хєппи ньюйер єврибоди!

ЗЫ. Ежели кто ищет кратчайший путь к вот такому качеству фонокора [ https://youtu.be/maCSMOMVF_E ] , то вєлкам вот сюда [ https://imrad.com.ua/ua/fonokorekto...vok-zvukoznimacha-z-ruhomim-magnitom-mm-50389 ]
Да ладно вам, дядь Сухов, какая такая скукота? У нас вон Петров есть, Соколов тут захаживал.) Теперь ты пришел. Веселуха круглый год.) Особо понравился твой рассказ в одном из роликов как при глубине ООС в 100дБ УН будет развивать 400 вольт для исправления ошибки. Я прям пот фуфайкой утирал от смеха.) _preved
 
Да ладно вам, дядь Сухов, какая такая скукота? У нас вон Петров есть, Соколов тут захаживал.) Теперь ты пришел. Веселуха круглый год.) Особо понравился твой рассказ в одном из роликов как при глубине ООС в 100дБ УН будет развивать 400 вольт для исправления ошибки. Я прям пот фуфайкой утирал от смеха.) _preved
всё правильно, если бы не ограничение по питанию, то такую амплитуду он бы и развивал.
Если выносить ООС за пределы звукогого тракта, то питание надо поднимать вольт до 250 -300 и выше
 
Полку ретроградов прибавилось. И чего им так скушно-то? Патамушта в упор не видят нового.
А видят только свое.
 
Примерно так,но вместо входного транзистора опер с каскадом сдвига уровня,питание однополярное.
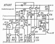
Навіщо вам опер?
Потренуйтесь зі К174УН7, там є все, що потрібно.
Як опануєте її вгамовувати, то і з операми впораєтесь
 

Вложения

  • 174УН7.jpg
    174УН7.jpg
    19.7 KB · Просмотры: 100
И на другой АС, и при другой температуре воздуха в комнате...
Плохая идея.
Вряд ли там существенно влияла АС, или температура.
Но если к этой идее прицепить безоосник, который и так играет отлично, то каков будет результат?
Там ведь и компенсировать-то будет почти нечего. Разбаланс будет не заметен.
 
Никогда не поздно выучить иностранный язык. Тем более, соседней страны.
Правда, учить его в ваших краях несравнимо труднее, чем китайский.
Надеюсь, скоро там заработает "Почта России" - по внутренним тарифам. И никакой VPN не потребуется.
А вот это уж точно не произойдет.

Влияла, так как импеданс АС совсем не такой, как у резистора, даже проволочного. Да ещё и непостоянный.
Так выходное почти нулевое, - не до конца, но здорово шунтирует АС.
 
Как этот мост будет балансироваться?
ftp://ftp.radio.ru/pub/arhiv/1998/05-98/57.pdf

если к этой идее прицепить безоосник, который и так играет отлично, то каков будет результат?
Там ведь и компенсировать-то будет почти нечего. Разбаланс будет не заметен.
Он будет незаметен при условии, что продукты его искажений будут ниже уровня шумовой полки. Таких не знаю.
 
Как вы сможете подать 300-вольтовый сигнал ООС на вход усилителя, с чувствительностью 1 (один) вольт?
Как обычно, через резистор нужного номинала.
Если на 30 В выхода ставим 30 кОм,то на 300 В ставим 300 кОм.
 
Если все так просто,то почему так не делают,это же выгодно для качества звука, пускать сам звук через короткий тракт,а усиление для ООС набирать вне звука.

"Что было, то и будет; и что делалось, то и будет делаться, и нет ничего нового под солнцем.
Бывает нечто, о чем говорят: "смотри, вот это новое"; но это было уже в веках, бывших прежде нас."
Екклезиаст, гл. 1.

 
Если на 30 В выхода ставим 30 кОм,то на 300 В ставим 300 кОм.
То есть усилим сигнал с выхода в 10 раз чтобы его ослабить в 10 раз и таки завести в ООС...
Как-то раз американский физик-экспериментатор Р. Вуд (1868—1955), довольно эксцентричный человек, любитель всяких острых ощущений, решил проделать на себе рискованный опыт — испытать действие наркотика. С большим трудом раздобыв опиум, он накурился этого зелья и вскоре впал в забытье. Придя через некоторое время в сознание, он вспомнил, что, находясь в одурманенном состоянии, напал на какую-то чрезвычайно глубокую и важную научную идею, но на какую именно — начисто вылетело из головы. Тогда Вуд решил повторить опыт в надежде, что ему посчастливится вновь обрести ускользнувшую мысль.
И действительно, как только начало сказываться наркотическое действие опиума, забытая мысль не замедлила возникнуть в уме ученого. Чувствуя, что сознание вот-вот покинет его, Вуд сумел в последний момент сконцентрировать волю, записать идею на бумажке и впал в беспамятство. Очнувшись, он с ликованием подумал об удачном исходе столь трудного и опасного опыта и, дрожа от нетерпения и пережитого, поспешно развернул бумажку с драгоценной записью. На ней он прочел; “Банан велик, а кожура еще больше...”
 
То есть усилим сигнал с выхода в 10 раз чтобы его ослабить в 10 раз и таки завести в ООС...
Как-то раз американский физик-экспериментатор Р. Вуд (1868—1955), довольно эксцентричный человек, любитель всяких острых ощущений, решил проделать на себе рискованный опыт — испытать действие наркотика. С большим трудом раздобыв опиум, он накурился этого зелья и вскоре впал в забытье. Придя через некоторое время в сознание, он вспомнил, что, находясь в одурманенном состоянии, напал на какую-то чрезвычайно глубокую и важную научную идею, но на какую именно — начисто вылетело из головы. Тогда Вуд решил повторить опыт в надежде, что ему посчастливится вновь обрести ускользнувшую мысль.
И действительно, как только начало сказываться наркотическое действие опиума, забытая мысль не замедлила возникнуть в уме ученого. Чувствуя, что сознание вот-вот покинет его, Вуд сумел в последний момент сконцентрировать волю, записать идею на бумажке и впал в беспамятство. Очнувшись, он с ликованием подумал об удачном исходе столь трудного и опасного опыта и, дрожа от нетерпения и пережитого, поспешно развернул бумажку с драгоценной записью. На ней он прочел; “Банан велик, а кожура еще больше...”
Я не знаю, в детали не вникал, пока есть только идея - " вынести усиление для ООС, за пределы звукового тракта"
Надо пробовать в железе.
 
Он будет незаметен при условии, что продукты его искажений будут ниже уровня шумовой полки. Таких не знаю.
Посмотрите уровень заметности на слух одной второй гармоники в спектре.
Когда все остальные - в шумах.
 
Посмотрите уровень заметности на слух одной второй гармоники в спектре.
А все остальные - в шумах.
Совет классный и убедительный, но проделать такую лабораторку прямо сейчас не у всех получится.
 
Как так случилось, что "одиннарот" не понимает друг друга?
Точнее, белорус понимает украинца, и наоборот. А вот восточный сосед их совершенно не понимает?А они его понимают. Странно это. Тем более для знатока нескольких иностранных языков
Если всё закончилось, зачем повестки насильно раздают? И откуда ракеты прилетают? Почему границы закрыты?
Тенденция такая, что война возвращается туда, откуда она пришла. Это закономерный процесс.
Немцы периода второй мировой тоже возмущались, почему это бомбы вдруг начали разравнивать Берлин, Гамбург и прочее. Типа, а их же за что?
У истории свои железные законы. Нарушить которые не под силу ни одному царьку-диктатору.
Если уж поставил ногу на опрелеленную тропинку, то точно известно, куда она приведет.

Совет классный и убедительный, но проделать такую лабораторку прямо сейчас не у всех получится.
Можно прочитать работу Дэниеля Чивера, для начала.
 
Последнее редактирование:
Можно прочитать работу Дэниеля Чивера, для начала.
Я о своем, про Спектру и тамошний набор частот в генераторе, с помощью которого можно сгенерировать любой спектр и послушать в сравнении с чистым тоном.
 
И это тоже в помощь паяющим. Когда прочувствуют слышимость конкретных гармоник, может быть тогда тщательнее будут относиться к спектру своих изделий.
 
И это тоже в помощь паяющим. Когда прочувствуют слышимость конкретных гармоник, может быть тогда тщательнее будут относиться к спектру своих изделий.
Для этого нужно будет потратить кусок жизни. Не всем такая жертва понравится.
 
Та да.... Безвозвратно потерянные выходные. А можно ведь было посмотреть футбол.
Или погрохать доминошками в дворе, в беседке, уютно увитой спиралями зеленого змИя.
 
Последнее редактирование:
Та да.... Безвозвратно потерянные выходные. А можно ведь было посмотреть футбол.
Или погрохать доминошками в дворе, в беседке, уютно увитой спиралями зеленого змея.
Дело не в этом. совет сгенерить спектр и послушать полезен и имеет смысл тому, у кого есть такая прога. Для прочих - эхо в вакууме.
 
"Спектру" не украли же марсияне? При желании ничто не запрещает найти, и установить.
 
Последнее редактирование:
Спектру не украли же марсиане? При желании ничто не запрещает найти, и установить.
Демоверсия Спектраплюса вроде есть. Но и в этом случае чтобы освоить программу, нужно время и подсказка знающего.
В сети есть отменная статья , Спектралаб для чайников, написана легко и понятно .
 
Демоверсия Спектраплюса вроде есть. Но и в этом случае чтобы освоить программу, нужно время и подсказка знающего.
В сети есть отменная статья , Спектралаб для чайников, написана легко и понятно .
Народ такой ленивый.
Вот прицепить бы к форуму тему, где гармоники добавлены к основному тону, с десяток вариантов.
Чтобы по одному-двум кликам открывались.
 
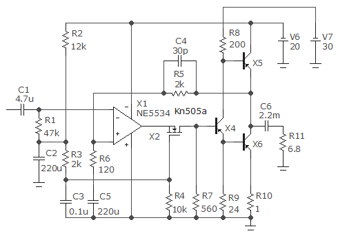
За схемку рахмат, нужно макетить, оч нра!
Подарок под елку. :)
И кстати, опер и драйвер полезно запитать от повышенного источника 30 вольт.
Логично, +/-15 на опер и запас на драйвер. Только на софтклип проверить надо будет.
 
Уже проверял, резистор нагрузки драйвера с доп питанием, вместо бутстрепа или ИТ - какой-то очень хороший компромисс. Сигнал красивейший, усиление достаточное , клип ровный.

"Слабый ГСТ", вроде резистора с доппитанием, похоже, в некоторых случаях имеет преимущество.
Тоже думал о таком решении, памятуя Хоровиц Хилла что, резистор большого номинала, в первом приближении - источник тока, только в отличии от активного ИТ, не имеет реактивности и максимально линеен.
Наверное такое решение хорошо для высококачественных АС.

Вот только я хотел такой вариант сделать для ВКУН, но для этого пришлось бы делать доп. питание и для транзистора УН , и ставить более высоковольтный, нужно с каждой шины питания добавить вольт 30 - 50....будет интересно,.... хотя....тогда уже можно поставить и лампу.

Если накинуть доп. питание на ВКУН с обеих сторон,то в нагрузке УН, можно скомбинировать ГСТ+ R. Резистор будет компенсировать нелинейность ГСТ, а ГСТ давать хорошее усиление.
Но соотношение придется поискать опытным путем.
 
Последнее редактирование:

Статистика форума

Темы
3,304
Сообщения
263,144
Пользователи
2,544
Новый пользователь
vlad'mir
Назад
Сверху Снизу