NEULO
1 ранг
- Регистрация
- 14 Июл 2019
- Сообщения
- 4,242
- Реакции
- 2,510
- Баллы
- 122
- Возраст
- 52
- Страна
- Россия
- Город
- Одинцово
- Предупреждений
- 7
Очередная тупая теория от господ балбесов. Чтож, легко проверяется.
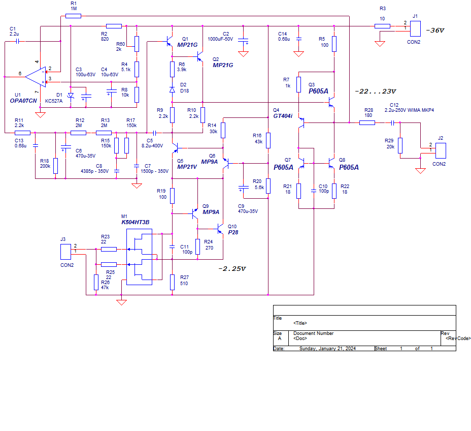
Итак, на листе две одинаковых схемы, но в одной ГСТ в другой резистор. Смотрим девиацию тока на коллекторе расщепителя, остальное там подписано:

А вот у нас девиация тока на резисторе и на коллекторе ГСТ, угадайте кто из них является генератором тока- а кто нет.

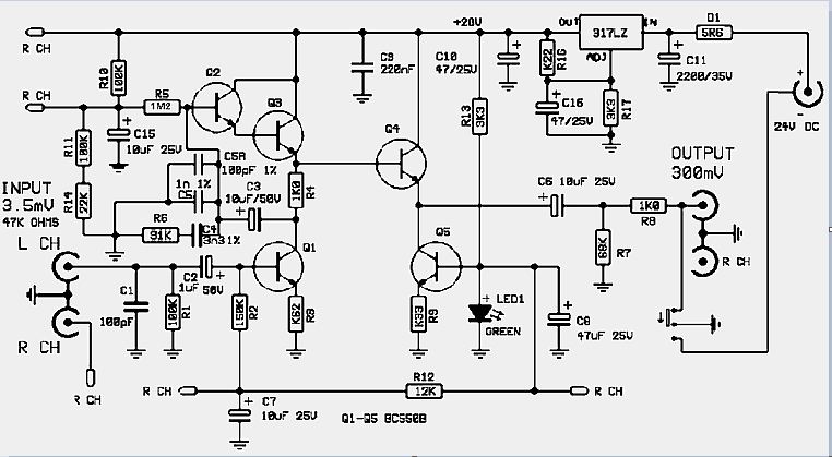
А тут у нас итоговые искажения при одинаковом напряжении и нагрузке 8 ом.
Вы вообще диод от транзистора или резистора отличить в состоянии? А то прям теории космического масштаба рисуете. Прям Петровского размаха, но он то хоть понимает о чём говорит, хотя и заблуждается в деталях.
Итак, на листе две одинаковых схемы, но в одной ГСТ в другой резистор. Смотрим девиацию тока на коллекторе расщепителя, остальное там подписано:

А вот у нас девиация тока на резисторе и на коллекторе ГСТ, угадайте кто из них является генератором тока- а кто нет.

А тут у нас итоговые искажения при одинаковом напряжении и нагрузке 8 ом.
Вы вообще диод от транзистора или резистора отличить в состоянии? А то прям теории космического масштаба рисуете. Прям Петровского размаха, но он то хоть понимает о чём говорит, хотя и заблуждается в деталях.
Вложения
Последнее редактирование:
