ВАР
2 ранг
- Регистрация
- 5 Май 2023
- Сообщения
- 469
- Реакции
- 318
- Баллы
- 25
- Страна
- Украина
- Город
- Киев
И ещё столько же, чтобы его аккуратно спаяли...Лохи всегда были и будут. На Имраде этот корректор стоил 100 $ ( две платы, без БП).
Смотрите видео ниже, чтобы узнать, как установить наш сайт в качестве веб-приложения на домашнем экране.
Примечание: Эта возможность может быть недоступна в некоторых браузерах.
И ещё столько же, чтобы его аккуратно спаяли...Лохи всегда были и будут. На Имраде этот корректор стоил 100 $ ( две платы, без БП).
И усилитель и корректор дело разовое и не насущное, а вот коммуналка для каждого и по теперешней цене.......И ещё столько же, чтобы его аккуратно спаяли...
Наверное, это в Германии основные проблемы, - подорожало электроснабжение после уничтожения последней АЭС, вот и не до "высококачественного звуковоспроизведения" им стало.Это же какая нищета в Японии, что всю Германию дармовыми усилителями завалили.

Игорь, ты как будь-то не в Украине живешь.Это же какая нищета в Японии, что всю Германию дармовыми усилителями завалили.

Как будто в самой Германии и по всей Европе такого не продается. И ничего плохого в хорошей аппаратуре до 2000 года не вижу - оно сделано на свои деньги. Не новые аймы же в классе Д скупать современные.Уже всю Украину ими завалили и акустикой - тоже. Немцы всё старьё планово выкидают. Большинство этой техники изготовлено до 2000 года. Стоит только посмотреть на ОЛХ, там всё есть, как в Греции (С).
Какая проблема спаять самому? Платы в Китае, а комплектуху на дижике заказать. Правда, не слишком дешевле получается, если еще и трудозатраты свои учесть.И ещё столько же, чтобы его аккуратно спаяли...
Для смд-шного паяния нужон определённый инструментарий. А он тоже денёг стоит.., опять ту же соточку (примерно)..Какая проблема спаять самому?
Японцы - это китайцы 70-х: руки дешёвые, лепили много. Например, тот же самый японский УМЗЧ Dual выпускался по немецкой лицензии. То же самое - и с телевизорами. Яповские и корейские ящики почти поголовно были собраны на пилиповских чипсетах.Это же какая нищета в Японии, что всю Германию дармовыми усилителями завалили.
У Китайцев платы с монтажом заказывать можно.Для смд-шного паяния нужон определённый инструментарий. А он тоже денёг стоит.., опять ту же соточку (примерно)..

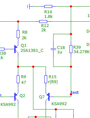
Для биполяров, тоже есть метод ровнять токи.Посмотреть вложение 157549
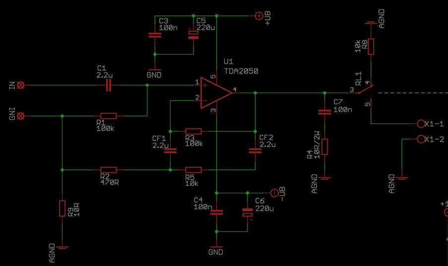
вот еще способ разделить оос
Конденсатор С18 ёмкостью побольше, R39 тоже шумит нехило.
Естественно. Это модель. Нет ничего идеального, везде компромиссы. Так или иначе.Конденсатор С18 ёмкостью побольше, R39 тоже шумит нехило.

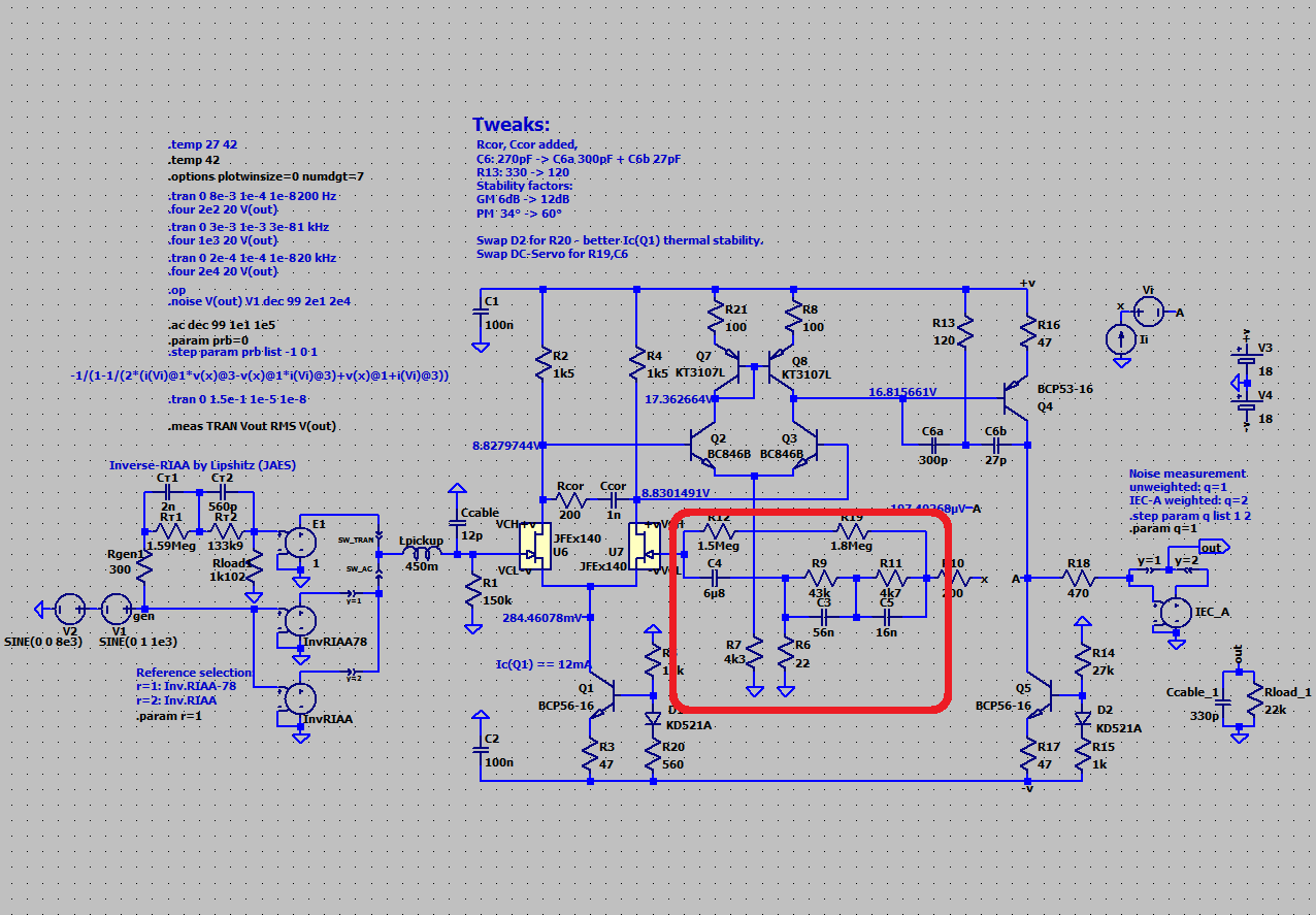
Что за схема?Новая версия фонокорректора Cy-XXI_v.14
Откуда ж я знаю. Это секрет фирмы и это надо у автора спрашивать.Что за схема?
Предположу - заменил JFE2140 на J113 и далее по списку.Что за схема?

заменил JFE2140 на J113


И много чего здесь в теме ещё нахватался.Предположу - заменил JFE2140 на J113 и далее по списку.![]()

Не, болтаться он не будет.Придётся достать свой макет, отключить коррекцию и набросить ООС по постоянке, чтобы посмотреть как ноль болтается.
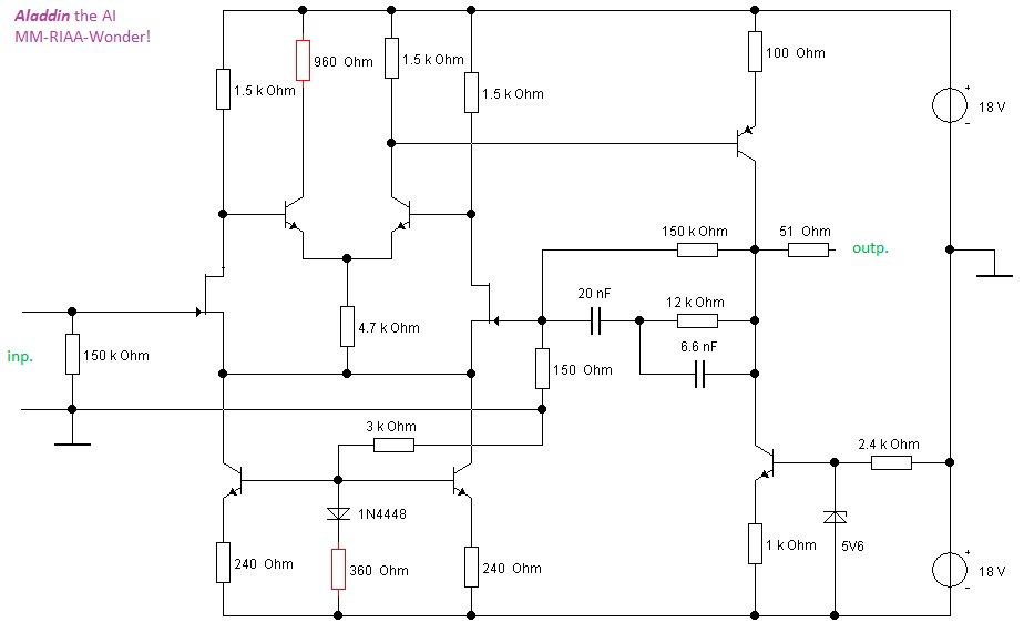
Корвет предлагал 1,5+1,8 МОм. Может это многовато?Не, болтаться он не будет.
Я всю коррекцию отключил, есть только резистор с выхода и на затвор полевика ДК. В схеме Сухова есть два резистора 47к + 68к. Можно попробовать поставить ещё 100 кОм и получится тоже, что и с коррекцией.
Сделайте вместе с коррекцией и будет счастье.Я всю коррекцию отключил, есть только резистор с выхода и на затвор полевика ДК.
Всё правильно,а коррекция вместе с R6 через ёмкость на затвор идёт.Вот в этой схеме затвор не сидит на земле.
В этой схеме идеальные диф. каскады.Вот в этой схеме затвор не сидит на земле.