Винил - корректор Сухова на дискретных элементах.

  • Автор темы Автор темы jpatay
  • Дата начала Дата начала
зайди в чиподип и глянь на цены современных оу
Это не хлеб, ведрами их аматор не покупает. Исключая, конечно совсем уж с не реальными ценами.
Сам применяю 157 серию и часто крайне не стандартно. Например 157УД1 в звуке есно гумно, но как мощнейший буфер в автоматике, который по факту, лучше любого аналогичного импортного с космической ценой.
Узнав реальный шумовой ток пробабушки140уд1 (!), применил её в предусилителе для измерения шума. Конечно только для очень специфических измерений. Параметры прибора получились запредельные. Аналог был на LT1028. Я бы не стал покупать её есно из за цены.
544 я подарил Апалычу и паровоз гибрида тронулся, много есть старья, использую. Цифру постоянно....
Надо знать что и как.
........
Но пополнять закрома старьем не буду конечно.
 
Последнее редактирование:
Единственный плюс 544, их наверное не подделывают в отличии от 5532 и 34.
 
Это не хлеб, ведрами их аматор не покупает. Исключая, конечно совсем уж с не реальными ценами.
Сам применяю 157 серию и часто крайне не стандартно. Например 157УД1 в звуке есно гумно, но как мощнейший буфер в автоматике, который по факту, лучше любого аналогичного импортного с космической ценой.
Узнав реальный шумовой ток пробабушки140уд1 (!), применил её в предусилителе для измерения шума. Конечно только для очень специфических измерений. Параметры прибора получились запредельные.
Аналог был на LT1028. Я бы не стал покупать её есно из за цены.
544 я подарил Апалычу и паровоз гибрида тронулся, много есть старья, использую. Цифру постоянно....
Надо знать что и как.
........
Но пополнять закрома старьем не буду конечно.
а вот ты Рубежом интересовался, как, сдвинулось что нибудь?
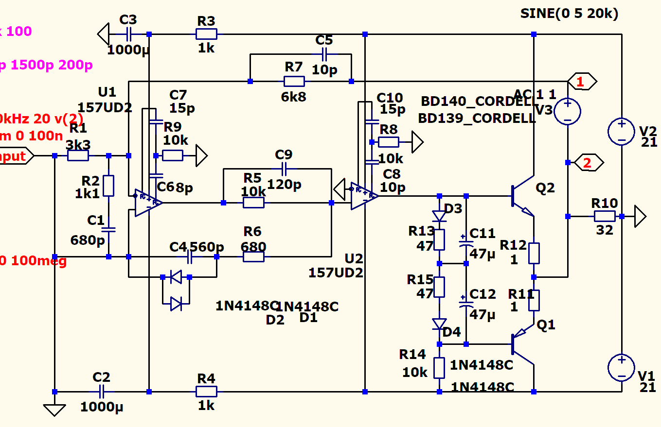
кста, на комбинации 157уд2 и двух 157уд1 можно собрать телефонный "Рубеж".
что касаем голой уд1 - в старые времена звук был не очень из за низкого сопротивления тогдашних наушников- 8-16ом, сейчас стандартно 32 ома и даже на одиночной уд первой можно получить весьма линейную схему, вопрос в подборе коррекции.
 
Жуковский откровенно и на удивление честно ответил, что на современных ОУ, без возможности внешней коррекции он проектировать затрудняется.
Витя выкрутится композитом, он грамотный конструктор, на одном ОУ, будет, как и прежде.
 
Витя выкрутится композитом, он грамотный конструктор, на одном ОУ, будет, как и прежде.
20 лет один болт на станке точить можно даже стоя на голове.
Но он не инженер. Он будет ещё нолики добывать в шахте не понимая, что на гора они в отвал уже идут.
Цимуса нет, романтизму не хватает.
 
они строят многоуровневые эстакады
Схемку эстакад - сюды.
Нету у них стоящих композитов. У них вся идеология заключена в 50 дБ глубины ООС на 20 кГц. В теме на рцл один оттуда, со штатов, рассказывал, как сделать гавённенький композит. Для этого он предлагал специально подбирать ОУ, чтобы не применять коррекции.
А потом выдумал схему композита на 5532, в котором тупо потерял 40 дБ (сто раз) петлевого на звуковых частотах:
1763311139901.png

Обрываем указанный резистор -
1763311536451.png

получаем стократный выигрыш в петлевом.
Это - двойной позор.
1. Уже сама по себе работоспособность усилителя без двух деталей - сама по себе позор,
2. А если это ещё и даёт улучшение параметров - позор повторный.

М - мыслитель.
Тащи сюды ихние эстакады, будем изучать.
 
20 лет один болт на станке точить можно даже стоя на голове.
Но он не инженер. Он будет ещё нолики добывать в шахте не понимая, что на гора они в отвал уже идут.
Цимуса нет, романтизму не хватает.
ну а какой тебе романтизьм если по сложности что сверхлинейник(к примеру ТТ) что безлинейник( тот же "Арасланов") почти одинаковы? разница только в эффективности использования деталек.
 
Жуковский откровенно и на удивление честно ответил, что на современных ОУ, без возможности внешней коррекции он проектировать затрудняется.
Это тебе глисты в голове нашептали? Мнения глистов разделились?
Ссылку сюды: где я сказал, что затрудняюсь?
Спойлер: брехал. Не даст.

От него технической инфы никогда не ждите. Это просто сварщик, каким-то чудом лазящий по тёмным для него темам звука и выдающий по голосам мозгоглист замечания рандомной недостоверности.

Композит можно сделать на всём. Но скорректированные под единичное усиление ОУ никогда не дадут того качества, что раскорректированные.

Почему?
Тут #26 сделан вывод:
Ничего не меняя в ОУ, только за счёт понимания коррекции, линейность усилителя удалось улучшить в 3 и 10 раз - согласно выигрышу на данных частотах.

На чём лучше собирать композит: на простых ОУ, или втрое лучших?
В каком параметры выше?
А какой спроектировать труднее?

Но откуда такие тонкости знать сварщикам? Они мелют ровно то, что мозговые глисты в голове приказали.

Тот же хер, вид сбоку. Серия ТЛ051...ТЛ081 - все идентичны и херовы по интересующим нас звуковым параметрам, за исключением ТЛ061/062, микротоковых, которые ещё хуже, так как голодны.
 
А потом выдумал схему композита на 5532, в котором тупо потерял 40 дБ (сто раз) петлевого на звуковых частотах
Ну, согласись, решается задача глубокоосности без специальных ОУ.
На скорректированном к единичному усилению, крайне бюджетном и доступном операционном усилителе (один корпус микросхемы на канал, как и ранее было) - 100дб запаса усиления.
То, что там где-то потеряно - вопрос для обсуждения концепции. Возможно, он вытягивал 20кгц, чтобы на тесте ИМД 19+20кгц, палка 1кгц выглядела по-лучше. Не суть.
 
Ну, согласись, решается задача глубокоосности без специальных ОУ.
Опаньки. Это ты мне рассказываешь? Ты это должен Игоря так убеждать.

Я и с ОУ сверхлинейный усилитель сделаю, и без. Игорь знает: потому, что я ВВ-89 завидоваю.

Мозгоглист опасен!

100дб запаса усиления
Нету. Потому, что стандарт - измерение на 20 кГц. Показано, что горб этот - случайный, нагнан совпадением фазовых сдвигов ОУ и одной из цепей коррекции ровно для упоминания: 113 дБ!

А что ниже этой частоты усиления должно быть больше, но его - трам-тарарам! - меньше, и искажения там выше, кого это волнует?

1763311536451-png.159239
1763316792579.png

И вот ради этого рекламного горба потеряно 40 дБ петлевого в звуковом диапазоне. Причём, автор знает это года три, но делать ничего не собирается: и так коррекция чудом встала из совершенно другого усилителя. С Нафани. ))) Зачем ему эксперименты в том, в чём он дубля не отсекает? )))
 
Схемку эстакад - сюды.
А нате вот свеженькое, с diyaudio.com
Самая что ни есть эстакада...

 
1763319454818.png

А вот композит со 120 дБ/20 кГц:

1763319568569.png

А вот - со 140:
1763319617264.png

1763319660634.png

На простых советских ОУ К157УД2.

Где такие же западные композиты? А на супер-пуперах?
)))
 
Посмотреть вложение 159258
А вот композит со 120 дБ/20 кГц:

Посмотреть вложение 159259
А вот - со 140:
Посмотреть вложение 159260
Посмотреть вложение 159262
На простых советских ОУ К157УД2.

Где такие же западные композиты? А на супер-пуперах?
)))


120 дб там только с фантастическим оу 544 96дб который ты сам выдумал ))))))))))


1750080175830-png.139365

1763364127054.png

вот это настоящий композит, а не заурядное поделие рубеж.
обтекай, горе конструктор
 
Последнее редактирование:
меня не устраивает конкретно характеристики которые вообще не указаны, ни Фт ни скорости нарастания., а всё почему? это инструментальный усилитель, в отечественном варианте известен как км551уд1, и он очень широко используется, но в звуке просто никогда.

ага, при цене в 3600 рублей оно еле дотянулось до 544уд2 которая для многих просто бесплатна ибо уже есть.
ты какой то однобокий совсем. в один параметр лбом упёрся и пытаешься таранить кирпичную стену. лоб побереги лучше.
 
ага, при цене в 3600 рублей оно еле дотянулось до 544уд2 которая для многих просто бесплатна ибо уже есть.
ты какой то однобокий совсем. в один параметр лбом упёрся и пытаешься таранить кирпичную стену. лоб побереги лучше.
не пиши бредятину - усиление на 20 дб выше (не надо фантазийные 96 дб поминать), и шум в 20 раз ниже
ты-ж чудес хотел 15 дол за чудо жалко?
там десятки оу лушче 544 дешевых,

меня не устраивает конкретно характеристики которые вообще не указаны, ни Фт ни скорости нарастания., а всё почему? это инструментальный усилитель, в отечественном варианте известен как км551уд1, и он очень широко используется, но в звуке просто никогда.
1763370979767.png


все там есть, умным достаточно
смешно детские отмазки твои читать

хотя изначально речь шла только про усиление на 20к, ты обосрался и незнаешь что еще придумать
 
Дурдом.
О чем спор? О том, что Ваз2101 лучше современных тех же Вазов?
Даже силой с автомата, с климата, с камер и гидроусилителей..... таксиста не пересадит на шикарную ГАЗ-21.
Применяешь 544, нет проблем. Только не надо кричать, что это решение всех проблем.
Внешняя коррекция, это решение проблемы того времени - невозможности сделать 100% внутренний.
Плохо это или хорошо?
Для наших конструкций по барабану.
Для для фабричного производства огромный минус. Лишняя проблема для конструктора и производителя.
 
Последнее редактирование:
не пиши бредятину - усиление на 20 дб выше (не надо фантазийные 96 дб поминать), и шум в 20 раз ниже
ты-ж чудес хотел 15 дол за чудо жалко?
там десятки оу лушче 544 дешевых,
ага. ты только про устойчивость забыл, попробуй собери на 551-ой усилок и параметры сними, а потом начинай пиздеть. ну а пока с 544 результаты есть а с 725- нет. сочувствую твоему горюшку.

смотрим график слеу рате против клозед лооп гаин и понимаем что какое никакое быстродействие получается при усилении выше 1000 крат. ниже- скорости становятся просто жалкими. У - устойчивость. так работает коррекция, это такая штука , про которую Ахел 2 похоже вообще не слышал.
 
Последнее редактирование модератором:
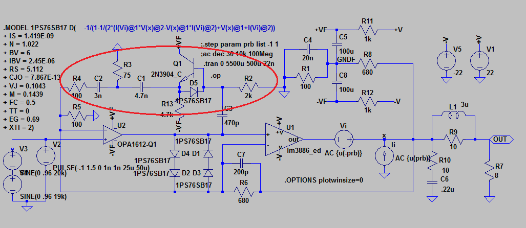
Нужно выставлять не максимальный ток, а минимальное напряжение на истоках относительно общего. Порядка 100...200 мВ.
Оно не всегда возможно. Не все транзисторы удачно подходят под задачи. Важно, чтобы в отсечку не влетал (достаточно 100-200мВ), и ток был явно выше 1 мА, хотя шум часто и нормируют именно на этом токе. Но. Выше ток - ниже шум, выше THDN , такой принцип.
Идеально подойдут транзисторы с начальным током 6-20мА, крутизной 10-40mS, шумом 0.5-1дб
 
смотрим график слеу рате против клозед лооп гаин и понимаем что какое никакое быстродействие получается при усилении выше 1000 крат. ниже- скорости становятся просто жалкими. У - устойчивость. так работает коррекция, это такая штука , про которую Ахел 2 похоже вообще не слышал.
бесмысленный бред
у 544 и у любого оу точно так-же для закрытого контура оос
1763376126926.png
 
а неа. даже для режима повторителя у 544 20в/мкс. ты совсем уже заврался.
согласен, в режиме повторителя 544 лучше.
и что это дает?
544 опередил свое время на 40 лет, супер оу

ты смешон.
 
согласен, в режиме повторителя 544 лучше.
и что это дает?
544 опередил свое время на 40 лет, супер оу

ты смешон.
Да любой ОУ, с диффкаскадом на входе, тем более не симметричным, для звука - так себе
Он и не создавался для звука, он создавался именно как "операционный усилитель", а не как звуковой
Звуковые ОУ должны быть принципиально симметричны и комплементарны, от входа до выхода, ибо сама структура звука именно такова
АД 844, и подобный, вот он уже, может вполне претендовать на звание "звуковой ОУ"

ты немножко бредишь, но тебе простительно, матчасть ты не знаешь совсем.
Не совсем точно выразился
Нужно - " ОУ с несимметричным диффкаскадом на входе ", вот так точно
Но именно такие ОУ тогда и выпускали " с несимметричным ДК ", то есть у него нет зеркального ДК для противоположного плеча
А почему выпускали такие ?....да потому что нужны были ОУ для - автоматики, вычислений,измерительных приборов, стабилизаторов, и прочего измерительного и вычислительного, где на входе нужен именно ДК ,как схема сравнения и регулирования, и он не обязан был быть симметричным, ( что нужно для звука), но так как стране тогда ( да и всегда ), было не до звуковых усилителей, то и разработок к серийному производству "звуковых ОУ " - не проводилось
 
Не совсем точно выразился
Нужно - " ОУ с несимметричным диффкаскадом на входе ", вот так точно
Но именно такие ОУ тогда и выпускали " с несимметричным ДК ", то есть у него нет зеркального ДК для противоположного плеча
А почему выпускали такие ?....да потому что нужны были ОУ для - автоматики, вычислений,измерительных приборов, стабилизаторов, и прочего измерительного и вычислительного, где на входе нужен именно ДК ,как схема сравнения и регулирования, и он не обязан был быть симметричным, ( что нужно для звука), но так как стране тогда ( да и всегда ), было не до звуковых усилителей, то и разработок к серийному производству "звуковых ОУ " - не проводилось
проблема "несимметричности дк" выдумана тобой ровно этим утром.
вообще если глянуть историю то у 140уд1 были проблемы с ассиметричностью схемы и даже ограничение тоже было таким. правда не из за дк а из за однотактного выхода.
ну а если как следует подумать?
если как следует подумать то симметричность мало что даёт. в инв включении на входе оу действует микровольтный сигнал и стало быть из класса А дк никак не выпадет. в неинв всё слегка сложнее но и там особых проблем не видать.
так зачем всё таки делать дк симметричным и вдвое усложнять схему?
низачем. вот я про то и говорил, знания матчасти у тебя слабоватые.
и нахрена симметричный дк для звука у тебя тоже нет объяснений.
 
проблема "несимметричности дк" выдумана тобой ровно этим утром.
вообще если глянуть историю то у 140уд1 были проблемы с ассиметричностью схемы и даже ограничение тоже было таким. правда не из за дк а из за однотактного выхода.
ну а если как следует подумать?
если как следует подумать то симметричность мало что даёт. в инв включении на входе оу действует микровольтный сигнал и стало быть из класса А дк никак не выпадет. в неинв всё слегка сложнее но и там особых проблем не видать.
так зачем всё таки делать дк симметричным и вдвое усложнять схему?
низачем. вот я про то и говорил, знания матчасти у тебя слабоватые.
и нахрена симметричный дк для звука у тебя тоже нет объяснений.
А как ты запитаешь с несимметричного ДК противоположное плечо синхронно по фазе с верхним?....только через промежуточную схему сдвига уровня и всякие токовые зеркала....это уже нарушение симметрии и фазы, ибо доп.нелинейности,задержки и Ку
Тот же Мастер так сделан, и максимальный Парус
Это конечно работает,и не плохо, но в клипе будут кракозябры, как раз из за не симметричного ДК
А если клип с кракозябрами , это прямой показатель что с усилком не всё в порядке
Вот у вас же сделан в Простор симметричный ДК после ОУ, вот так и нужно делать "звуковые ОУ" ( как вариант )
Это хороший вариант
 
А как ты запитаешь с несимметричного ДК противоположное плечо синхронно по фазе с верхним?....только через промежуточную схему сдвига уровня и всякие токовые зеркала....это уже нарушение симметрии и фазы
Тот же Мастер так сделан, и максимальный Парус
Это конечно работает,и не плохо, но в клипе будут кракозябры, как раз из за не симметричного ДК
А если клип с кракозябрами , это прямой показатель что с усилком не всё в порядке
Вот у вас же сделан в Простор симметричный ДК после ОУ, вот так и нужно делать "звуковые ОУ" ( как вариант )
Это хороший вариант
как запитаешь , никак не запитаешь, см схему лина или тот же Эльбрус.
Простор это да, но в нём то оу на входе обыкновенный стоит, и ничего , а почему? потому что он в микромощном режиме использован.

кстати про неразрабатывание звуковых оу.
157-ая серия вся звуковая, 551уд2 тоже вполне себе звуковой, 548ун1 - однополярный псевдо-оу. просто в ссср не было десятков фирм разработчиков , всё проверялось лишний шлак браковали.
 
7120 дб там только с фантастическим
Это точно.
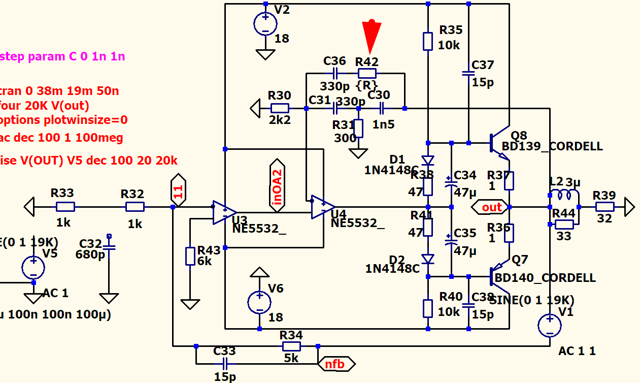
Смотри, Серёга: достойная смена бусру растёт:

Коррекция такого типа:
1763403438140.png

даёт горб на АЧХ петлевого:

1763403352462.png


Оно почитало моё описание коррекции омикрона и причин настройки горба такой коррекции на 20 кГц:
поняло, что можно наворотами фаз нагонять горбатое усиление только на 20к, но провалы ниже показывать низзя, ибо нерусь-200 уже облажался на этом:

1763311536451-png.159239


1763316792579.png


А всё равно, оно туповатое, не понимает сути и реального петлевого усиления скрыть не может:

1763403865442.png

Усиление ОРА1612 на 10к = 80 дБ@10k минус 6 дБ за счёт спада 6 дБ/октаву = 74 дБ. Не так много: у 544УД2: от 74 дБ до 94 дБ.
Да плюс 3886 с 50 дБ на 40к, и за счёт подъёма АЧХ со скоростью 6 дБ/октаву - 55 дБ/20к:
1763404461771.png


Тогда, с учётом такого же КуООС=7, реальное петлевое на 20 кГц = 100 дБ, как у РУБЕЖА, ибо старый ОУ 544УД2 и современное достижение ОРА1612 - примерно равны. Откуда же свалилось на недоделанного обсыхающегося горе-канстрюхтыря лишних 20 дБ/20 кГц? Даже по АЧХ Кухх этого не выходит. Считаем на палочках, чтобы любому идиотику понятно было:

Кухх макс композита = 74 + 55 = 130 дБ
Из них 18 дБ - КуООС, равное 8 раз.
Остаётся 112 дБ. Они не реализуемы полностью вследствие того, что коррекция не позволяет сделать прямоугольных АЧХ. Часть усиления на 20 кГц срежется коррекцией.

В общем, описана довольно-таки стандартная процедура расчёта усилительного потенциала схемы для понимания: сколько применённая матрица коррекции позволила его реализовать, а сколько усилен ия срезала, с той лишь разницей, что на палочках считать её долго, а в симуляторе - доходчиво.

И вот, имея теорехтицкий предел в 100...105 дБ, оно показывает аж 120.
1763403352462-png.159425

Правильный ход АЧХ петлевого без искусственного горба показан красной линией. Опаньки: на 20 кГц - 100 дБ.
Откуда же там 120?

просто в ссср не было десятков фирм разработчиков
...с сотнями Неизвестных ОУ.

ниже- скорости становятся просто жалкими.
Потому, что коррекция там - однополюсный Миллер.
А вот у 544УД2 - свободная коррекция, и, на деле, скорости выше против даташитных:
1763408948901.png

Строим усилитель с Ку=5. Снимем меандр:

1763409519117.png

1763409353209.png

А шо у несравнимо лучшего ОРА1612?
1763412004022.png

269696998_28af565605c6df06b9f61b7e89c351b2.jpg

Шта?! Какой позор и испанский стыд!

Там ещё Петров носится с умозрительной идеей, что двухполюсная коррекция по динамике хуже однополюсной. Напарник алекса.
Смотрим на его бред:
1763409816236.png

Штатная коррекция 20 пФ на выводы 1-8.
1763409924804.png

Динамика отрицательно улучшилась относительно двухполюсной коррекции: аж в 9 раз.
у 544 и у любого оу точно так-же для закрытого контура оос
Лютый горячечный бессмысленный бред. У твоего недоноска нет много усиления, и никогда не будет: коррекция фиксированная. А у нас - коррекция собственная, усиления много - до 94 дБ, типично - 84.

Если бы наружу вывели контакты коррекции, даже в ОРА1612 усиления на 20к можно было бы набрать в 100 раз больше. Но такого не будет: коррекцию от тебя зарыли, вместе с ней - и выигрыш в линейности.

Живи с этим и горько плакай, утираясь носками.

Что особенно хорошо в этих моделях?
То, что их может повторить даже вечно обгадившийся алекс.
 
Последнее редактирование модератором:

Статистика форума

Темы
3,304
Сообщения
263,114
Пользователи
2,544
Новый пользователь
vlad'mir
Назад
Сверху Снизу