Германиевые УНЧ

не народные они,,,,а с ОБ можно п 609 у них полоса отличная и транс будет простой
ну, виноват, что есть в тумбочке кучка ненародных. Все годы думаю, куда бы их пристроить. Озверею, СРПП на них соберу. Напрямую с выхода- ушник. С трансика- в колонку. Фоновую музыку слушать на 5 милливаттах.
 
да у Вас в тумбочке чего только не лежит,транзисторный миллионер)))))
Само как-то скопилось за 60 лет осмысленного занятия.

да у Вас в тумбочке чего только не лежит,транзисторный миллионер)))))
имхо ОБ-ОК намного лучше ОЭ
Повторитель двутактный вашего розлива , с междуэмиттерной нагрузкой, меня устроил на 200проц, дело за согласованием выходников и фазоинвертором. И снова как всегда на что-то хорошее нет времени или сил.
 
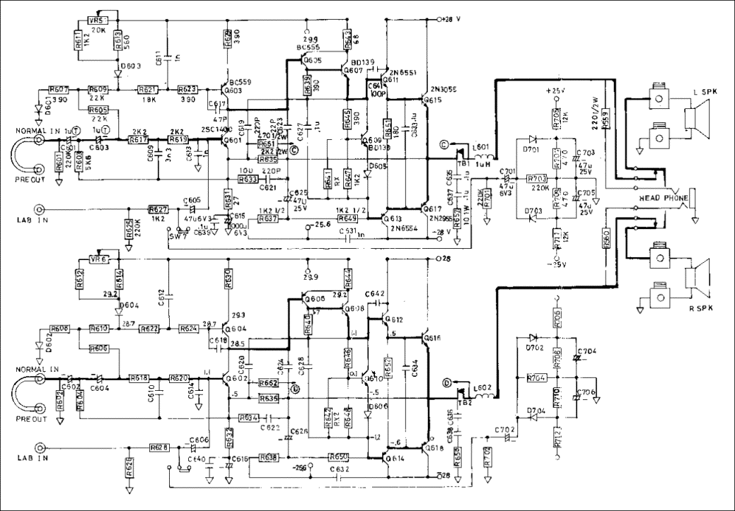
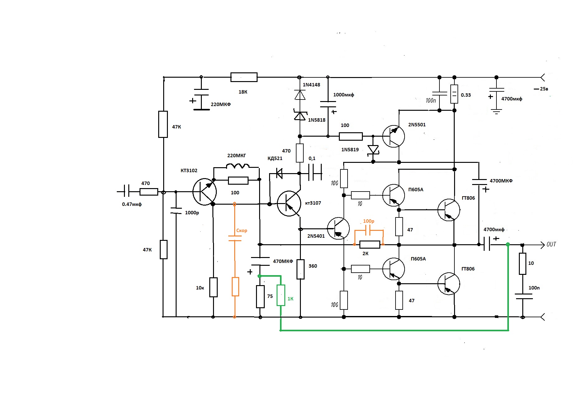
вот еще схема с вк ОБ-ОК,на выходе дроссель-автотранс(можно отводы сделать)обмотка оос намотана бифиляром тонким 0,08мм проводом ПЭЛШО, ФИ транс теперь с малыми индуктивностями обмоток и широкой полосой
Выходные транзисторы на общем радиаторе без прокладок,можно применять низкочастотные п2хх они с ОК имеют достаточную полосу по вч
в драйвере ОБ лучше вч п608,609,605,602
 

Вложения

  • герм с трансф777.png
    герм с трансф777.png
    39.4 KB · Просмотры: 147
Последнее редактирование:
вот еще схема с вк ОБ-ОК,на выходе дроссель-автотранс(можно отводы сделать)обмотка оос намотана бифиляром тонким 0,08мм проводом ПЭЛШО, ФИ транс теперь с малыми индуктивностями обмоток и широкой полосой
Выходные транзисторы на общем радиаторе без прокладок,можно применять низкочастотные п2хх они с ОК имеют достаточную полосу по вч
в драйвере ОБ лучше вч п608,609,605,602
лихо, круто! Класс. И ОС двухконтурная.
 
Юрий! Всегда слежу за вашими схемами,как и за трудами АБ.Очень интересно , познавательно и не традиционно.Традиционная схемотехника для меня себя исчерпала,т.к. с возрастом пришёл к мнению,что звук живёт в простых схемах с небольшой ООС и чувствительной нагрузкой 8 и более Ом.
 
У брата тут с первого курса механического ВУЗа остался паяльник и трансформатор тн36
сделаны выводы 12 и 28 переменки через тумблер, проверил - паяльник работает потом проверил выводы 8 и 15 между ними 18,9 вольт при работающем паяльнике без просадки ну в общем 30 ВТ держит с них можно брать переменку и выпрямлять до 27 в?
Ну для питания усилителей на Германии
 

Вложения

  • IMG_20240506_230714.jpg
    IMG_20240506_230714.jpg
    381.4 KB · Просмотры: 87
  • IMG_20240506_230647.jpg
    IMG_20240506_230647.jpg
    744.2 KB · Просмотры: 90
  • IMG_20240506_230157.jpg
    IMG_20240506_230157.jpg
    245.3 KB · Просмотры: 99
вот так соедините
две наружные обмотки вторички имеющие наибольшее омическое сопротивление параллельно соединить как я нарисовал будет меньше нагрев и падение,первичку на максимум(3и 4)

интересно было бы попробовать ввести местную широкополосную оос в выходном каскаде через голубой и зеленый резисторы,но это лишь идея,надо пробовать
 

Вложения

  • тн-36.jpg
    тн-36.jpg
    342.9 KB · Просмотры: 133
  • герм с трансф777оосвк.png
    герм с трансф777оосвк.png
    41.4 KB · Просмотры: 136
интересно было бы попробовать ввести местную широкополосную оос в выходном каскаде через голубой и зеленый резисторы,но это лишь идея,надо пробовать
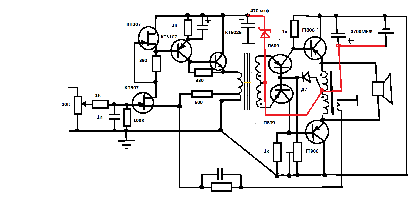
Вот, вы вкачали заряд , базе выходника, потом полярность поменялась. И куда ваш заряд побежит после этого, в запертый на замок коллектор преда?
Проясните темному.
 
И куда ваш заряд побежит после этого, в запертый на замок коллектор преда?
вы про каскад об?на замок? так он в Аклассе работает и не запирается на замок,если делать его(об)в в-классе то можно поставить резисторы для разряда,ну и еще у германия токи утечки большие
иногда ставят доп быстрый маломощный транзистор для сброса этого заряда
 

Вложения

  • сброс заряда.png
    сброс заряда.png
    23.5 KB · Просмотры: 127
Последнее редактирование:
Много чего про лампу прочитал на форуме, руки конечно чешутся, на пенсии, времени вагон...И лампы какие то есть, с 60-х 70-х ,когда начинал радиоделом заниматься ,много. Да и на даче, люди выкидывали и отдавали старую ламповую технику .Не выкидывал ничего) ,но как то "боязно")).И хочется .и колется ,и мама не велит). Как то так сложилось, ансамбль ,группа ,гитары сами делали. Ну как факт -- транзисторные усилители). Ну и Бать-Середа, хорошо играл).А ламповый звук ...до 78-го стереорадиола Беларусь 69 стерео. И вертак "2ЭПу-32".Правда в 73-ем типа 10 мас подключил ,спасибо студенческому братству ,из Бердска подогнали динамики. Но не об этом --есть желание ,есть время, всё равно попробую) И ,прощения прошу ,поможете начинающему "лампачу"?
Предлагаю это дело как было заброшено в семидесятых так там и оставить. Заняться современными транзисторными схемами, зачем повторять то что уже пройдено давным давно?
 
Предлагаю это дело как было заброшено в семидесятых так там и оставить. Заняться современными транзисторными схемами, зачем повторять то что уже пройдено давным давно?
Вы знаете ,и транзисторные схемы ,хорошие, тоже хочется повторить .Жена карт - бланш дала. Она тоже любит хорошую музыку ,хорошо звучащую).Да и меня любит)Поэтому препятствий нет).Дома уже АБ2 плюс колонки ОЯ (4гд28х2+катуха(Бокареву респект)+2ГД28 3,3 мкф, кайф. Ну а для тяжолой(!) акустики. .Много есть чего ,не жидился. Фактичеси вся серия выходников и от ТОшибы, и от Хитачи,и от НЕК.И Корейцы хорошие есть ,и всё оригиналы. Не экономил, была возможность. У меня кстати ЧВР стоит ,полноразмерный на 8гд1-25( от Виктории)Это для ДК.А музыку слушаем на АБ2) Вот Так)И акустика для музыки дома--5гдш4-8, 2 последовательно ,16 литров ЗЯ.А хорошую схему мощника
для внука я у вас нашел.)Респект Вам)
 
еще советую поискать 6гд2 в 80л поставить плюс пищаль купольную с низким резонансом с разбора немецкой акустики лучше брать,звук песня с ламповичком
твз это не серьезно,надо железо хотя бы с два кулака
между слоями бумага,пленку не надо,она дает резонансы на вч,обычная книжная бумага,и пропитывать не нужно
 
еще советую поискать 6гд2 в 80л поставить плюс пищаль купольную с низким резонансом с разбора немецкой акустики лучше брать,звук песня с ламповичком
твз это не серьезно,надо железо хотя бы с два кулака
ТВЗ-80. тороидальный. я так, чисто в курсе просто. для транзисторов все равно никакие трансформаторы не нужны. только катушки на выходе и все.
 
ТВЗ-80. тороидальный
тор я бы только с лазерной разрезкой ставил,в зазор если что пластины вставить железные,при разбалансе постоянка и хоть маааленький зазор нужен
кинаповское железо хорошее,осм-0,1,осм-0,16,с вашей акустикой хватит осм-0,063
 
ТВЗ есть ,не хочу)

Ваши схемы очень интересны ,сделаю внуку и его другу)
еще советую поискать 6гд2 в 80л поставить плюс пищаль купольную с низким резонансом с разбора немецкой акустики лучше брать,звук песня с ламповичком
твз это не серьезно,надо железо хотя бы с два кулака
между слоями бумага,пленку не надо,она дает резонансы на вч,обычная книжная бумага,и пропитывать не нужно
Да чего искать)Я собирал и трансы, и да много по помойкам лазил)От радиол штук 6,И от телевизоров. Не гнушался. Не 6гд 2 не моё, ну очень много((( хотят, не потяну(Есть 8гд 1-25 от Виктории .от на них и буду что то делать ,очень они хороши ,для моего уха .Да, есть ещё Айва ,весьма неплохая широкоолоска,1996 года .Пищали хочу 1гд2,их есть у меня .Есть ТВ 70 визатон. И есть Самсунг ,снял характеристики 87 дб 350-19500 линека,с загибом на 16,потом горка небольшая потом ровно.У АБ консультацию попрошу..
 
Предлагаю это дело как было заброшено в семидесятых так там и оставить. Заняться современными транзисторными схемами, зачем повторять то что уже пройдено давным давно?
Я тут товарищу гитару взялся прописать. Ну и в принципе денег платят. Я ему говорю как писать будем? берём два ламповых комбика - на обоих фон выше среднего то есть режимы не отстроены лампы не подобранные и так далее
Сразу ясно не годится берём ламповый преамп со своим трансформатором фон на чистом звуке
Всё-финиш аналог - это очень сложно.
То есть люди пишут напрямую в линию, а потом уже накладывают плагины известных усилителей.
И никакого больше геморроя
 
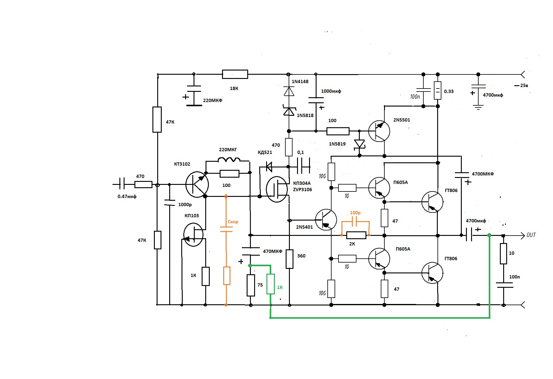
еще схема экономичного класса А с выходом на германии ,требует вдвое меньшего тока покоя чем JLH,оставаясь в классе А,ток покоя стабилизирован,что важно для германия
если нет полевиков,кп103 j174.можно поставить просто резистор 10к
второй мосфет можно заменить на биполяр кт3107
схемы хорошо работают на 4ом нагрузку
 

Вложения

  • эконом А КЛАСС ГЕРМ.jpg
    эконом А КЛАСС ГЕРМ.jpg
    200 KB · Просмотры: 217
  • эконом А КЛАСС ГЕРМ рез бир.jpg
    эконом А КЛАСС ГЕРМ рез бир.jpg
    195 KB · Просмотры: 213
Последнее редактирование:
А что, шикарное проверенное решение, короткая ООС параллельного типа, повторитель на входе. чтобы прокачать низкое входное мощника. Правда, унылые 3055 на выходе. Но есть и другие.
Ну,есть NEC, есть Санкены неплохие, Тошиба есть .В своё время напал на магазинчик на Али, оригиналы. Сейчас уже нет его((Но много я оттуда поимел)Да и корейцы неплохие есть)
 
вот так отбирайте ,приборчик сделайте на 18650 и меряйте ток ,потом самые большие одинаковые параллельте
П 605 замеры на Вп и не только показывает1,1 на 200 ма риске
Батарейка 18650 4.03 в резистор 3 ком
 

Вложения

  • IMG_20240508_115030.jpg
    IMG_20240508_115030.jpg
    1.2 MB · Просмотры: 73
Последнее редактирование:
Ну ,ищу адекватную цену на п605.Чтото перекупы совсем с ума сошли(.Один дед предлагает по 50,но без гарантии. Ищу) Зато внук подогнал автомобильный УН) Вместо подпорки стоял у кого то .Радиатор шикарный,3000 6 по 500,и полка шикарная)

Попались схемки NAD-310 и NAD-3020. Интересно у NAD-310 в верхнем плече полевик BUK555
NAD-310
Посмотреть вложение 10592
NAD-3020
Посмотреть вложение 10593
БУК555-100,стаил скрежет на высоких ,ну никак они не идут УНЧ. Чтобы там Никитин не говорил((

Измерений пары КТ802 + П217 не нашел, извините. А КТ808 + ГТ806 - это совсем другая песня. Поскольку для обоих 20 кГц отнюдь не проблема.

А про ЗИЛ-130 я вспомнил, поскольку при желании тогда можно было за бутылку умеренное вознаграждение разжиться 701-ми транзисторами почти в любом АТП.
А пара кт 802 гт 806?

Там были редкие ГТ701
Есть и много)
 
П 605 замеры на Вп и не только показывает1,1 на 200 ма риске
Батарейка 18650 4.03 в резистор 3 ком
поставьте больше резистор ,скорее всего бэтта большая и в шкалу приборчика 200ма не укладывается,можно добавить второй резистор последовательно если нет большего номинала
 
поставьте больше резистор ,скорее всего бэтта большая и в шкалу приборчика 200ма не укладывается,можно добавить второй резистор последовательно если нет большего номинала
А что не так-то?
Ну 3,9 к ом поставлю с резистором на 3,9 кв показывает там где 1,1 было
00,9
Так что какой смысл последовательно соединять три плюс три килоома?
 
Последнее редактирование:
сколько миллиампер показывает прибор? 1ма чтоли? проверьте прибор-замкните через резистор 3к аккумулятор и в цепь включите прибор,что он показывает?
 
мне в миллиамперах скажите или покажите просто ток через резистор известного номинала я ваш прибор не знаю,я вижу 1 ма это не верно либо схему собрали не верно ,должно быть миллиампер под 100 или он у вас так 100ма показывает?
 
Транзистор на котором написано карандашом 140/80 показал 1,3

мне в миллиамперах скажите или покажите просто ток через резистор известного номинала я ваш прибор не знаю,я вижу 1 ма это не верно либо схему собрали не верно ,должно быть миллиампер под 100 или он у вас так 100ма показывает?
Резистор 3 ком
Как показать ток через него?
Через банку 18650 ток 40 ма
 

Вложения

  • IMG_20240508_140422.jpg
    IMG_20240508_140422.jpg
    415 KB · Просмотры: 69
с резистором 3к будете делить на 1,23 то что покажет прибор,это примерно бэтта,но вам главное повыше выбрать ,а точно какая не так важна

значит ваш прибор не работает,там написано ма а вы в А втыкаете
тогда меряйте в положении переключателя 10а и резистор меньше возьмите 1к,или два 3 и 3,9 к параллельно ,чтобы ток больше был иначе точность плохая ,только долго не держите а то греется быстро
 
В принципе, такой цифровик меряет токи и напряжения от мизера , Омы там нахрен не упали. нужна схема нормальная, для начала.
 
да тут щупы не при чем гнездо на мА не работает,прийдется на 10а гнезде и в положении 10а мерять но для гт806 это даже хорошо там надо больше ток ,резистор 1к даст ток базы примерно 3,7ма ,а ток коллектора на бэтту умножить,те при бэтте 50 примерно 185ма будет
как этот прибор меряет до 1а надо смотреть ,,,,,на шкале 10а
 
да тут щупы не при чем гнездо на мА не работает,прийдется на 10а гнезде и в положении 10а мерять но для гт806 это даже хорошо там надо больше ток ,резистор 1к даст ток базы примерно 3,7ма ,а ток коллектора на бэтту умножить,те при бэтте 50 примерно 185ма будет
дАВНО смотрю бэту вольтметром, причем, обычным. стрелочным Цшкой.
В эмиттер резистор, 2 Ома, с питания в базу резистор , 100 Ом. Питание повышаю, пока на эмиттере не будет столько вольт, сколько мне захотелось ампер. Потом смотрю падение на базовом резисторе. вычисляя ток базы. Делю ток эмиттера на ток базы.
Про погрешность , не учитывающую вклад тока базы в коллективный эмиттерный поток- давайте не сейчас.
 

Статистика форума

Темы
3,309
Сообщения
263,834
Пользователи
2,548
Новый пользователь
Александр Н.
Назад
Сверху Снизу