Винил - корректор Сухова на дискретных элементах.

  • Автор темы Автор темы jpatay
  • Дата начала Дата начала
Ещё бы посмотреть на график искажений его АС
Если разница слышна, то с тем же успехом можешь посмотреть график своих. Вот только Корсаковым это тебя не сделает, если ты не понимаешь, что высокочастотных интермодов АС не создают.
Звучат прекрасно не просто так, а в сравнении с чем-то. И не сказано: поменял АС, наконец, зазвучало.
 
Последнее редактирование модератором:
Открытые динамические наушники, очень хорошо, для панча. Сам предпочитаю открытые, кстати, всегда останавливал выбор на Хейзерах (шнурки только поменять, на более токовые).
они и их лампадами мучают. То, условно, а так, да, импеданс очень низкий, емкость, генри.
 
Ну, шо, горемыка? Сколько тебе людей надо, чтобы понять: люди меняли усилитель, не акустику? smile_1smile_1smile_1

Болтунишка, покажи спектр в своих или любых других АС, можешь хоть в свипе, хоть на мультионе. Результат будет примерно один и тот же. А лучше всего используй, придуманную мною методику,
если хочешь что-то разглядеть на ВЧ на микродинамике.

Уверен, все твои кореша звукорежиссеры и даже благодарные поклонники с абсолютным слухом о такой методике ещё и не слышали._poka _kubok_poka
 
на ВЧ на микродинамике.
То поддать под 90дБ надо, так?
А если так, то ни какая тряпка на ВЧ «не вывезет», какой 1%, все 20. А можно с тряпкой меньше искажений? Можно, запас по мощности раз в 10 больший и резать как можно выше.
Так сложно все? Еще бы, там и на СЧ низа зарезать, не высоко, 100 Гц, где стервы нет, можно, вообще, без фильтра - Гемгольцем на крайняк.

Технологии военной, французской промки (бериллий) кто услышит, тому приз! Какой? Поднимитесь в своих глазах, шлак слушать не захотите, кстати, кто «гнал по полной», квартиры продавали, чтоб такое заиметь. Тут, и усь услышите и патефон отнесете на помойку
 
Последнее редактирование:
Болтунишка, покажи спектр в своих или любых других АС, можешь хоть в свипе, хоть на мультионе. Результат будет примерно один и тот же. А лучше всего используй, придуманную мною методику,
Вы бы сходили в гости к кому-нибудь и послушали, что ли, наконец...
 
Вы бы сходили в гости к
КТ13, на Паяльник, тот тоже в фиксПрайсе ящики, не только для АС, покупает и делает. Веселит народ, Сталкер найдет себе соавтора.
Я, по началу, Вас с СМЕРШиком путал, появился Сталкер, думал КТ13 сюда прибежал.
 
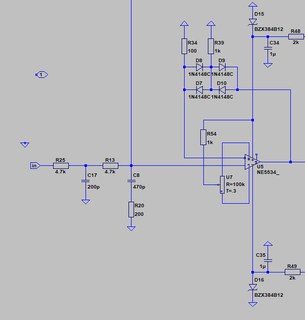
Мне как дилетанту не совсем понятно,почему Евгеньевич заводит 50мв напрямую на каскад сравнения минуя резистивный делитель ООС
петлевое усиление aka loop gain [ https://grokipedia.com/page/Loop_gain ] - это и делитель ООС, и все остальные каскады вкупе. это всё то, что сидит между эмиттером ВК и его базой.

мои усилители линейнее и устойчивее.
пусть об этом кроме тебя любимого кто-нибудь еще скажет, только не из собутыльников, а из общепризнанных авторитетов . Например, как в аттачах.
 

Вложения

  • LepekhinV.jpg
    LepekhinV.jpg
    150.7 KB · Просмотры: 78
  • Сухов vs Жуковский.png
    Сухов vs Жуковский.png
    149.1 KB · Просмотры: 84
Последнее редактирование модератором:
Лепёхин знаменит кроме как трассировщик
Про него ни чего сказать не могу, пп бы посмотреть. А Пушок знает в Звуке толк, как и прослушка, закупка деталей.
Суховик, должен у него быть и не только, однако, Сигма теперь номер 1
 
Мне как дилетанту не совсем понятно,почему Евгеньевич заводит 50мв напрямую на каскад сравнения минуя резистивный делитель ООС?
Потому что ляпнул не подумав. Сказано было 50мВ напряжение искажения, а делитель ООС и забыл учесть. Если только у него повторителем со 100% ООС не работает, то это косяк.
 
Звучат прекрасно не просто так, а в сравнении с чем-то. И не сказано: поменял АС, наконец, зазвучало.
В сравнении с Mitsubishi A100DC в связке с их же DA-P600, от которых я уже избавился.
 
По вашему тут одинаковые структуры? Вы давно у офтальмолога были?
параллельное соединение двух резисторов остаётся таким и в вертикальном, и в горизонтальном начертании, и даже в попендикуляре. А дифусилитель он и в африке дифусилитель, - что между ног оушника, что между базой-эмиттером биполярника.

RCL на месте, никто ее не спер. Ваш любимый Rus2000 обитает все там же.
Ага. Токо в бытность там Сагиттариуса с Неулом и Вакх-анальцем у них было по 10 тредов в день, а щас по одному в неделю, если не в месяц, причем 99% из них про Сухова или Видерхольда

В чем ваша претензия к человеку не поясните развернуто?
Ну вот тут предельно развернуто [ https://youtu.be/Q5KH1LJWbOE ].

диодные антиклипы работают только в клипе, а в нормальном режиме не режут петлевое?Fuf

Ага. Их экспонентная ВАХ сидит в засаде и ждет, пока ты её скомандуешь. А в остальное время она выпрямляет свою непрерывную экспонентность в прямую линию и плюёт на клир. Но Уильям Шокли не даром обязал все диоды вести себя порядочно [ https://ru.wikipedia.org/wiki/Диод ].

Не понимаю,откуда 500в ?Честно говоря его 500в мне покоя не дают.
Ну я ж уже в мелких подробностях Неулу об этом растолковал год назад. Токо он в силу своей тупости тохда все равно никуа не понял.

выходное напряжение 50 В умножить на клир 0,1% = 50 мВ искажений, петлевое 80 дБ умножить на 50 мВ = 500 В. При питалове 50 В это означает, что мы в глубоком клиппинге пока сигнал искажений (в предельном случае - фронт меандра) не скомпенисируется петлей ООС, т.е. не пройдет с эмиттера ВК через цепь ООС, потом входной дифкаскад и УН на базу этого самого транзистора ВК, при этом все каскады включая УН пашут как миленькие с фактически разорванной ООС с максимумом своего усиления. И только после того, как вся эта солянка дойдет до базы ВК и там заставит скомпенисироваться скачок искажений, то "сверхсклиппированные" СЛ усилки возвращаются в линейное состояние.

500 В - это не в том железячном усилке. что у них в тумбочке, а лишь в теоретической модели "СверхкЛиппированого". если нам принять петлевое не 80 дБ, а скажем, 100 дБ, то выход УНа должен будет развивать уже не 500 В, а 5 киловольт. и т.д.
 
Последнее редактирование модератором:
один и тот же усилок с и без антиклипа, работу последнего в линейном режиме проследить крайне сложно:
1767086179131.png
но можно если вычесть один график из другого:
1767086270325.png
в железе это ниже уровня шумов.

"СверхкЛиппированого"
не существует
1767086415016.png
покажь мне где оно тут?
1767086494552.png
а тут?
может быть тут?:
1767086535653.png

в клипе тоже ничего подобного не происходит, никакого сверхклипа:
1767086696300.png
 
Последнее редактирование модератором:
Эт точно ©. Чего нет, того проследить невозможно.
1767088761881.png
мы можем проследить даже то чего по твоему мнению "нет".
сверху легко посмотреть дичь к которой приводит удаление всего то одного мостика из схемы, а снизу НЕ удаление. На верхнем графике пользователю придётся новые АС покупать, а усилок впрочем выживет, не выходит за ОБР даже так.
1767088927285.png
 
Ты шо дурак? Или тебе невдомёк, что параллельное соединение двух резисторов остаётся таким и в вертикальном, и в горизонтальном начертании, и даже в попендикуляре
Думал что да, но почитал ваши высказывания и понял, что ошибался и это звание вынужден вам уступить. Конечно-конечно, одна и та же схема, и цепи компенсации они тоже у вас украли? Бедный-несчастный Сухов, все его обдирают как липку.

Ага. Их экспонентная ВАХ сидит в засаде и ждет, пока ты её скомандуешь. А в остальное время она выпрямляет свою непрерывную экспонентность в прямую линию и плюёт на клир как Ленин на буржуазию
Вы ведь симулятором владеете? Вот посмотрите каково соотношение тока через диоды и полезного тока с выхода ОУ в рабочем режиме, когда нет клипа.

В линейном режиме, когда 100000 есть.. А ты в клипе. Когда у тебя 100000 еще нет. Почувствуйте разницу ©
Так в клипе при эксплуатации он бывает по двум причинам: какой-то индивид подал ему на вход сигнал выше положенного, либо возможно при запуске, когда режимы еще не установились. И они не имеют ничего общего с нормальным рабочим режимом, в клипе мы музыку не слушаем. Вот и вся разница.

А если в линейном режиме клипа не бывает, то накуа ты в линейный режим суешь диодный антиклип _dadel
А зачем вы в свой новый BB-XXI диодов насовали-то? Они же тоже в линейном режиме не нужны. Или мы не понимаем и это другое? Диоды ставить нельзя, но Сухову можно smile_1

1767112684378.png


Немедленно снимите, приведите в соответствие со своими понятиями. А то получаются какие-то двойные стандарты, что о вас подумают ваши VIP-патроны.
 
Последнее редактирование модератором:
Там и на мегагерцах разницу в усилении хрен в симуле увидишь .
Забыл предупредить.
Как раз те 16 дБ, которые жрёт на мегагерцах нерусевый антиклип, могут выйти крайне поганым боком. На обусловленной антиклипом АЧХ каскада

1767173640793.png

базируется вся последующая коррекция, а на чём основана она сама?
Опаньки, на самой стабильной в мире зависимости ёмкости полупроводникового перехода от его температуры:
1767173949701.png

При росте температуры на 30 градусов ёмкость уплывает в 1,5 раза.
Аномальные зависимости барьерной емкости диода от напряжения смещения и температуры.

знатно курнул, молодец. только это не так работает, коммутация диодов в силовом мосту легко подавляется конденсаторами в тысячи микрофарад, но со стороны цепей переменного тока конденсаторов нет, поэтому помехи излучаются трансформатором внутрь корпуса и наводятся на выходные катушки и чувствительные части схем.
так что никаких чюдес о неподавляемых неких помехах, просто невнимательность и незнание физики господином Бокопоровым.
Там немного не так. Я пришёл в ихнюю песочницу в ламповых корректорах и потоптал ногами все пасочки: показал, как лезут помехи с питалова в выход ламповых усилителей с короткозамкнутым входом в стандартном тесте на КОНИП:

1767174368839.png

Видно, что помехи лезут открытой прямой дорогой через резисторы нагрузки прямо на анод и в выход каскада. Единственное, что с ними борется - это выходное сопротивление лампы:
делителем R4/RвыхУ2,
зато вот помогает помехам ...следующей лампы усиление!

1767174609179.png

Практически, никакой речи об ослаблении помех и идти не может: показанный ламповый усилитель равномернейше усиливает помехи в 4,5 раз с 10 Гц по 800 кГц. Тогда как полоса гармоник от работы скоростных диодов выпрямительного моста влёгкую достигает 5...10 кГц и от них очень трудно избавляться, что видно по спектрам.

1767176171176.png

Список идентифицированных гармоник сетевых 50 Гц:
с первой по сорок шестую.
Красными стрелами показаны интермоды, вызывающие дикий интерес к звуку и привыкание на всю жизнь, как у наркоманов.
Стрелки, обозначенные жёлтой точкой, указывают на непонятные гармоники. Возможно, работала какая-то посторонняя аппаратура.
 
Последнее редактирование модератором:
сверху легко посмотреть дичь к которой приводит удаление всего то одного мостика из схемы, а снизу НЕ удаление.
Если б была моя воля, то присудил бы тебе за эту твою месагу шнобелевскую премию.
Перевожу на краткий русский твою белиберду: "наш сверхлинейный усилок настолько линейный, что без искривлятеля под названием антиклип работать не будет. Причем если антиклип не двухуровневый, а только с одной искривлялкой, то тоже не будет"smile_1
 
Последнее редактирование модератором:
Там немного не так. Я пришёл в ихнюю песочницу в ламповых корректорах и потоптал ногами все пасочки: показал, как лезут помехи с питалова в выход ламповых усилителей с короткозамкнутым входом в стандартном тесте на КОНИП:

Посмотреть вложение 166094
Видно, что помехи лезут открытой прямой дорогой через резисторы нагрузки прямо на анод и в выход каскада. Единственное, что с ними борется - это выходное сопротивление лампы:
делителем R4/RвыхУ2,
зато вот помогает помехам ...следующей лампы усиление!

Посмотреть вложение 166095
Практически, никакой речи об ослаблении помех и идти не может: показанный ламповый усилитель равномернейше усиливает помехи в 4,5 раз с 10 Гц по 800 кГц. Тогда как полоса гармоник от работы скоростных диодов выпрямительного моста влёгкую достигает 5...10 кГц и от них очень трудно избавляться, что видно по спектрам.

А так как померить ему это нечем, а симуляторы придумали антиламповые деманы, Бокарев не верит тому, чего нельзя пощупать руками и ёрничает в расчёте, что я тут пошутил и щас скажу: отбой, с вас - саечка за испуг, как я вас нажохал!
Откуда помехи по питанию взялись, лезущие в ламповых пред, если стабилизатор + нормальный фильтр CLC до преда, рубят все помехи.
Схема преда на 6н8с кривая, так не делают, измени номиналы на нормальные.
 
Последнее редактирование модератором:
выходное напряжение 50 В умножить на клир 0,1% = 50 мВ искажений, петлевое 80 дБ умножить на 50 мВ = 500 В. При питалове 50 В это означает, что мы в глубоком клиппинге пока сигнал искажений (в предельном случае - фронт меандра) не скомпенисируется петлей ООС, т.е. не пройдет с эмиттера ВК через цепь ООС, потом входной дифкаскад и УН на базу этого самого транзистора ВК, при этом все каскады включая УН пашут как миленькие с фактически разорванной ООС с максимумом своего усиления. И только после того, как вся эта солянка дойдет до базы ВК и там заставит скомпенисироваться скачок искажений, то "сверхсклиппированные" СЛ усилки возвращаются в линейное состояние.
В момент клиппирования напряжение в точке сравнения оно ведь тоже резко возрастает из-за срыва слежения ООС.
Если это напряжение в пределах нормы можно говорить что клиппирования нет?
 
Причем если антиклип не двухуровневый, а только с одной искривлялкой, то тоже не будет
Спектр.png
Угомонись, Коля. Ты отстающий, это бывает.
выходное напряжение 50 В умножить на клир 0,1% = 50 мВ искажений, петлевое 80 дБ умножить на 50 мВ = 500 В. При питалове 50 В это означает, что мы в глубоком клиппинге
Как меня этот дубизм достал уже. Каждый лезет толковать работу ООС в грязной обуви и без малейшего понимания.

Моделируем совсем примитивное:
1767178432531.png

Усилитель, петля ООС, ошибка 50 мВ охвачена этой петлёй.
Что будет после включения схемы?

1767178676341.png

На выходе - 1 мкВ искажений. Это и есть погрешность статизма.
Перед точкой их возникновения - почти 50 мВ сигнала.
Так в модели усилителя можно видеть, который каскад сколько внёс искажений.
1767178997596.png

Повышаем усиление Е1 на 5 порядков.
Искажений на выходе - 10 пкВ.
Перед источником искажений - 50 мВ: выбранное разрешение программы не заморачивается фемтовольтами.
1 мкВ = 1.000.000 пиковольт = миллион пкВ.
Вычёркиваем 5 нулей, по размеру добавленного усиления.
1000000 пиковольт = 10 пкВ.

Где твои сраные мегавольты, Коль?
 

Вложения

Последнее редактирование:
Не бредь. Любой фильтр только уменьшает сигнал, а ПОЛНОСТЬЮ не давит никогда ни один, если только ты сам не примешь к этому исчерпывающие, очень дорогостоящие (Цэ-Лэ-Цэ, стабилизаторы) меры и проверишь на измериловке, что получилось.
При чём тут бред, к примеру собрал стабилизатор в худ, осциллограф на максимуме 5мв, не видит ни каких колебаний питания, ну может в микровольтах и есть колебания, перепад напряжения 12в, после срс 48в, после стаба 36в.
Ни кто не мешает собрать качественное питание для анода и подогревателя, но есть ленивые, их маленький фон устраивает, который модулирует общий звуковой сигнал.
Так что стабилизатор + нормальный фильтр CLC ослабляет сильно всё и это факт.
 
При чём тут бред, к примеру собрал стабилизатор в худ
Хорошо. Бывает, бред лежит на виду, а его никто не видит.

4cb21e1ca21d0cfbf973fd67d2729b2b.jpg

Покажи мне тут стаб.
Нету, да? Я тоже не вижу.
Миллионы сделали худа без стаба, чего нельзя:
1767179644677.png

худ усиливает ИНЧ в сигнал. Дышит динамиками от колебаний напряжения сети. Да и выше, на звуковых частотах, подавление аховское. Он тупо канализирует фон в звук.

Откуда миллионам знать, что там нужен стаб? Получается, или от меня, или от Духа Святого. Обоим веры поровну: ноль.
нормальный фильтр CLC ослабляет сильно
Это надо считать перед собрать. Рисуй схему Цэ-Лэ-Цэ, я покажу тебе его эффективность в виде АЧХ. Но бесполезно выброшенная Лэ - это деньги.
 
Последнее редактирование модератором:
Да уж. Тёмная сторона постоянных занятий хогвартской магией окончательно убивает в человеке веру в объективную реальность. Надо что-то делать, авада кедавра иху мать. Но Волан де Морт в отпуске, а у Гермионы - уже третий размер.

Посмотреть вложение 166096
Список идентифицированных гармоник сетевых 50 Гц:
с первой по сорок шестую.
Красными стрелами показаны интермоды, вызывающие дикий интерес к звуку и привыкание на всю жизнь, как у наркоманов.
Стрелки, обозначенные жёлтой точкой, указывают на непонятные гармоники. Возможно, работала какая-то посторонняя аппаратура
о це понятно, только уровень стоит учитывать. на -120дБ ты их и не услышишь, но вот измерения они делают некрасивыми.
бывает намного хуже:
1767181917314.png
чисто конструктивно в компактном корпусе один канал оказался возле трансформатора выходной катушкой.
Посему надо быть оооочень внимательным к экранированию всяких слабых местов. И вообще к конструктиву.
 
Хорошо. Бывает, бред лежит на виду, а его никто не видит.

4cb21e1ca21d0cfbf973fd67d2729b2b.jpg

Покажи мне тут стаб.
Нету, да? Я тоже не вижу.
Миллионы сделали худа без стаба, чего нельзя:
Посмотреть вложение 166108
худ усиливает ИНЧ в сигнал. Дышит динамиками от колебаний напряжения сети. Да и выше, на звуковых частотах, подавление аховское. Он тупо канализирует фон в звук.

Откуда миллионам знать, что там нужен стаб? Получается, или от меня, или от Духа Святого. Обоим веры поровну: ноль.

Это надо считать перед собрать. Рисуй схему Цэ-Лэ-Цэ, я покажу тебе его эффективность в виде АЧХ. Но бесполезно выброшенная Лэ - это деньги.
На схеме худа, только схема одного канала, больше и не надо, а с фильтром питания или стабилизатором каждый решает сам.
0.1мкф на входе это мало, надо 1мкф минимум, на выходе 10000-22000мкф.
Я согласен с тобой, что без стаба нельзя.
Перечисленные тобой проблемы ИНЧ и колебание динамиков и т.д. меня миновали.
За миллионы людей не думаю, себе поставил стаб с "плавным пуском" и доволен.

СLС не для худа, слишком токи большие, СLС только в ламповом или стаб, у меня сложнее фильтр, сначала удвоитель, в нем 2 по 470мкф, потом ещё 470мкф и шунтирован пленочным 0.47мкф, дроссель 1.5гн, резистор 1к, после 470мкф и шунтирован пленочным 0.68мкф, и с этой ёмкости пошло разветвление по каскадам, резистор 1к, 220мкф на выходной каскад по 1 диоду суперфаст на каждую лампу, потом на предкаскад с той же ёмкости 470мкф резистор 1к, 680мкф + шунт 0.47мкф и по 1 диоду суперфаст на каждую лампу, для лучшего разделения по каналам.
Схему рисовать не стал, так как выбор фильтра питания, это вкусовщина.

Вот мой стаб, для кремниевого худа, в германиевом худе от АБ такой же, только на pnp германиевых, рисовал по памяти, вроде не ошибся.
Худы на макетах, по не до корпусов.
 

Вложения

  • IMG_E2352.JPG
    IMG_E2352.JPG
    272.1 KB · Просмотры: 54
  • IMG_0862.JPG
    IMG_0862.JPG
    289.5 KB · Просмотры: 43
  • IMG_0861.JPG
    IMG_0861.JPG
    377.6 KB · Просмотры: 43
  • IMG_0860.JPG
    IMG_0860.JPG
    381.6 KB · Просмотры: 49
  • IMG_0859.JPG
    IMG_0859.JPG
    443.6 KB · Просмотры: 43
  • IMG_0858.JPG
    IMG_0858.JPG
    445.4 KB · Просмотры: 46
  • IMG_1697.JPG
    IMG_1697.JPG
    258.5 KB · Просмотры: 47
  • IMG_1696.JPG
    IMG_1696.JPG
    218.3 KB · Просмотры: 48
  • IMG_1691.JPG
    IMG_1691.JPG
    258.4 KB · Просмотры: 57
  • IMG_1692.JPG
    IMG_1692.JPG
    239.5 KB · Просмотры: 48
  • IMG_1693.JPG
    IMG_1693.JPG
    221.6 KB · Просмотры: 47
  • IMG_1694.JPG
    IMG_1694.JPG
    226 KB · Просмотры: 48
  • IMG_1695.JPG
    IMG_1695.JPG
    258.1 KB · Просмотры: 43

Вложения

  • IMG_E2352.JPG
    IMG_E2352.JPG
    272.1 KB · Просмотры: 48
1767256050956.png

1767256082533.png

Подавление удвоенной сетевой частоты 100 Гц после резистора - 20 дБ, после стаба - 70. Это прилично.
1767256310621.png

Так моделируются пульсации тока нагрузки.
1767256261236.png

Подавление пульсаций со стороны нагрузки - от 50 дБ на НЧ до 60 на 20к.
Смотрим, что такое ООС:
1767257121366.png

Вставляем усилитель на Т3 КТ503 с нагрузкой на генератор тока Т4.
1767257160243.png

Несмотря на удаление входных конденсаторов, подавление не ниже 74 дБ в звуковом диапазоне.
1767257540654.png

Подавление пульсаций со стороны нагрузки - не хуже 70 дБ против бывших 50 дБ, выигрыш - 10 раз.
В общем, три транзистора и ООС выгоднее батареи конденсаторов.
 

Вложения

Посмотреть вложение 166179
Посмотреть вложение 166180
Подавление удвоенной сетевой частоты 100 Гц после резистора - 20 дБ, после стаба - 70. Это прилично.
Посмотреть вложение 166182
Так моделируются пульсации тока нагрузки.
Посмотреть вложение 166181
Подавление пульсаций со стороны нагрузки - от 50 дБ на НЧ до 60 на 20к.
Смотрим, что такое ООС:
Посмотреть вложение 166188
Вставляем усилитель на Т3 КТ503 с нагрузкой на генератор тока Т4.
Посмотреть вложение 166189
Несмотря на удаление входных конденсаторов, подавление не ниже 74 дБ в звуковом диапазоне.
Посмотреть вложение 166190
Подавление пульсаций со стороны нагрузки - не хуже 70 дБ против бывших 50 дБ, выигрыш - 10 раз.
В общем, три транзистора и ООС выгоднее батареи конденсаторов.
Принял, благодарю.
Если поставить CRCRC (10т-1.2-10т-1.2-10т.) перед стабилизатором, с -50дб, до -70(90) упадёт на нч в моей схеме стаба?
Есть какая нибудь простая формула, для расчёта многозвенных фильтров до стаба?
А что это за лютый подъём на 100кгц в твоей схеме, на звук как повлияет?
С твоей точки зрения, сколько нужно -дб подавления для нормальной работы унч?
С моим и твоим стабом, как будет вести себя худ на ИНЧ, о которых ты писал ранее?!
Понятно что, худ 1969 в твоём понимании это не до унч, но просто есть "аудио-религии" класс А и класс АВ в сознании у людей и те кто жестко укоренился в религии А, АВ класс уже не приемлет, каким бы он хорошим не был. Но это так, лирика.
 

Статистика форума

Темы
3,304
Сообщения
263,138
Пользователи
2,544
Новый пользователь
vlad'mir
Назад
Сверху Снизу